职业教培行业的市场深度分析
概要:
中国目前职业培训市场总体规模超3000亿元,包括职业考试培训市场及职业技能培训(含非公办/非人社部职业认证)市场。包括:招录考培、专升本、IT培训、财会培训、驾驶培训等各细分行业。
中国产业转型升级,需要更专业更高质量的职业教育和职业培训。职业教育设置 1 300 余种专业和 12 余万个专业点,覆盖国民经济各领域。同时职业培训发展潜力也很大。
近十年来,职业培训累计为各行各业培养输送 6100 万高素质劳动者和技术技能人才,在现代制造业、战略性新兴产业和现代服务业等领域,一线新增从业人员 70% 以上来自职业学校毕业生,促进中国人口红利的释放与实现,为中国产业链、供应链保持强大韧性、行稳致远提供了基础性保障和有生力量。
中国职业教育开始实施数字化、智慧化,应用了5G、人工智能、大数据、云计算、物联网等领域相关技术和专业知识,融入了职校人才培养掌握数字化技术技能人才,服务数字产业化和产业数字化。 中职、高职毕业生就业率分别超过 95% 和 90%,专业对口就业率稳定在 70%以上。职业培训市场也开始了全面数字化、智慧化、大数据等方面的转型。
第一部分 中国职业培训行业 总体分析
1、中国职业培训行业总体概要
职业培训是指为提高个人或组织的职业技能和知识而提供的一系列教育和培训服务。职业培训的目标是提供高质量的教育和培训服务,以满足不同行业和职业的需求。职业培训已涵盖各种领域,如IT、金融、医疗、教育、语言、驾驶等等。
中国职业培训包括职业考试培训、职业技能培训两大类别。职业技能培训包括公办人社部认证和非公办/非人社部职业认证。
职业培训行业包括:职业技校、语言培训、财务技能证书培训、招录考培等培训(含公考/教师录取)等培训、IT培训、公考求职培训、大健康类培训、建筑工程资格培训、网店运营、影视剪辑、设计绘画培训等等。具体如下:

资格认证培训,包括财会金融、教师资格、公考求职、建筑工程等
2、行业市场概要:
行业PEST(政策/经济/社会/科技)分析:整体市场向好,多维要素推动行业发展,新职业教育应运而生。
近年,国家陆续颁布职业教育相关的方向性政策,强调了职业教育是国民教育体系和人力资源开发的重要组成部分,肩负着促进就业创业的重要职责。在现代化的发展进程中,职业教育前途广阔、大有可为。
政策、社会人口、经济、科技四大维度共同推进职业教育的发展,行业已经从过去单一的考证、应试为核心,发展到生活所需的实用技能为核心。
职业教育学员人群已经扩展至全年龄段,同时学习需求更加多元,信息触达线上化迁移;职业教育从产业到营销均面临着新的调整与机遇,新职业教育应运而生。
我国整体职业教育行业存量学员体量约为3亿,18~35岁年轻人群为主,中老年人群为辅。以“职场”和“兴趣”为两大需求核心,职业强关联课程和学历培训为成人职教关键赛道;同时兴趣技能培训呈现百花齐放态势,职业辅助关联赛道同样值得重视。
求职刚需、提升竞争力、兴趣导向和兼职副业是学员参加职业教育的四大核心驱动力,并伴随人生阶段的不同有所差异。
根据《2022年度人力资源和社会保障事业发展统计公报》,2022年年末全国共有就业训练中心623所,民办培训机构31765所,全年共组织补贴性职业技能培训2228万人次。其中,培训企业职工1148万人次,培训失业人员90万人次。
3、职业培训群体及需求分析
职业培训包括:在岗职工的职业技能提升和转岗职工的转业培训。六类新职业教育典型人群:满足不同人群的差异化需求是关键。








4、客户群精确画像(具体的年龄分布、细化需求)

5、职业培训行业的营销及渠道
新职业教育营销与机遇思考:营销提效增速,强化机构品牌核心竞争力;
把握学员在付费报名过程中,认知、了解、筛选、决策的四个关键节点的行为特点,优化营销路径。
结合新职教市场需求和价值定位,在专属核心竞争力、专属选品和扩科策略、精细化运营模式三大机遇方向中,定位自身优势,提升营销转化率,实现机构品牌高效且稳定的发展。
1)营销渠道分析
线下门店+线上广告(搜索广告+社交种草+电商直播等)
建立企业培训品牌:通过在社交媒体平台上分享有价值的内容和见解,树立专业形象。
与相关行业合作:通过合作举办培训活动或提供专业咨询服务,扩大影响力并直接接触到潜在客户。
活动营销:通过线下或线上讲座、研讨会或体验课等,展示培训专业内容,吸引客户。
网络推广:利用互联网和社交媒体平台进行推广,互联网推广海报、优惠活动等,吸引更多人关注职业培训服务。
利用口碑和推荐:提供满意的培训服务后,客户转介绍;
2)电商平台销售趋势:
随着移动互联网和抖音视频号直播兴起,未来视频电商平台是重要的销售途径之一。

二、行业市场深度分析洞察总结
1) 行业规模:
职业培训包括:职业考试培训和职业技能培训(各种职业和技能)。
职业考试培训属于非学历职业教育,职业考试培训又分为资格考试培训和招录考试培训两类。
职业培训市场总体规模超3000亿元,包括职业培训考证市场及职业技能培训(含非公办/非人社部职业认证)市场。
根据弗若斯特沙利文数据,2021年我国职业考试培训(不含职业技能培训)市场规模 691亿元,其中资格考试培训/招录考试培训占比 56%/44%。2022年我国职业考试培训市场规模750亿元。
2021年我国招录考培(考公/考编)市场规模 305 亿元,2016-202年复合增速9%,预计2026年招录考培市场规模达到505亿元,2021-2026年复合增速11%。
根据欧赛斯研究,其余细分市场规模:2023年中国专升本考试培训市场规模约150亿;IT培训约600亿;驾校培训约1500亿;财会培训达230亿元.
2) 行业特征:不同细分产品属于不同程度决策;专升本/考公考编职业培训属于重度决策;其他大多数职业培训细分行业属于中度决策;服务差异化大,消费者依赖口碑和品牌。
3) 市场特征:职业培训细分行业包括数千家中小服务机构,柠檬市场效应;消费者大多希望线下培训,效果好、有督促作用;线下门店特点是区域影响力比较强。
4) 生命周期:受政策和经济影响很大;具有较长的消费生命周期。
5) 底层逻辑:职业培训核心能力是师资、课程内容和总价值交付能力。服务机构的特色化和专业化,更具价值;综合机构和专业机构,各具特色优势,总体需要提升培训效果和价值效率。
6) 破局点:品牌市场定位唯一化、差异化;需要体系化的提升运营效率。
竞争格局:是一个品牌定位+口碑+特色定位差异化的市场;
职业培训机构以中大型企业为主,竞争激烈,中小机构存活艰难;
大型机构市场份额持续提升。
7) 增长驱动力:是品牌、教学质量、口碑、营销渠道共同驱动增长的行业;长期来说,专业特色的培训机构更具有竞争力。
8) 品牌战略关键动作:封杀特性、差异化、品牌升级、战略升维、渠道升级等;
9) 渠道类型:线下门店+线上营销组合方式;线上口碑种草比较重要;
10) 营销渠道策略:线上渠道营销更具扩张性;多层次、多渠道营销更加适合;
11) 盈利来源:主营业务要突出,其他业务有同心化优势;要注重业务结构和盈利结构;
12) 未来发展趋势:多层次、个性化、数字化、特色化。
第二部分 中国职业培训深度分析
一、中国专升本学历培训行业发展背景及现状
1、专生本发展背景及概要
近年来,国家出台了一系列政策以引导和规范学历培训行业,为其发展奠定良好的环境基础。与此 同时,就业形势的严峻性以及个人学历受重视程度的日益提高,也为学历培训行业带来了前所未有 的发展机遇。
发展背景:就业市场竞争激烈,提升学历成为大众增强竞争力的选择之一
数据显示,2023年高校毕业生增至1158万人,为历史新高。而城镇新增就业人数已达1244万人;从城镇失业率来看,中国16-24岁人口城镇失业率较高,25-59岁人口城镇失业率在2023年首次超过全国平均值,达到6.1%;从中国人口出生率现在来看,未来10年新入职场人员仍较多,就业市场竞争激烈,在此背景下,提升学历成为大众增强自身就业竞争力的选择之一。

随着社会对学历要求的提高,专升本机构市场规模不断扩大。据统计,截至2022年底,全国专升本机构的市场规模已经超过150亿元人民币。
随着教育市场的不断扩大和人们对学历提升的需求增加,专升本机构的市场规模将继续保持快速增长态势。预计未来几年,专升本机构的市场规模将以每年10%以上的速度增长。
艾媒咨询调研数据显示,超九成的专升本人群在备考期间更倾向于报班学习;从线上及线下的学习偏好来看,学生更倾向线下班。
用户调研:超九成专升本备考学子选择报班学习,线下教学方式更受青睐;
线下授课因其实时互动、直观展示等优势,在教学效果上更胜一筹。
随着科技发展,未来教育将呈现线下为主、线上融合的趋势,通过资源共享、个性化学习等方式优化学习体验,提升教育质量。
学历培训机构应为广大求学者提供更多元化、更高质量的学习选择,提升消费者在就 业市场中的竞争力。
发展趋势:行业规范化与学历重视双提升,专升本培训市场迎来发展新纪元;
欧赛斯分析师认为,由于经济持续低迷,未来10年新入职就业竞争更加激烈,提升自我学历成为大众增强竞争力的选择之一。

2、专升本培训
1) 教育支出:生活水平提高,居民教育支出提高,有利于专升本行业
近年来,随着生活水平的提高,中国居民的消费结构不断改善,教育文化娱乐支出比重上升明显。数据显示, 2023年,中国居民人均教育文化娱乐支出为2904元。艾媒咨询分析师认为,随着生活质量的显著改善,居民对教育的重视程度和投入呈现不断上升的趋势,这为学历培训行业的发展奠定了坚实的经济基础。

2)专升本的教育模式分析:线下和线上相结合
iiMedia Research(艾媒咨询)调研数据显示,超九成的专升本人群在备考期间更倾向于报班学习,从而获得更专业的培训指导。
从学习方式偏好来看,倾向于选择线下班级模式的消费者比例远超过线上模式,占比30.7%。此外,还有50.9%的人在选择专升本机构时,期望其教学能够采用线上线下相结合的模式。
线下授课凭实时互动与直观展示在教学效果上占优。随着科技发展,未来教育将呈现线下为主、线上融合的趋势,通过资源共享、个性化学习等方式优化学习体验,提升教育质量。

3)职业培训所处的教育产业链分析
教育培训基本可分为学历教育培训、职业考试培训、职业技能培训以及企业管理培训。其中学历教育培训 主要分为中等职业教育和高等教育,学历提升途径主要为参加高升本、专升本考试以及研究生考试。
专生本为学历教育培训,广义的职业培训市场。本文不研究企业管理培训市场和高等教育本科/研究生考试培训市场。

3、中国专升本学历培训行业消费者洞察
1)消费者画像

2)需求的特征
多层次性需求:市场需求呈现层次性,不同层次的消费者对专升本机构的服务有不同的 需求。基础层次的需求主要关注价格和教学质量,高端层次的需求则更 加注重品牌和服务质量。
个性化需求:由于学生群体的多样性,他们对专升本机构的需求也呈现出个性化特点。 例如,有的学生更倾向于线上课程,有的则更喜欢面授课程。
动态性需求: 随着社会和经济的发展,市场需求也在不断变化。例如,近年来线上教 育需求的增长趋势明显
3)机构口碑是消费者认知和决策关键因素
iiMedia Research(艾媒咨询)调研数据显示,70.2%的消费者在了解专升本学历培训机构时会选择线上线下 相结合的方式进行比对。线上渠道中,消费者更倾向于依赖小红书上的素人推荐;而在线下渠道中,更信赖往届学员的推荐、学校的宣传或亲友的口头介绍。
线上线下相结合的渠道获取方式 有助于消费者获取更加全面且准确的信息,而备受推崇的良好口碑是影响消费者认知和决策的关键要素。

4)教学质量与师资成关键,机构合规与知名度受重视
(艾媒咨询)数据显示,消费者在选择专升本培训机构时,有高达65.1%的人将关注点放在课程设置和教学质量上。
同时,超过五成的消费者也重视师资力量以及培训场所与住所之间的距离。
优质的课程设置能确保消费者获得系统全面的知识,教学质量的高低则直接影响知识的掌握与应 用。而优秀的师资团队能够为消费者提供高水平的教学和指导。
此外,专升本培训机构的合规性和知名度也同 样重要,存在不足的机构应聚焦消费者关注点以提升竞争力,吸引更多生源。

5) 专升本群体对于时间和金钱成本的投入意愿较高
iiMedia Research(艾媒咨询)调研数据显示,超六成的消费者会选择较为昂贵的面授班。我们认为,专升本学生因基础薄弱或学习能力不足,更倾向于选择面授班,以获得老师的实时指导和督促,确保学习效果。
从消费者关注因素来看,价格并不是影响学生报名的关键要素;想要报考专升本的学生大多会从一年或更长时间以前进行准备,他们不仅规划了详尽的学习计划,而且实际投入的学习时长普遍较长。

6)培训机构师资力量参差不齐,亟待加强改进与优化
iiMedia Research(艾媒咨询)调研数据显示,近七成消费者认为当前培训机构师资力量参差不齐,超六成 消费者认为培训课程的费用过高。艾媒咨询分析师认为,在竞争压力下,部分机构过于追求规模扩张速度, 导致在师资选拔和培训上投入不足,使得教师水平参差不齐。为了维持运营和盈利,这些机构不得不提高课 程费用,特别是在一些热门或高需求领域,费用往往水涨船高。

7)学历培训新动向,消费者看重学习辅导与就业支持
艾媒咨询调研数据显示,消费者最关注购买课程后培训机构能否提供学习辅导服务, 其次是考前指导和阶段测评;超八成的消费者希望培训机构可以提供就业推荐服务。

4、中国专升本学历培训行业典型案例研究
1)中国专升本学历培训市场的竞争格局
目前中国专升本学历培训市场的参与者主要分为综合类和学历提升类。综合类培训机构通常提供多种类型的培训服务,包括但不限于公职类考试培训、研究生考试培训、职业资格认证培训等,以满足不同学员的多元化需求,但对于专升本领域的学历培训涉猎较少;
而专升本学历培训机构则更专注于帮助学员提高学历,例如提供专升本、高升本等学历提升课程。

2)中国综合类教育培训典型案例研究:中公教育(一)


3)中国专升本学历培训典型案例研究:好老师升学帮
案例研究:好老师升学帮(一)

案例研究:好老师升学帮(二)
截至2024年5月,好老师升学帮的专升本培训项目凭借其卓越的教学质量和广泛的影响力,办学规模已经扩展至全 国范围内的23个省份,好老师升学帮专升本项目的门店数量(含长期及短期教学点)为621家,是中国专升本培训
机构规模第一品牌。作为中国专升本培训领域的头部品牌,好老师致力于为学生提供优质的教育资源和专业的培训服务,凭借其深厚的师资力量、科学的课程设置、灵活的教学模式以及不断创新的教学理念,吸引了众多学员,仅2023年培训人数便超过22万人。

案例研究:好老师升学帮(三)
好老师升学帮背靠好老师教育,有着较强的师资队伍,其通过自研七段式师资孵化体系来标准化培训、考核教师队伍,在教学教研体系中具备较强优势。
此外,好老师在教学教研层面创新了师训体系,结合国内外先进教学理念,提出了传输知识、培养能力和完善人格的教育目标,结合好老师近20年教学实战经验,形成了内部的三阶教研体系,由上至下对 教学内容进行层级教研,对教学资源进行优化配置,高效解决教学教研疑难问题;
让一线教学问题反馈更及时、教学调 整更快捷。三阶一体,各司其职,协同开展教研工作,为全国范围内开展高质量教学提供了重要支撑。

4)中国专升本学历培训典型案例研究:智博教育
智博教育创办于2009年,为专注于山东省内的专升本教培品牌,以“帮助更多的人通过提升学历和素质改变命运”为企业使命。
2020-2024 年连续五年山东省专升本辅导公办本科录取人数第一,列入《2024山东最具影响力品牌》。现已经艾媒咨询认证为“中国专升本培训第一品牌”。
品牌标语:升本就一次,当然选智博
品牌宣传认证:
1. 历史悠久:专注全日制专升本辅导15年*;
2. 累计升本学员数:10万*;
3. 公办本科录取人数第一+高分学员多:2024年300分以上920+*学员;公办院校录取8800+*学员。
品牌IP:戴学士帽的”智多猩“,为学生的朋友角色,人设属性是勇敢、积极、自信、正能量,口头禅:”相信自己,指定能行“,围绕该品牌IP形象开发相关周边。
色彩风格:紫色为品牌主色调,辅以橙色。

发展历程:

智博教育_市场拓张次序:
以省会为立足点、中心辐射周边逻辑,自2019年起从济南(4)向外扩张:临沂(1)、青岛(2)、德州(1)、烟台(1),地市选择参考院校资源+地市学生人数

智博教育_产品序列
1)课程均价约为1.7万,另加住宿等其余费用,客单价达2万,采取虚高定价策略
2)秉持“真心付出、负责到底、超越预期、打动人心“服务理念,强调提升学生满意度
· 产品四大优势:老师好、氛围好、资料好、服务好;
· 学生激励机制:设置高分学员送车噱头、免学费、奖学金、上岸大礼包等奖励;
· 学生日常生活:不定期分发酸奶、零食、大礼包等福利;2021年为18000位考生现场制作“回家第一碗牛肉面”,“确保学生舌尖上的安全”;
智博教育_传播策略
智博教育_传播策略:
A、传播内容围绕两个核心展开:细腻的学生体验+明星教师的流水线打造
打造十三位明星教师:稀缺性、亲和力(幽默段子风、“智博老王”)、符合流行文化趋势、网感强。

B、企业IP+创始人IP双管齐下
与传统学院派授课风格不同,智博教育主打关爱学生、真情育人的教育路线;在大学内设立“智博”奖学金,以公益塑造企业社会责任形象,而宣传企业价值观导向的同时,创始人自身也IP化,强调快乐教学的教育理想。企业IP+创始人IP双管齐下,共同塑造独特的品牌形象与教育信念,提升企业社会影响力。

C、全方位多点密集型广告营销策略
· 传播渠道:
线下:高铁站、机场、高速公路、公交车站牌等均有广告;
线上:公众号、微博、小红书、bilibili、抖音等多渠道整合营销,品牌意识较强,外宣形象及风格统一,以小红书为例,官方账号、IP拟人形象号及校园日常号三号齐发力。
D、智博教育_校区布置
校区内品牌元素高频露出,布局精巧,呈现出强烈的品牌识别度与视觉一致性
以智博-黄台校区为例:
· 校区品牌元素露出:“智博文化“氛围浓厚,涵盖:“I♥智博”大型字牌、大型“智多猩”IP实体、洗手间标识、教室门装饰、帐篷、门闸装饰、智博企业介绍墙、往届学员大合照、上岸学生宣传栏、其他宣传栏、宿舍楼贩卖机装饰、宿舍楼冰柜装饰、宿舍楼药柜装饰、草地标语等细节处。
· 招生咨询处(行政楼)设计:进楼便是一个企业文化“道场”:左墙为企业文化发展墙,右墙为智博师生大合影,让访客直接感受到强烈的视觉冲击及心理震颤。随后进入会谈处,大规模展示相关信任状和荣誉。
E、智博教育_一线销售表现
销售人员选择:以年轻女性居多,并配备iPAD作为销售工具
· 销售人员话术技巧:
(1)打消高额价格忧虑
(对于大一新生)“到时候你想改任何一种班型,如果班型比这个便宜,退差价,如果跟的班型比这个贵,不用补差价,学生有这么个费用上的好处......”——智博销售人员
(2)稳定学生先报名
“现在报名交1000块之后,不着急交尾款,我们先把网课给开了,能够让她一直学,不至于把英语语文什么的给忘了,如果不学的话,但凡有点基础都忘了。她的竞争对手和她都是一样的情况,人家学你不学,这就落后别人了。尾款你什么时候想来交都可以,但是报名建议早报。早报名早选座。开了网课我们还会给你寄资料,配一个老师,你随时想学就学,有问题就问,假设后期不想学了,尾款全退。”——智博销售人员
(3)列数据增加可信度
“我不会单独跟你讲第一,因为第一这是个个案,概率太低了,咱们是希望更大概率让学生考上本科。我拿数据跟你说话,全省报考多少人,我们考上多少人,我们有专门的考上学生名册,你看。”——智博销售人员
(4)生动举例说明师资力量
“周澜老师是我以前的英语老师,我也是专升本上来的,她的课就是非常有意思,比如我印象最深刻的一个点,关于change这个单词她是这么说的:嫦娥(拼音change)改变(英文change)了对猪的看法。”——智博销售人员
(5)品牌核心优势:连续五年全省公办录取率第一

5)耶鲁专升本_品牌定位
创办于1997年,2001年开展专升本业务。总部河南,现已拓展至9个省份(河南,河北,陕西,湖北,陕西,重庆,贵州,山东,江苏),目前有50余家分校,教师团队700+人。
起家于外语培训,业务板块以外语、专升本、考研、计算机等教育培训为主;
相关企业较多,不完全统计,包括:中冠教师(教资培训),业路百文网校(为在线网校业务),后两者统一为中冠教育。
企业文化:教学理念:以学生为核心;办学方针:以质量为根本
品牌标语:老牌子更专业(耶鲁专升本);让更多的人相信培训的力量(中冠教育)
品牌IP:选取谐音”鹿“”耶耶鹿“为品牌IP形象,无特色属性设定,且实际应用较少,
色彩风格:蓝色应用较多,除此之外还使用紫色、黄色、红色等,色彩风格较杂乱

产品划分以英语高考分数线为依据
· 从用户特点出发,重视英语,课程设计上突出以英语高考分数差异(60,70,80,100)及时间长短为划分依据,均价达15600(培优系列)
· 教学、助学、督学三位一体;线上线下结合;基础入门+知识巩固+强化提升(8周)+冲刺提升(4周)
· 信息分级杂乱,课程体系无突出亮点
企业文化及品牌建设意识较弱
(1). 传播内容
· 线下:线下校区点无统一品牌宣传内容;
· 线上:产品层面上:传播内容常规传统,以专升本政策、相关Q&A、课程知识点、学生培训感言为主要转播内容,杂乱无规划;几乎无企业层面及品牌维度的传播内容
(2) 传播渠道
· 线下:据学生访谈,在特定时间点有校园摆摊
· 线上:公众号、微博、哔哩哔哩、小红书、抖音均设有账号,水花不大
6)研硕教育_品牌定位
公司简介:成立于2015年,在山东省内设有3所校区,7所教学培训中心,在职员工150余人,聘请全省各高校副高级教授职称以上讲师50+人,截止2022年共服务升本学子的人数突破2w+。除专升本之外,目前还设有考研业务(课程均价3000)。目前在山东的招生数量约为3k~6k*,且处于稳定增长中。
企业文化:校训-研精毕智,硕学通儒
品牌口号:遇见研硕,遇见本科
品牌宣传认证:公办二本录取率持续增加+高分学员:
300+分学员占比连续四年全省领先
公司发展历程

定价策略:对标智博,课程均价2w,采取虚高定价策略
产品系列:三师授课模式:独家大咖轮班面授+高校名师亲临授课+答疑助教

线上传播:线上渠道的传播内容偏传统常规,无突出亮点

公司一线销售表现:
· 招生方式:以一线招生+学生代理为主,校企合作较少。市场部人数:100+(包括代理)
· 销售一线人员均为00后年轻人,贴近学生群体。
· 销售人员话术技巧:
1. 服务学生优先于商业利润+过往学生满意度高:
”我们的考研业务实际上是用来服务学生的,只收一个最低价3000。因为我们这边老师授课很好,很多学生听了专升本的课之后还想听这些老师的课,所以我们就以最底线收费标准给学生提供考研服务,老学员对咱们有感情,且我们不单单是不择手段盈利,更多还是服务学生。这是其他所有专升本机构都没有的。“——研硕负责人
2. 品牌核心优势:三师一体教学模式,师资力量突出,四位大咖名师担任教研组长
”这四位是我们独家签约的大咖名师,在全省都是非常牛逼的,这个资源是我们研硕最大的优势,这些老师别的机构是没有的,并且研硕的教学模式有其特殊性所在,我们目前是全省唯一的三师一体教学模式:第一是大咖名师,全省教专升本的大咖名师就那么几位,我们每一科占一位,第二是高校老师,我们高校老师60%来自济南大学。因为济南大学是山东省专升本阅卷人,
他们对于考试的发言权比较权威,第三是答疑老师,我们的答疑老师必须要求研究生以上
学历,并且专科专用,学什么答什么。“——研硕负责人
小结:研硕教育为山东专升本市场第二梯队的领先机构,后起之秀,前景可观

7)文亮教育
公司简介:
创立于2009年,为综合性教育集团,集专升本、考研、中职大专学校、职业技能等众多教育产业产品于一体的大型知识产业实体。发源于浙江,现已延申4省(浙江、山东、安徽、河北)。全国门店200+,累计培训学员100万+,印刷教材200万+册,在职员工1000+,全兼职教师2000+。
目前业务涵盖教育研究体系、考试培训体系、线上知识传播体系、图书出版体系和咨询服务体系等。
企业文化:
企业使命:致力于教育创新,给每个人多一份教育选择
企业愿景:做百年教育,中国的文亮
企业价值观:以学生价值为依规;热爱你所热爱的;想当想的,做该做的;凡事都有N+1种解法;超越昨天的自己;始于真诚,终于信任
品牌口号:
来文亮,上公办;选择文亮,无忧升本;文亮升本,也升梦想
公司发展历程:

公司业务结构



品牌营销
传播活动:内容策划整体偏向传统与严肃,规模大,风格较为正式庄重

文亮教育小结:
老牌机构,发展进程缓慢,稳中求进,本地化难度放缓市场占有步调,现已布局华东、华中地区。
5、专升本职业教育培训发展趋势
1)学历培训市场监管收紧,行业发展趋于规范化
近年来,国家出台了政策规范学历培训行业的发展;同时,监管部门加强了教育培训机构的监管和治理,提高了培训机构的准入门槛。
2)学历培训向多元化、综合化的方向发展。
随着消费者需求的多样化,学历培训行业正逐渐从单一的学科培训向多元化、综合化的方向发展。除了传统的学科培训外,素质教育、职业技能培训等领域也逐渐受到重视。
3)AI、大数据等技术赋能,学历培训向数智化转型
随着科技的不断进步,特别是人工智能和大数据技术的发展,学历培训行业正逐步向数字化和智能化转型。在线教育技术的兴起,打破了地域和时间的限制,为学习者提供了更为丰富和多样化的学习资源。此外,AI技术的运用,可以更加客观、精准地反映学习者的学习情况和掌握程度,学历培训机构可相关数据,实现精准化教育。
4)就业形式日渐严峻,个人学历重要性凸显
国内就业市场竞争激烈,专升本培训作为提升自我学历,成为大众增强竞争力的选择之一。培训需不断创新模式、提升质量和服务水平、 实现数字化和智能化转型,以更好地满足学员的学习需求和市场需求。
二、招录考培市场
1、市场概要:
招录考培市场,包括公考/考编等考试培训。
底层动力:高校毕业生规模庞大,体制内就业意愿增强。
我国职业考试培训包括资格考试培训和招录考试培训两种。
据弗若斯特沙利文,2021年我国职业考试培训市场规模 691亿元,其中资格考试培训/招录考试培训占比 56%/44%。
2021 年我国招录考培市场规模 305 亿元,2016-2021 年复合增速 9%。弗若斯特沙利文预计 2026 年招录考培市场规模达到 505 亿元,2021-2026 年复合增速 11%。
招录考试培训又分为公务员、事业单位、教师考试培训。2021 年市场规模 121 亿元、116 亿元、68亿元,2016-2021 年复合增速 7%、5%、28%,预计到 2026 年分别增长至 202亿元、174 亿元、129 亿元。2021-2026 年复合增速 11%、8%、14%。

2022年全国高校毕业生人数达到1053 万人,教育部预测2023年进一步增长至1158 万人,就业总量压力依然存在。
2022年全国高校毕业生人数达到1053 万人,教育部预测2023年进一步增长至1158 万人,就业总量压力依然存在。从出生人口数据看,我们预计10 年内高校毕业生增长趋势持续。1985-2003 年,我国出生人口数呈下降趋势,但是高校毕业生持续增加,主要原因是义务教育的普及以及高校的持续扩招。

毕业生“求稳”,体制内就业意愿上升。大学毕业生一般去向包括体制内就业、非国企就业、读研或出国、自由职业或慢就业等。
近年来,国家积极推行稳就业政策,加强体制内岗位对毕业生的吸纳能力。如国务院办公厅《关于优化调整稳就业政策措施全力促发展惠民生的通知》中提到,要稳定机关事业单位岗位规模,稳定招录、招聘高校毕业生规模。
由于体制内岗位是相对稳定的供给,体制内就业被越来越多毕业生选择。根据智联招聘的 2022 届应届生期望就业单位性质统计,学生愿意就业于国有企业、事业单位、国家机关的比例分别达到 44.4%、14.7%、9.4%。
2020 年-2022 年,民营企业、三资企业就业意愿持续下降,体制内就业意愿显著上升。
从实际签约情况看,事业单位、国家机关近两年签约比例显著提升。

2024 年国考进一步扩招 7%,报考人数首次突破 300 万,公考热持续。2019年机构改革结束后,国家公务员已经连续 5 年扩招。2024 年国考公告于 2023 年10 月 14 日发布,共招录 3.96 万人,同比扩招 7%,增加约 2500 人。据北京商报,2024 年国考报名过审人数首次突破 300 万,达到 303 万人,同比增长 17%,从 2021 年开始,已经连续 4 年双位数较快增长。

2016-2021 年公务员、事业单位每年招录人数 40-70 万,2019-2021 年编制教师每年招录人数 30-60 万。(1)公务员:2023 年公务员招录 22.6 万人,其
2016-2021 年公务员、事业单位每年招录人数 40-70 万,2019-2021 年编制教师每年招录人数 30-60 万。(1)公务员:2023 年公务员招录 22.6 万人,其中国考招录 3.7 万人,省考招录 18.9 万人。稳就业政策背景下,全国公务员普遍扩招,多地招录政策向应届毕业生倾斜,并对应届硕博适度放宽年龄限制。2021年省考招录人数下降,客观上受招录间隔周期缩短影响(2020 年多省联考推迟至7 月,2021 年提前至 3 月),2021-2023 年招录人数重回增长。(2)事业单位:
事业单位招录岗位及人数较多,我们根据中公教育官网事业单位招录公告统计,2015-2020 年全国事业单位招录人数 30-40万,2020 年机构改革结束,招录人数回升,2021 年招录 52 万人,同比增幅接近 50%。(3)教师:据中公教育公告,2019 年教师招录人数超 55 万人,2020、2021 年受疫情、双减政策影响教师招录人数有所下降,但仍维持在 30-40 万水平。
我国在校生规模超 2 亿,为教师队伍增长提供基础,现阶段各省不同地区教育水平差距大,教师资源缺口仍存在。

2、招录考培市场参培人次
招录考培市场而言,参培人数的增长是主要驱动,来自报名人数与参培率的共同上升。据弗若斯特沙利文数据,2016-2021 年公务员、事业单位、教师招录考试培训的独立学员人次从 420 万增长至 620 万,年复合增速 8%,其中报名人次从 1628 万增长至 2288 万,年复合增速 7%,参培率从 25.8%提升至 27.1%。
弗若斯特沙利文预计到 2026 年独立学员人次增至 900 万,年复合增速 8%,其中报名人次增至 2866 万,年复合增速 5%,参培率有望提升至 31.4%。细分来看,2021 年公务员、事业单位、教师招录培训人次分别为 190、320、110 万人次。
2016-2021 年复合增速 8%、5%、22%,预计到 2026 年分别增至 290、420、190 万人次,2021-2026 年复合增速 9%、6%、12%。

培训客单价预计相对平稳。据弗若斯特沙利文,2021 年招录考试培训整体的平均客单价为 4919 元;2016-2021 年复合增速 1%,整体平稳,其中公务员、事业单位、教师招录考培客单价为 6368、3625、6182 元,2016-2021 年复合增速-1%、1%、4%。
预计到 2026 年招录考试培训整体的平均客单价提升至 5611 元,2021-2026 年复合增速3%,低个位数增长,其中公务员、事业单位、教师招录考培客单价 2016-2021 年复合增速 2%、3%、2%。

疫情催化招录考培行业线上化率提升。
(1)线下交付在面试培训中具有较强的不可替代性,而笔试培训适合线上交付。这主要由于线上培训具有灵活性高、个性化程度高的特点。
传统的线下培训班往往以全日制形式开展,在线培训产品为时间灵活性较弱的应届生、有全职工作的考生、教学资源有限的低线城市考生提供更便利的选项。
另外,传统线下培训授课内容千人一面,在线产品可以基于学生训练的历史数据实现个性化教学,精准提升考生薄弱项。
(2)从行业代表企业的财报数据看,中公教育、粉笔的在线培训收入在 2020 年大幅增长,2020-2023H1 中公教育的在线培训营收占比较 2019 年大幅提升。
3、三大招录类型:公务员/事业单位/教师招录规则详解
公务员、事业单位均采用公开招聘,设有考试、考核程序,但在考试统一性、考试内容上有较多差异。
(1)组织方:公务员考试由国家或地方组织部、人社部组
织,考试的统一性较强,事业单位考试一般由各地各部门自行组织,几乎每天都有事业单位招录考试发生。
(2)考试内容与难度:公务员笔试考行政职业能力测验与申论两门(2001 年确立并延续至今),面试为结构化面试(2001 年规定,测评要素为综合分析能力、言语表达能力、应变能力、计划组织协调能力和专业能力等,并需根据拟任职位测评要素事先编制试题),难度较高。事业单位笔试(或有)包括职业倾向能力测试、综合应用能力 ABC 类、综合知识等,与公务员考试内容有较多差异,难度相对低。
(3)考试频次:国考一年一次,考试时间从 2002 年起基本固定下来,每年笔试时间为 11 月第四个周末。省考一般一年一次,部分一年两次。
各省形成默契,在上半年有一次相对集中的大联考,笔试时间一般在 4 月底。事业单位考试时间不固定,全国几乎每天都有考试进行。

教师招录考试是指求职者在获得教师资格证后,参加的竞争上岗考试,而教师资格考试是全国统一考试。
(1)2001 年我国开始全面实施教师资格制度,教师资格为终身制,并且师范生可以免试获得教师资格证。但在 2015 年改革后,无论师范生或非师范生,均需要通过国家统一的教师资格考试,并且五年定期注册一次,提高了教师资格门槛。全国教师资格考试上下半年各 1 次,上半年笔面试在 3 月、5 月,下半年笔面试在 9 月、12 月。
(2)教师招聘考试全国没有统一的考试形式和考试大纲,小部分省份实行全省统一考试,但大部分省份还是由当地区县教育局根据辖区内各学校拟招录教师缺口进行汇总,然后由区县教育局和人事局统一组织招聘考试,根据地区实际情况适时招考,每年情况都会有所变动。各地的教师考试由地区教育局自己命题、审核、招录,招聘条件、招聘流程、考核内容与考核方式各不相同。考试形式一般分为笔试和面试,常见的笔试科目包括教育基础理论、学科基础理论。


1、竞争格局
竞争格局:招录考培行业进入壁垒较低,导致行业格局分散,但头部竞争力持续增强,集中度有望回升。
全国性连锁头部机构优势在于“品牌+师资+产品+技术”,如下:
(1)品牌口碑:招录考培服务结果导向性质显著,学员追求“上岸”,倾向于选择成绩纪录更好的机构,头部机构多年来积累了较强的品牌与口碑。
(2)高素质师资:成熟的教培机构一般拥有经验丰富、合格的教职员,老牌机构能给到有竞争力的薪酬待遇和培训体系,以吸引高素质教职员。头部机构稳定&跨区域&规模化的生源,以及系统化的教研能力,对名师构成较大赋能。
(3)内容及产品能力:课程及课程质量是学员最关注的因素之一,头部机构招牌课程经过了多年的时间和评估,打磨结构良好的教学大纲,学习成果久经验证。
(4)技术能力:利用线上平台及各种技术,高效率服务大量学员的多样化学习需求的能力日益重要。

职业考培市场较为分散,中公、粉笔、华图位列招录类考培机构前三。
据弗若斯特沙利文,2021 年按收入计,国内前五大职业考培服务供应商合计收入 153 亿元,CR5 约为 22.1%,较为分散。其中,中公、粉笔、华图排名第 1、2、5,主要提供招录类考试培训服务,市场份额合计 16.8%,另外两家主要提供资格证考试培训服务。
2022 年,根据公司公告,中公、粉笔、华图营收分别为 48、28、21 亿元,测算占职业考培市场的 6%、4%、3%,市场份额合计 13%。


招录考培细分赛道中,公务员考试培训市场集中度较高,事业单位考试培训市场格局相对分散。据各公司公告,2022 年,中公、粉笔公务员招录培训业务收入约 19、16 亿元,测算占公务员招录考培市场的 14%、12%,巅峰时期,2020 年中公教育在公务员招录考培市场份额达到 50%。
2022 年,中公、粉笔事业单位招录培训业务收入约 9、4 亿元,占事业单位招录考培市场的 7%、3%,2019 年中公教育市场份额最高达到 14%。由于事业单位招录本地化程度高、标准化程度低,竞争格局也相对分散。


2020-2022 年期间三家头部企业的合计市占率下滑,地方中小机构冒出。
我们认为随着头部企业内外部压力逐步缓解,行业集中度有望回升。疫情期间线下招
生、开班受阻,叠加考试时间波动引起收款周期波动,对企业抗风险能力提出较高要求。全国连锁的头部机构中,中公教育因资金链问题收缩业务,市场份额下滑明显,华图教育市场份额相对稳定,粉笔则受益线上化率提升,市场份额有所上升。
在此期间,头部机构市场份额被地方中小机构占领。但我们认为中小机构招生能力较差,教学教研积淀与快速响应能力有限,业务持续性&规模化较弱。我们判断随着内外部压力的逐步缓解,拥有较深教研沉淀、跨区域管理能力、以及广泛渠道布局的头部连锁市场份额有望回升。

1、行业主要公司:
5.1 粉笔公司
1)粉笔公司:国内最大的招录考培机构之一
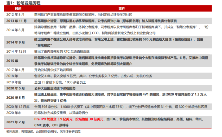
1.1 发展历程:脱胎于猿辅导,在线产品起家
2014 年以线上产品切入公考培训赛道,现已成为国内最大的招录考培机构之一。粉笔脱胎于猿辅导试题库中针对公考的板块。2013 年,现任 CEO 张小龙加入,12 月推出粉笔 APP。2014 年,公司推出国内首个在线公职人员考培课程,首推性价比较高的 680 元直播大班课(在线系统班)
2015 年,公司推出行业首个在线模拟考试产品、首个综合在线题库,免费题库成功吸引大量用户。
2018 年,公司营收破 9 亿元。2020 年,粉笔从猿辅导分拆。2020 年 5 月,粉笔公开大范围线下扩张,6 月推出在线精品课,提供小班化服务。2021 年,公司获 3.9 亿美元 Pre-IPO 轮融资(约合人民币 27 亿元),投后估值 30 亿美元。
2023 年 1 月粉笔在香港成功上市,2023 年 6 月 5 日正式纳入港股通。目前公司业务主要包括公务员考试培训、事业单位考试培训、教师资格与招录培训、教辅教材销售等,2023 年上半年营收超 16 亿元。
据弗若斯特沙利文,2021 年粉笔在中国职业考试培训行业中以 30 亿元收入、4.3%的市占率排名第二,并且有 58.7%用户将粉笔作为首选的招录考试培训机构。


2)优势:互联网基因浓厚,产品&流量领先
从在线到线下,从免费到高端,多条产品线满足不同层次需求。
主要四类产品:题库+会员产品&图书+在线系统班+线上线下精品班。
目前公司产品主要包括免费的粉笔题库与粉笔模考,低价的会员产品(单价 21-66 元/月)与图书教辅(单价 10-150 元),高性价比的在线系统班产品(单价 480-980 元),以及 2020 年 5 月推出的高单价的线上线下精品班产品(单价 3000-49800 元)。
根据《培训行业这一年·2019》描述的张小龙对粉笔商业模式的构想,其产品线内含用户分层的金字塔逻辑:
第一层,免费的题库产品,将流量做出规模,承接金字塔底部所有有需求的用户;
第二层,低价的会员产品及图书,用于承接广泛的对价格敏感、自律性强的用户;
第三层,系统班产品,用于迎合有更高期待、愿付出更多时间精力的用户;
第四层,更重的线上线下产品,用于满足金字塔顶部消费能力强、培训意愿强、需要个性化服务的用户。

3)粉笔公司财务
2023 年上半年公司总收入 16.8 亿元,同比增长 16%,小班课产品占比接近60%,增速较快。
分产品线看,2023 年上半年公司图书业务收入 2.6 亿元,同比增长 23%,培训业务收入 14.2 亿元,同比增长 15%。
培训业务中,系统班产品收入 3.3 亿元,同比增长 6%,主要受考试周期影响;小班课收入 9.5 亿元,同比增长 31%,主要由线上及 OMO 形式进行。
学习产品收入约 7400 万元,同比下滑 16%,主要由于刷题闯关产品受考试周期影响有所下滑(国考、省考间隔周期小于 1 个月,而产品设计周期高于 1 个月,影响学生付费意愿),会员产品基本持平;其他推广课、专项课等收入约 6900 万元。



主推非协议班型,实收比例高。2022 年公司协议班收入 6.9 亿元,同比下降34%,占比 29%,同比下降 6pct。2020-2021 年行业竞争原因,公司加大协议班推广力度,后及时调整战略。当前产品设计上,公司协议班保底收费较高,且与非协议班相比,协议班在教学内容与价格上均无明显优势,公司在销售过程中更多推荐非协议班。
我们统计了粉笔 2024 河南省考培训班产品,线上、线下各类协议班中,公司保底收费最低 4000 元、最高 15000 元。以线上全日制精品系统班为例,非协议班收费 8800 元,协议班收费 7300 元,笔试通过后需补付 3000 元,若通过面试则需再补 24000 元,而单独的面试班收费约为 8800 元。协议班与非协议班的授课方式、内容一致。
财务分析:2022 年收入承压,主要系线下调整所致,但盈利显著优化,2023 年营收恢复增长,利润逐步释放。2019-2021 年公司营收大幅增长,在线培训收入增长较快,且线下快速扩张带来增量收入,但线下拓展节奏激进,增收不增利,亏损扩大。
2021Q4 开始,公司精简线下、改善盈利,2021 年、2022 年上半年关闭 188 个、88 个线下运营中心,2022 年期末网点数降至 198 个。2022 全年公司收入 28.1亿元,同比下降 18%,经调整净利润 1.9 亿元,成功扭亏。
2023H1,公司营收16.8 亿元,同比增长 16%,经调整净利润 2.9 亿元,同比增长 201%,营收恢复增长,利润逐步释放。

2023 年上半年毛利率提升至 50.9%,经调整净利率增至 17.1%。2020-2021年公司线下大幅扩张,引起员工数量(销售成本、行政开支、销售及营销开支)、教学场地租赁(销售成本)、办公场所租赁(行政开支)、服务与品牌推广开支等项目(销售及营销开支)大幅增加,导致毛利率下滑、管理&销售费用率大幅上升。
另外,2020 年为支持在线精品班的推出,公司教学人员有所增加(销售成本),引起毛利率下降。2022 年,公司调整线下覆盖规模,相关销售及管理人员、办公场地租赁减少,同时优化线上线下教师结构,毛利率、费用率各项指标明显优化。
2023H1,线下调整基本完成,规模效应下,公司毛利率、净利率分别提升至 50.9%、17.1%,销售、管理费用率分别降低至 18.1%、19%。

4)在线平台的发展新模式
在线平台 MAU 超 900 万,题库&模考产品深受欢迎。
在线平台功能完备,2023 年上半年平均 MAU 达到 920 万人。公司线上平台包含网站、微信小程序,以及按科目提供的多个手机应用,如粉笔职教、粉笔教师、粉笔考研、粉笔医疗、粉笔法考。用户可通过粉笔线上平台参加直播/录播课程、查看课程资料、浏览题库、与教师或其他用户交流。以公司最主要的平台粉笔职教 APP 为例,其核心功能有三项:
(1)直播&录播课程学习以及模考、题库等练习;
(2)提供考生圈子交流、考试干货、招考信息等实用内容;
(3)用户报告,为学员提供分数预测、分数解析、能力分析、提分建议等。2023 年上半年,粉笔线上平台平均月活跃用户数达到 920 万人,以 2023 年公务员考试报名人数 779万人为基数测算,渗透率超过 100%,几乎成为考生“人手必备”的应用。


在线模考、题库等学习工具行业领先,深受用户欢迎。
早在 2015 年粉笔就推出了招录考试培训行业首个大型在线模拟考试产品,以及行业首个综合在线题库,并且均是免费为考生所用。粉笔的在线模考系统可以模拟真实考试的出题形式、难度和长度,学生考试后系统可立即生成分数和百分比排名,并且输出考试报告,帮助考生跟踪学习进度。
在线模拟考试系统能支持超 30 万名参与者同时进行主观申论题的现场模拟考试。
截至 2022 年 6 月 30 日,累计约 4590 万人参加粉笔在线模考。粉笔在线题库约有 230 万个问题(截至 2022 年中),每道题均提供详细的解释与基本知识点,每轮练习后学员也能查看考试表现,跟踪学习进度。
根据公司招股说明书,截至 2022 年中,粉笔题库累计接受学员线上练习约 19 亿次,对应练习题总量超 309 亿道,在问题讲解、问题设计等方面处于同业前列。

5.2 中公教育
1)公司概要:职业考公培训龙头——中公教育(002607.SZ):
公司是A 股非学历职业教育培训赛道龙头。成立于 2010 年,但创始人李永新团队于 1999 年就开始创业,2000 年进入公务员考试培训行业,是国内最早从事非学历职业教育培训的民营企业之一,此后一是公考业务优势持续凸显,并逐步扩展到事业单位、教师招考培训等领域,二是渠道方面全国扩张,迄今已 24 年,在行业内、尤其是人才招录培训领域中处于领导地位。其中,若仅就公务员、事业单位、教师招录考试培训等领域来看,中公教育的市场份额在国内排名处于绝对领先的位置,按 2017 年收入规模等估算排名第一(招股书数据,预计目前份额仍为行业第一)。2018 年 12 月公司借壳亚夏汽车顺利上市,成为 A 股职教培训领域首家上市公司。

公司重收入考核策略下“高收高退”协议班占比激增是本轮经营危机的主要诱因,此外行业融资政策趋严也有影响。协议班之于中公教育,既帮助公司在发展初期迅速提升了市场份额,但也带来了成本激增与资金链压力(退费)的后遗症。
2021—2022年是公司深度调整的两年,自启动 2022 年度的经营提振计划以来,公司正在发生 2 点积极变化:(1)公司大股东拟共向上市公司提供总额不超过人民币 20 亿元的无息、无担保借款,预计主要用于解决退费问题,彰显出大股东与上市公司共克时艰的决心,后续不排除会有新增注资的可能性,公司资金链压力有望缓解;(2)KPI 考核体系由过往的重收入转为各地校区利润精细化考核,一方面调整产品结构(取消高收高退协议班),提升实收比例;另一方面持续优化员工&亏损网点,推行经营的降本增效。基于以上,公司管理经营思路由过往追求高速增长切换为当下的寻求健康稳健的发展模式。
l 公司教学研发能力与渠道下沉程度,目前在行业仍处领先地位。中公教育拥有行业内最为完善的研发体系,课程均为自主研发,课程标准化输出是公司异地扩张的基础。2022H1 中公教育/粉笔的线下学校分别为 1440/276 个,公司下沉优势依旧显著;
l 公职培训、考研等培训需求景气度预计较高。2023 年国考计划招录 37100 人/+19%,且其对省考有着较强参考性,预计公职招录市场景气度较高。
l 此外公司教师&考研&综合序列的布局,也会公司提供新成长曲线,就业难背景下公司预计将直接受益。
l 公司的管理经营思路已经从追求高速增长切换为寻求健康稳健的发展模式,且 2022 年经营已经逐渐进入环比改善通道。

2)财务数据

公司经营环境相比往年有所改善,公司通过实施经营整固 计划等一系列精益经营及管理举措,进一步优化产品结构,从规模向效益转变,取得一定成效,2023 年度亏损较2022年度有较大幅度减少。
2023年收入30.86亿元,同比下降36%;净利润-2.09亿元,同比亏损减少81%。
3)公司商业模式
商业模式:强大的1000多个网点+网上服务及销售,以及强大的研发支持;
面向广大知识型人群,中公教育主营业务横跨公共服务岗位招录考试培训、学历提升、职业资格和 职业能力培训等3大板块,主要服务于18岁—45岁的大学生、大学毕业生和各类职业专才等知识型就业人群。
公司汇聚了上万名员工,同时具备全职教研团队,并在全国各地设有直营分支机构。近年来,公司 积极拓展业务版图,已进入产教融合、乡村振兴人才培训、人力资源服务等领域,旨在更好为各类就业 群体服务,助力实现高质量就业。
4)公司主要经营分部及员工情况
783家直营分部和学习中心覆盖全国31个省市,319个地市,11,125 名员工 4,565 名授课师资 881 名研发人员。
5)核心竞争力分析
公司的教学研发与渠道下沉程度,在行业仍处领先地位,这是后疫情时代公司业务能够重新回归增长的底层基础:
(1)专注教研、主打课程标准化输出:中公教育拥有行业内最为完善的研发体系,课程均为自主研发, 目前已形成800多人的专职研发团队。主要包括与日常授课相关的课程设计、授课内容、教学方法及讲义等课程体系基础研发,以及培训辅助软件的研发。
同时,公司内部设有行测、面试、申论等相关专业研究院、信息技术中心及多个地方研究院等研发部门。其中专业研究院和地方研究院主要负责与日常授课相关的课程设计、授课能容、教学方法及讲义等课程体系基础研发,信息技术中心主要负责系统和客户端的研发,为经营数字化转型提供技术支持。
(2)网点优势显著:公司目前已经建立了覆盖全国的经营网络,并不断进行经营渠道的下沉和扩张,截至2022年,中公教育和粉笔的线下营运中心数量分别为 1440 个(800个直营)和 276 个,公司在线下渠道的覆盖广度方面优势显著,且行业其他玩家短期内难以对标。
(3)公司经营策略定位稳健发展。“做精”而不简单谋求“做大”。一方面公司通过关停并转、去粗取精等方式,关停了部分业绩产出低、人效比较低的网点。
截至2023年12月31日,公司直营分支机构总数为783个,同比2022年的1113个同比减少30%。另一方面,公司推进组织架构重建,促进经营管理提效,报告期内公司人效比相比2022年有所提升。
此外。公司努力降低成本费用,报告期内公司营业总成本同比下降50.78%,销售费用同比下降 48.51%.管理费用同比下降47.26%.在支出端的控制见到明显成效。
(4)中公教育凭借其多年管理经验,已构建教学网络和标化培训体系,可以更为迅速满足客户的培训需求。公司教研体系与网点优势在行业内仍处领先位置,伴随公司经营策略调整,经营有望迎来反转,业绩有望逐季改善。

三、职业培训其他细分行业
1)IT培训
IT职业培训市场呈现出蓬勃发展的态势,具有巨大的市场潜力和广阔的发展前景。目前市场规模达到600亿.
由于IT行业实操性强、技术更新换代快的特点,多数学生在毕业之后很容易产生技术脱节、知识落后的问题。因此,IT教育培训机构成为连接二者的重要桥梁,其提供的诸如硬件维护和软件开发、企业实训项目等操作性极强的课程,能够有效增强IT行业从业人员的就业竞争力,
IT职业培训不仅包括软件开发、网络安全、数据分析、人工智能等多个专业方向,还涵盖了从基础计算机操作到高级编程技能的各类课程。
根据“是否颁发学历证书”可划分为学历IT教育培训和非学历IT教育培训两类。按照认证考试的类型不同,以通过IT认证考试为目的的IT教育培训可分为国家级计算机等级认证培训、微软系列认证培训、Cisco系列认证培训、Novell系列认证培训、JAVA认证培训、Oracle系列认证培训、SAPR/3认证培训等;按照授课内容的不同,以IT技术学习、提升工作能力为目的的教育培训可分为软件开发类培训、网络推广类培训、网络运维类培训、软件测试培训、游戏开发类培训及新兴起的大数据技术培训和人工智能培训等。

知名的IT培训机构如传智教育、达内教育、火星时代教育、北大青鸟IT培训、中软国际等。
受到越来越多IT行业从业人员的追捧,据统计,2022年中国IT培训行业市场规模达603亿元,同比增长11.9%。
未来,中国IT培训仍将保持稳健增长态势,并且随着技术的发展和市场需求的变化,呈现出更加多元化的发展趋势。

数据来源:智研咨询发布的《2023年中国IT培训行业全景速览:传智播客、达内科技等知名品牌优势明显[图]》
2)驾驶培训
2023年我国驾驶培训服务市场规模约为1525亿元。我国2023年,我国机动车保有量达4.3亿辆,其中汽车保有量达3.4亿辆。机动车驾驶培训可分为一类机动车、二类机动车、三类机动车驾驶培训。
驾培服务行业经历了技术提升,包括在线预约管理系统、虚拟现实和模拟器、在线学习平台和车辆技术、智能教练辅助系统、电子学习记录和自动驾驶技术培训。
竞争格局:驾驶培训便是机动车驾驶人培训。近几年,中国驾驶培训市场竞争程度明显加剧。在驾驶培训机构的参与方面,从个体户到大型企业,从实际营业状态到在建营业,从当地市场到全国市场,从市级以下企业到全国规模企业,竞争力不断扩大。目前,主要企业有北巴传媒(600386)公交驾校、多伦科技、东方时尚、深港驾培集团、综安驾校、深圳通品驾校、港深通驾驶学校、吉顺达驾校等等。
竞争格局为:全国多强、区域多强、多弱的格局。
主要企业:东方时尚的主营业务是汽车驾驶培训,后续通过不断创新服务模式,借助驾培服务行业成功的经验和积累的优势积极向汽车消费综合服务行业的其他子行业拓展业务。东方时尚在驾培市场建立了卓越的品牌,拥有广泛的市场影响力,学员和社会对东方时尚的品牌较为信任和看好。2023年东方时尚驾培服务营业收入9.64亿元,营业成本5.34亿元,驾培服务毛利率44.65%。

3)财会培训
中国财务会计培训行业,竞争激烈,主要包括以下对手:大型综合培训机构、专业培训机构、在线培训机构、高校附属培训机构;
市场份额如下:

财会培训已经成为众多职场人士提升自身职业技能和竞争力的重要途径。近年来中国会计培训市场飞速发展,市场规模不断壮大,在2022年中国财会培训行业市场规模达213.9亿元,其中,会计考前培训约占82.86%,会计实务培训约占17.14%,未来中国会计培训市场需求将继续保持增长趋势,2023年中国会计培训行业市场规模将达到229.8亿元。
大型综合财会资格考试培训机构有:《 2024年CNPP会计培训班行业十大品牌榜中榜名录》的有:正保会计网校、东奥会计、高顿、中公会计、斯尔、BT教育、金程、仁和会计、泽稷、考呀呀等。主要市场专业机构有:高顿教育、高途教育、揽星教育等。
4)烹饪培训
中金普华产业研究院数据显示:我国烹饪培训行业主要为新东方烹饪、顶正新餐饮和王森学校等三个企业,其中,新东方烹饪短期课程平均培训人次为0.48万人,长期培训人次为6.44万人,约80%的毕业生试用期工资在4.5-6k左右,转正后平均薪资水平在6-7k左右。新东方烹饪学校市占率23%。
行业特点: 追求实用性和技巧性;个性化定制需求;线上学习需求增长。
烹饪培训行业三大企业对比

随着经济发展和消费升级驱动烹饪培训市场规模快速发展。烹饪职业技能培训市场的总规模收入从2013年的24亿元增至2017年的40亿元,2022年增至64亿元。
烹饪市场规模的增长主要是由于经济发展和消费升级驱动了餐饮行业的蓬勃发展,消费者对食品质量、服务及品相认知度日益提高催生了对专业厨师的需求增加。

5)其他培训
其他建筑培训、技校(修车等)培训,本文不做深入研究和分析。
