保健品行业的市场深度分析
概要:中国保健品市场总规模近7000亿元,保健品企业高度分散,目前是多强、多弱的竞争格局。西式保健品企业多数龙头是外国品牌、少数几个中国品牌。中式保健品为多强多弱格局,绝大多数中国企业呈现出规模小、品牌弱的局面。
保健品行业的终局竞争是品牌、产品和渠道共同驱动的产业链资源的竞争,中低端市场是在总成本领先基础上的品牌竞争。中高端市场是品牌和产品驱动渠道的竞争,高端市场是黑科技产品驱动品牌战略的高势能竞争。
中高端保健品只有全渠道整合,打通线上和线下的联动效应,才能做大规模。
第一部分 中国保健品行业 总体分析
一、中国保健品行业总体概要
本文定义的保健品为广义保健食品,包括五大类,保健药品(OTC、部分中药饮片)、保健食品(蓝帽子)、功能食品(非蓝帽)、药食同源保健食品(非蓝帽)、其他类(新资源食品等)。
保健食品根据消费者心智和来源分:中式保健品、西式保健品、其他类。西式保健品包括VDS膳食营养品/运动营养品/抗衰老等;中式保健品包括中药保健品(中药OTC/中草药滋补品/中草药饮片)、药食同源功能食品。药食同源功能食品包括阿胶、枸杞、养生茶、红枣、蜂蜜、山药、酸枣仁等。
1、行业价值链:保健品供应链包括研发、审批(OTC/蓝帽子需要,其他类不需要)、上游原材料、生产、营销、零售等环节。研发和营销是价值链中制高点和利润环节点,即微笑曲线两头。
品牌定位和营销渠道是提升保健品价值的重要方式。中高端和高端保健品,品牌价值较高。中高端更注重品牌持续的心里价值宣传,高端更主要产品科技含量和品牌的高势能宣传。
由于普通保健品是属于轻决策、短价值链的产业,主要为品牌+渠道驱动;贵重保健品属于中决策、中价值链的产业,属于品牌战略驱动业务战略的模式,因此,中高端、高端保健品更加应该重视品牌,建立品牌为中心的商业致胜体系。
由于保健品属于柠檬市场,行业属性是高毛利、重品牌、重营销的行业,因此多产品、多渠道也是保健品行业的主要营销方式。
普通保健品品类技术成熟,很多中小型企业采用“配方自研+代工模式”生产,不具有太多差异化和供应链的成本优势。
贵重高端保健品,如抗衰老产品技术含量较高,NMN产品等,定位市场高端、高价格。
2、行业市场规模:
中国处在人均GDP1.2万美元到2万美元跃迁的过程中,新冠、老龄化、健康意识增强及未来不确定性让消费者更加关注健康,促进了保健品行业的发展。预计未来 5 年,行业仍然将保持良好增长态势。
据克劳锐指数研究院数据,2022年中国保健品行业的市场规模6900亿元,其中功能食品的市场规模近3000亿元、膳食营养补充剂(VDS)2000亿;中式保健品(含中药保健品、药食同源)1600亿,剩余规模为其他类。
膳食营养补充剂(复合维生素/蛋白粉/纤维素等)等消费人群主要是白领、宝妈、Z时代。白领痛点是作息不规律加班多,疲劳免疫力下降;宝妈痛点是育儿压力大,是失眠肥胖;Z时代朋克养生。上述人群是西式保健品用户。主要品种:提高免疫力、缓解体力疲劳、改善睡眠等普适类产品市场较大。
功能食品和药食同源保健食品的主要客户为55-64岁群体,该群体消费的渗透率最高。
抗衰老保健品市场。根据Euromonitor数据显示,全球抗衰老市场持续增长中,年复合增长率约7.8%。中国抗衰老市场2021年整体达到108.9亿美元,折合722亿人民币,实现12.15%高增长,连续3年稳定增长。中国市场增速明显高于全球市场。抗衰老保健品属于西式保健营养品范畴内。
3、行业渠道
1)销售渠道分析
主要渠道:电商、药房、医院、其他线下渠道。电商渠道市占率大约一半,占据主要市场份额;其他线下渠道主要为药店、专营店、医院、新零售、商超、传统超市等;最近十年,电商渠道持续上升,线下直销药房销量逐步下降。。
根据欧睿数据,分渠道来看,2022 年保健品 VDS 行业线上渠道占比约为 45%,成为主要销售渠道,直销占比降至26%,药店为 20%,现代商超为2%,其他渠道合计约 7%。直销渠道和线下渠道市场份额持续下降。2023年VDS行业线上渠道占比超50%,其他渠道市场份额进一步下降。
2)行业电商平台销售趋势:
行业整体看,保健品电商渠道销售增长趋势明显。近两年电商销售保健品规模增长速度较快。天猫京东销售目前为主要份额,但抖音快速成长。
详细见后面分析;
3)保健品相关政策和消费习惯变化导致实体药店销售渠道份额下降。受疫情以及医保限刷政策影响,实体药店保健品市场份额下滑,同时年轻化、数字化和个性化趋势带来的消费需求和习惯的改变了保健品市场格局。
一些大的连锁药房与保健食品企业强强合作进行ODM产品定制和申报个性化的产品正成为行业潮流,从而保证药房市场的产品唯一性,提高市场竞争力。
4、行业竞争格局及行业集中度:
1)行业集中度:
我国保健品市场呈现“多强、多弱”的局面。国际一线大品牌在国内均有一定市场份额。且因细分品类多达二十多种,因此市场份额比较分散;细分品类的市场集中度相对较低。
2)行业竞争力和品类竞争力:
随着中国经济的发展,人均GDP超过1.2万美元(尤其长三角重点城市超过2万美元),保健品成为部分初老(50-65岁)和年轻人的重要选择,仍具有较大市场空间。
西式保健品,由于多年市场培育,且国际大牌质量和标准控制严格,保持较好的增长。
3)行业热销品牌市场格局:
电商热销海外保健品,按照畅销原料、功能、剂型分为如下:
畅销原料:益生菌、复合维生素矿物质、蓟类、左旋肉碱、深海鱼油、钙、南极磷虾油、皂苷(天然铬元素)、槲皮素、苦瓜素、叶黄素、酵素、NMN、氨糖、樱花、雪莲、葡萄籽
畅销功能:口服美容、免疫、心脑血管、肠道、护肝、骨关节、体重管理、增强记忆
剂型趋势:软糖、果冻(益生菌、美容保养、膳食补充、睡眠)
2023年最新海外膳食营养电商畅销单品:蓟类、深海鱼油/南极磷虾油、复合维生素矿物质、槲皮素、尿酸调理、血糖调理、钙、美白;
电商国内畅销的产品品类有:VDS、益生菌、减肥类、美容类、免疫类等
4)销售价格和规格分析
2022年6.18热销单价分析
产品的价格大多分布于100-400元以及1000-4000元人民币之间。销售量的前五名的产品中,产品类别以钙和蓟类为主,价格主要分布在100-300元人民币之间。
澳大利亚品牌Life Space(被汤臣倍健收购)益倍适益生菌类的多个产品受到消费者欢迎,并且在畅销产品前五名中占据两席。
提升免疫力和增强体质功效的保健品销售额大幅提升。B族维生素、复合维生素、钙片和鱼油产品的销售额与5月份相比,分别同比上涨了5%、 70%、57.1%和 80.3%。
月销量前五榜单上,Swisse(被健康元公司收购)占据了两席,其钙片和护肝片等产品是不少保健品入门级消费者的首选。
热销价格高端化:著名品牌Swisse200-400元热销;GNC价格400-600元热销;其他大部分高端品牌都是>800元更加热销。

进口膳食营养保健品主要热销产品有:蓟类、深海鱼油、复合维生素等;
5、行业发展趋势:
1)份额集中化:热销产品销售前十份额向前十大著名品牌集中;
2)国产龙头显现:汤臣倍健通过收购国外Life-space、By-health品牌,获得快速增长。
3)国内细分龙头:如益生菌国内龙头万益蓝,快速进入山姆超市,且占据较多的货架。
4)西式营养品增长较快:越来越多年轻人和初老人信任大牌的西式保健营养品;
西式保健营养品发展趋势:
a. 功能方向:免疫健康、肠道、生殖健康、体重管理、情绪健康
b. 渠道:电商占比增长迅速;
c. 产品形态:益食结合、中西结合、轻养滋补、健康解馋
d. 产品体验:零食化、即食化、轻量化、迷你、国风、高颜值、好吃好玩
5)中式营养品:发展差异大;各个品种发展速度不同;传统中草药滋补品因质量标准化差异大而增长较慢。
二、行业市场深度分析洞察总结
1) 市场大盘:中国保健品市场规模近7000亿,企业高度分散,行业虽已出现国内龙头如西式保健品的汤臣倍健、万益蓝,中式保健品的同仁堂、华润三九、寿仙谷等中高端品牌,但全国上万家保健品企业呈现规模小、品牌弱的局面。
2) 行业特征:保健品企业实际运营约1.6万家,是一个品牌+产品性价比定位胜过差异化定位的市场;消费者习惯性重复购买的市场,柠檬市场效应。品牌+产品+渠道的综合因素为竞争主导,低端产品竞争激烈。绝大多数品牌是弱品牌。
3) 生命周期:行业是一个多样化选择市场。一旦认同品牌,具有较长的消费生命周期。新型功能食品和创新抗衰老保健品等处于快速成长早期阶段。
4) 底层逻辑:保健品行业竞争的核心能力是品牌、产品、渠道共同因素为主导的竞争模式,而多渠道能力成为核心竞争力之一;对于中高端西式保健品,科研和产业链成本控制成为核心竞争力之一。
5) 行业驱动力:行业增长驱动力是品牌、产品、营销渠道共同驱动增长,竞品较易跟进、基础产品较易抄袭同质化的市场。
普通基础西式保健品同质化严重,如VDS、蛋白粉等品类。性价比成为主要决策因素。
中高端市场是品牌和产品驱动渠道的竞争。
高端是高科技、强差异定位。市场驱动力是黑科技+珍贵原料配方的高势能产品驱动高势能品牌的战略竞争。
6) 渠道布局:中高端保健品只有全渠道整合,打通线上和线下的联动效应,才能做大规模。
竞争特征:竞争趋势是竞争高级化(品牌中高端化等)、消费需求细分化、产品功能特色化。
7) 竞争特征:竞争高级化(品牌中高端化等)、消费需求细分化、产品功能特色化。
8) 竞争格局:保健品是一个品牌、产品、渠道定位差异化的市场。品牌需要实施差异化市场定位、充分挖掘保健品的内在价值特点,体系化的提升运营效率。品牌高势能有助于渠道的销售能力。市场定位与差异化竞争是企业取得竞争优势的关键。
9) 未来竞争终局:将是多个不同维度市场定位(一线大品牌、性价比定位品牌和品类差异化特色定位品牌)共存的市场格局。未来是全国多强、细分品类多强、差异化特色企业细分领先者,三方面的品牌势力共存的市场。
10) 品牌战略关键动作:占领品类、封杀子品类第一特性、更畅销认知、品牌升级、产品升级、高端化等。
11) 渠道类型:电商(货架/直播等)、药店、其他( KA、专业超市、新零售等)
12) 渠道策略:中高端保健品,需全渠道营销保增长;中端保健品适合重点多渠道策略。
13) 盈利来源:结构性业务利润。大型公司需要建立多品牌+多产品业务,要规划业务结构、注重结构、管理好结构。小公司需要聚焦某单一品类。
14) 未来发展趋势:品牌化、定位差异化、品质化、细分聚焦、运营精益化。
未来保健营养品定价可能分为三类:适合高端人群的细分高科技稀缺品类高定价(包括抗衰老提取物、珍贵中草药、科技功能食品);适合中端人群的特色品类的中端定价(如益生菌,定位城市白领中端定价);适合大众人群的产量大、科技含量低的成熟功能食品的中低端定价(复合维生素、膳食纤维食品等)。
第二部分 中国保健品市场深度分析
一、行业概要
本文定义的保健品为广义保健食品,包括五大类,保健药品(OTC、中药饮片或药材)、保健食品(蓝帽子)、功能食品(非蓝帽)、药食同源保健食品(非蓝帽)、其他类(新资源食品等)。其中蓝帽保健品、非蓝帽功能食品等有部分使用新资源食品的某些成份。
保健(功能)食品是食品的一个种类,具有一般食品的共性,能调节人体的机能,适用于特定人群食用,但不以治疗疾病为目的。(—GB16740-97《保健(功能)食品通用标准》第3.1条。)
其他:新资源食品是指在中国新研制、新发现、新引进的无食用习惯的,符合食品基本要求,对人体无毒无害的物品,如叶黄素酯、嗜酸乳杆菌等。也包含部分药食同源食品,含义大于药食同源。
狭义保健食品(蓝帽子):法规上有明确的定义,指声称并具有特定保健功能或者以补充维生素、矿物质等营养物质为目的的食品,即适宜于特定人群食用,具有调节机体功能,不以治疗疾病为目的,并且对人体不产生任何急性、亚急性或慢性危害的食品。
功能性食品:没有明确的法律定义,其本质上仍是普通食品,不带蓝帽子。按照普通食品的法规来监管。产品上市前无须注册或备案,不得进行功能声称。通常定义为除了满足人的基础生存所需营养之外,添加了某种有益健康的功效性成份的食品,不包括以单一成份为主的中式滋补营养品。
药食同源食品:单一食品,不包括组合成分;如红枣、桂圆、酸枣仁、枸杞等。
另外的分类维度:根据消费者心智和来源不同,保健品大体又分为四大类:西式保健营养品、中式保健品、药食同源保健品、其他类。
本文仅分析保健品(保健药品、保健食品、功能食品、其他等),以下保健品含义相同。
1、行业产业链:
产业链包括研发、审批(OTC/蓝帽子需要,其他不需要)、上游原材料、保健品生产、渠道经销、零售等环节。
2、价值链:
品牌定位和营销渠道是提升保健品价值的重要方式。中高端和高端保健品,品牌价值较高。营销及渠道费用占据行业的较高成本,约3-4成的成本。
由于普通保健品是属于轻决策、短价值链的产业;贵重保健品属于中决策,均属于品牌战略驱动业务战略的模式,因此,中高端、高端保健品更加应该重视品牌,建立品牌为中心的商业致胜体系。
保健品属于柠檬市场,行业属性是高毛利、重品牌、重营销的行业,同时多渠道策略也是保健品行业的主要营销方式。
3、行业特征及市场营销
基础保健品属于一旦认定某品牌,比较重视品牌,属于品牌为主导的“多样化选择+重复购买”产品。多样化特征是产品营养成份不同,消费者需求是多样化的。
高端创新保健品(如抗衰老产品等),产品技术含量较高,价格昂贵,进入市场初期阶段属于中决策,需要一定的市场教育时间,前期渗透率低、中后期呈快速提高的渗透曲线趋势。
从品牌市场定位来看,主要分为:国际专业大牌产品(例如Swisse,康宝莱)、国内专业大牌产品(汤臣倍健等)、国内中药大品牌(同仁堂、雷允上、华润三九、云南白药等延伸产品)、其他白牌类、药食同源等简易包装/散装类。蓝帽子可以宣传功效,但不能夸大宣传。
线下渠道种类,包括多层次渠道和多渠道(线上和线下)。线下渠道种类可以多种多样,包括BC(中型超市)、KA(大型超市卖场)、专业超市、新零售、零售药店(保健药品和蓝帽子保健品)、杂货店等、餐饮店(如非OTC保健酒)等)。
二、行业市场规模及概要
近年来,我国老龄化人口不断增加,居民健康意识逐渐增强,保健食品需求日益旺盛,市场规模增长稳定。
据克劳锐指数研究院数据,2022年中国保健品行业的总市场规模近7000亿元,其中保健功能食品的市场规模近3000亿元;功能食品在55-64岁群体的渗透率最高。
第二大细分市场为VDS(维生素膳食营养补充剂类),从2009年636亿元上升到2022 年2000亿元,2009-2022 年 CAGR 为 9%。
第三大细分市场为中式保健品。截至2021年,中式保健品(含中药/药食同源)市场规模达1630亿元,同比增长13.5%。
中国西式保健品中维生素膳食营养补充剂类市场的主要市场参与者如下
保健营养品(西式)主要市场参与者

资料来源:Euromonitor、前瞻产业研究院
1、保健品行业的细分及分类:
1)保健药品:指药监局审批具有OTC标准的保健药品;分为红标OTC和绿标OTC。
红色OTC是指甲类非处方药,绿色OTC是指乙类非处方药。甲类红标OTC非处方药需要去药店购买,要在执业药师的指导下使用。而乙类绿标OTC非处方药安全性更高,副作用更小,因此可在药店以外的地方贩卖,例如超市、商店、宾馆等。
保健药品OTC,一般中式保健药品比较多;同仁堂、雷允上、陈李济、东阿阿胶等有保健药品,同时还有保健药酒等。国药集团也有保健药酒等。医院、药店也是销售保健品(绿标、红标)的中药渠道之一。

1)保健食品(包括功能食品):详细分类见下面
保健食品,主要指通过口服、涂擦或其他途径,补充人体所需的营养素、增强体质和预防疾病的一类产品。
保健食品广告应当显著标明“本品不能代替药物”。国家批准的保健食品的27项功能:1、增强免疫力;2、辅助降血脂;3、辅助降血糖;4、抗氧化;5、辅助改善记忆;6、缓解视疲劳;7、促进排铅;8、清咽;9、辅助降血压;10、改善睡眠;11、促进泌乳;12、缓解体力疲劳;13、提高缺氧耐受力;14、对辐射危害有辅助保护功能;15、减脂;16、改善生长发育17、增加骨密度18、改善营养性贫血19、对化学性肝损伤的辅助保护作用20、祛痤疮21、祛黄褐斑22、改善皮肤水份23、改善皮肤油份24、调节肠道菌群25、促进消化26、通便27、对胃粘膜损伤辅助保护功能。
常见的保健品包括:
西式保健营养品:
a. 维生素:如维生素A、B族维生素、维生素C、维生素E等。
b. 矿物质元素:如铁、锌、钙、镁、硒等。
c. 蛋白质及其代谢产物:如鱼油、蛋白粉、氨基酸等。
d. 益生菌和益生元:如乳酸菌、双歧杆菌、果寡糖等。
e. 其他:如葡萄籽提取物、辅酶Q10、大豆异黄酮等。
中式保健营养品:如中药材及其提取物:如灵芝、黄芪、当归、枸杞子等。
a. 保健食品广告限制:保健食品广告不得含有下列内容:
b. 表示功效、安全性的断言或者保证;
c. 涉及疾病预防、治疗功能;
d. 声称或者暗示广告商品为保障健康所必需;
e. 与药品、其他保健食品进行比较;
f. 利用广告代言人作推荐、证明;
g. 法律、行政法规规定禁止的其他内容。
2、食品及功能食品分类


备案制:1)使用原料已经列入保健食品原料目录的保健食品;2)首次进口的属于补充维生素、矿物质等营养物质的保健食品,可做备案申请,由省、自治区、直辖市市场监督管理部门负责,申请周期相对较短。
✓ 注册制:1)使用原料目录以外原料的保健食品;2)首次进口的保健食品(属于补充维生素、矿物质等营养物质的保健食品除外),需要做注册申请,由国家市场监督管理总局负责,申请周期长达3-5年以上。
3、功能食品(即保健功能食品)
功能性食品泛指其他添加了一定新资源食品作为原料,但由于成份标准依据、含量区间等未达到保健品批文申请标准,不能宣传功效的营养健康食品。功能性相对传统保健品而言购买和消费都更加日常化。
功能食品:包括功能调整食品—含有调节人体某些功能的成分,如控制血糖、血压的食品,调节肠道功能的食品等,有助于调整身体功能的平衡;还包括植物营养食品,如花草茶、植物粉等;预防疾病食品—含有特定的成分,如Omega-3脂肪酸、叶酸等,能够降低患某些疾病的风险,如心血管疾病、神经管缺陷等;健康食品——含有丰富的营养成分,如蛋白质、维生素、矿物质等,能够满足人体日常所需的营养需求,促进健康和增强免疫力;增强体力食品——含有高能量的成分,如碳水化合物和脂肪,能够提高体能和增强肌肉力量,适合运动员和需要耐力的人群。杂粮食品——由各种杂粮制成的食品,如糙米、全麦面包等,富含膳食纤维、维生素和矿物质,能够改善肠道健康,降低心脑血管疾病的风险。

三、中式保健品——保健中药和中式药食同源滋补食品
中式保健品,包括保健中药和中式滋补食品。中药保健品一般有养生滋补品、营养补充剂、花粉产品等。里面含有中药的成份,一般能够达到滋补的效果,还有大补元气的作用,通常适合身体虚弱病人。中药保健品行业是我国近年来发展迅速的一个行业,随着人们对健康的重视程度不断提高,中药保健品的需求也不断增加。
保健中药:指药监局审批具有OTC标准的保健药品;分为红标OTC和绿标OTC。包括中药保健药品、中药保健口服药、中药保健酒等。保健药品有用法用量要求,如目前带“健”字批号的药品。如广州白云山的陈李济的舒筋健腰丸,属于红标OTC保健品。八子补肾胶囊等也属于OTC保健药。中药保健品是主要组成部分。
中式保健品行业在我国发展迅速,市场规模不断扩大。截至2021年,我国中式保健品——中药保健品市场规模已达到1630亿元,同比增长13.5%。从产品类型来看,中药保健品主要包括中药材、中药饮片、保健酒、药食同源食品(中药保健食品)等。其中,中药材和中药饮片的市场规模最大,分别达到56.8%和20.5%。国家2022年3月《国家食品安全法》规定,保健食品最小销售包装应当标注标志(蓝帽子和国健子注册号)。但药店中中药饮片散装药材没有强制规定,需要药房注册药师处方抓药。
中药保健品行业的快速发展与人们对健康的重视程度提高、中医药文化的传承和发展、以及政策支持等因素密切相关。
中药保健品行业未来的发展前景非常广阔。首先,随着人们对健康的重视程度不断提高,中药保健品的需求将会继续增加。其次,中医药文化的传承和发展也为中药保健品行业提供了广阔的发展空间。此外,政策支持和技术进步也将为中药保健品行业的发展提供重要支持。
中药保健品还包括保健酒细分品类,分析如下。
保健酒:行业规模大约330亿左右;劲酒,2022年收入达100亿,主要终端渠道为中低端餐饮,低端,单价10-15元(125Ml)。鸿茅药酒,最高峰销售50亿,目前5亿左右。其余见下图:
资料来源:公司网站,欧赛斯整理
四、功能食品行业分析
本文功能食品为非蓝帽子保健功能食品(备案),部分产品添加了新资源食品的成份,添加成分、种类和量要控制,复合国家相关标准。
1、全球市场扫描
1)中美日是功能食品3大市场。

2)功能食品科技含量越来越高

3)中国企业在国际市场渐露头角

4)功能饮料的市场不容忽视

5)美国功能食品市场趋势扫描
A.功能食品市场分散,头部企业市场占比有限

B.维生素及膳食补充剂份额最大,草本食品尚未被广泛接受

C.2022美国Expo West展会营养补充剂六大流行趋势
2022美国Expo West展会营养补充剂六大流行趋势

热门补充剂近1年的销售情况及市场趋势

D,亚马逊销售数据
在2021年销售额排名前十的植物补充剂原料依次是姜黄、接骨木莓、绿色超级食品粉末(包括绿色的草、树叶、果蔬及藻类)、蘑菇、锯棕榈、南非醉茄、黑种籽油、汉麻油、黑加仑、野樱莓等。除下跌27%的汉麻油外,其他原料均呈现高速增长,增幅最高的是黑加仑,其次是南非醉茄、黑种草籽油和锯棕榈,增幅均超过60%。

E. 美国趋势分析公司Trendalytics发布数据
“2022年10大天然成份将主导食品及护肤品行业”的趋势报告。它们依次是:叶绿素、后生元、PCA(吡咯烷酮羧酸钠)、补骨脂、冬樱花(南非醉茄)、火山泥、马格利米酒、郁金香、CBD、益生菌。

F. 2023年膳食补充剂大奖(消费者选择)的获奖名单关键词:植物、混合、软糖
其一:见下图

其二,见下图

其三,见下图

美国功能食品市场主流趋势
1、科技含量越来越高,向细胞改善发展
2、免疫、睡眠、肠道、口服美容是主流功能
3、维生素、益生菌、胶原蛋白、草本营养、复合原料是主流原料
4、软糖成为流行剂型
5)日本功能食品市场趋势扫描
A.维生素及膳食补充剂、草本传统食品为日本功能性食品市场最大市场

B. 肠道、平衡、美容、减肥、运动、关节、免疫、护眼、血液、血糖是10大规模市场

B. 减肥、眼健康、降血压产品丰富
减肥类产品超过60%
具体的功能声称包括抑制糖和脂肪的吸收,增强脂肪的代谢,减少体内(内脏、皮下)脂肪,减轻体重(BMI值),抑制血糖和血脂上升等等。除了粉剂、片剂等常见补充剂形式,饮料也是减肥类功能性食品的常见形式,主要为茶饮料。
眼健康和降血压也是榜上仅次于减肥类别的畅销产品
各有6款上榜。与五花八门的减肥原料相比,这两类产品使用的功能性原料比较固定,眼健康主要为叶黄素/玉米黄质和花青素,降血压主要为番茄红素和GABA。以情绪睡眠、提高记忆力为代表的脑健康类产品,共有6款上榜,但排名偏后,常用原料包括银杏叶提取物、DHA/EPA、GABA、茶氨酸等。
D.体重管理连续2年霸榜
从日本数据调查机构TRUE DATA最新发布的2020年畅销功能食品榜单显示,产品涉及减肥、降血压、改善及保护视力等一系列的功能。排名前十的产品中,体重管理占了半数,具体的功能声称包括抑制糖和脂肪的吸收,增强脂肪的代谢,减少体内(内脏、皮下)脂肪,减轻体重(BMI值),抑制血糖和血脂上升等。

E.运动支持类增速较快
从细分市场来看,运动支持类功能食品在2020年增长率更高。2020年由于外出受限而导致的肥胖使得在家锻炼的人数迅速增加,市场需求也大幅增加,预计运动锻炼人群的长期性增加,未来市场有望继续扩大。缓解压力类功能食品2020年同比增长超过7%,主要增加睡眠类产品销售。免疫赋活及生活常见病预防类功能食品2020年分别同比增长7%左右及4.00%左右。
F. GABA、叶黄素&玉米黄质、DHA&EPA受到关注
2022年(截至11月1日)日本消费者厅共通过了931种机能性标示食品。GABA是申报数目最多的原料,数量达126种,主要功能涉及改善睡眠、缓解压力和疲劳;叶黄素&玉米黄质、DHA&EPA的申报数目分别位列2、3名,叶黄素&玉米黄质的申报数目达73种,主要功能是护眼。DHA&EPA的申报数量达43种,主要功能涉及改善记忆和认知功能、支持心血管健康

G. 日本2023年通报新增成份16种
2023年上半年(截止到6月30日),日本政府消费者厅共通报了602件机能性表示食品,对这602件机能性表示食品进行盘点,发现有16种新增的功能成份。
日本功能食品市场主流趋势
1、维生素及矿物质、草本传统食品是市场主流
2、减肥、肠道、美容、关节、眼健康和降血压是主流功能
3、运动支持类功能食品在细分市场增速较快。
4、GABA、叶黄素&玉米黄质、DHA&EPA是目前比较流行的原料
1、海外膳食营养保健食品电商数据报告
海外膳食营养保健食品指的从海外引进的,具有一定的保健功能,能够帮助人体摄入更多营养成份的特殊食品,也需要获得蓝帽子审批和注册证号。这类食品含有各种维生素、矿物质、蛋白质等营养成份。
1)子类目累计年销售金额

2)子类目-丽人海外膳补
3)子类目-益生菌
4)子类目-NAD+前体营养补充剂
5)子类目-复合维生素/矿物质
6)子类目-鱼油/深海鱼油
7)子类目-氨基葡萄糖
8)子类目-钙
9)子类目-胶原蛋白

10)子类目-蓟类

11)子类目-辅酶Q10

12)产品销售价格范围分析
13)2021年度畅销产品:蓟类、钙、益生菌
14)2021年度黑马产品: NMN、胶原蛋白
15)畅销产品特征:零食化趋势
16)畅销产品特征-成份VS功效

17)畅销产品特征:零食化趋势

18)畅销产品特征-成份VS功效

19)2023年最新海外膳食营养电商市场数据:5月
畅销产品前5名-按月销售额排名:深海鱼油、美白、蓟类、复合维生素

畅销产品6-15:虾青素、槲皮素、苦瓜素、DHA、胶原蛋白肽

小结:
1)2023年最新海外膳食营养电商畅销单品
蓟类、深海鱼油/南极磷虾油、复合维生素矿物质、槲皮素、尿酸调理、血糖调理、钙、美白
1月:B族维生素、槲皮素、尿酸调理
2月:蓟类、深海鱼油/南极磷虾油、血糖调理
3月:深海鱼油/南极磷虾油、蓟类
4月:蓟类、复合维生素矿物质、钙
5月:深海鱼油、美白、蓟类、复合维生素矿物质
2)前十名品牌价格分布:价格高端化

3)进口功能食品主流趋势
畅销原料:美容类、益生菌、复合维生素矿物质、蓟类、左旋肉碱、深海鱼油、钙、南极磷虾油、皂苷(天然铬元素)、槲皮素、苦瓜素、叶黄素、酵素、NMN、氨糖、樱花、雪莲、葡萄籽
畅销功能:口服美容、免疫、心脑血管、肠道、护肝、骨关节、体重管理、增强记忆
剂型趋势:软糖、果冻(益生菌、美容保养、膳食补充、睡眠)
3、中国西式国产保健品分析
中国本土保健品市场扫描
宏观分析
中国保健品(西式)市场主要品类:免疫、维生素、抗疲劳、补钙、血脂血糖
中国西式保健食品细分产品市场占比情况

淘宝天猫保健品TOP10品类:钙、益生菌、胶原蛋白、维生素、乳清蛋白

作为近年增速最快的营养保健细分领域之一,中国的益生菌市场平均每年增速约15%,预计2022年将达到接近900亿元市场规模。近两年,国内益生菌产业链上下游企业纷纷加码布局市场研发,益生菌产业的应用开发由普通食品、饮料到功能性食品、保健品,再向活菌制药领域拓展。
Life-space(汤臣倍健旗下品牌) R益生菌粉是汤臣倍健近几年全力推广的重磅产品,2020年的销售额仅在7000万元水平,2021年冲破2亿元,2022年预计销售额在2.59亿元,排名升至TOP9。
西式保健营养品市场主要需求:钙类销售规模最大,蓟类增速最高
小结:
中国是仅次于美国的膳食营养补充剂市场,仍有巨大发展空间
中草药营养补充剂市场占比仅次于膳食补充剂,药食同源滋补品在线上呈现需求上涨之势。
中国功能食品头部企业多以大单品模式切入市场,然后逐步扩充产品系列,但仍保持主导性功能或原料方向。
常规营养膳食补充成份仍有强大的市场号召力、蓟类成为高速增长品类
大部分人群的营养观念偏保守
中国保健品消费
中国保健品消费人群变迁
1)中老年健康保健品市场需求增加,未来发展潜力巨大

2)中老年健康保健品市场需求量增加,未来发展潜力巨大

3)中国健康食品市场消费者画像:消费主力呈现“年轻化”趋势

4)用户画像:中老年人渗透率高,年轻人传统养生需求成市场新驱动

5)五大人群偏爱中式滋补养生,成份党趋势初显

6)2022年功能性食品细分产品占比及消费者各年龄段渗透率情况

7)Z 世代养生保健主力军:95后,活跃度最高:00后

Z 世代对自身健康关注度高,女性关注度略高于男性

8)抖音食品饮料用户活跃,年轻女性是主力
2022年,抖音食品饮料行业兴趣用户数同比增长15.7%。用户也将兴趣转化为购买,在电商活跃用户中,近6成购买过食品饮料产品,而大量新用户和新会员的涌入,为抖音食品饮料行业发展提供了新动能。从用户画像来看,女性用户、年轻用户对食品饮料拥有更高的兴趣度,城市发展相对均衡。

9)4成Z世代服用过养生保健产品,在意产品安全

10)消费者对知识的追求保持高度热情,知识营销正当时

小结:
功能食品人群呈现杠铃型特点,中老年人和年轻人占比高,年轻化趋势明显。年轻女性对功能食品的关注度明显高于男性。
19-25对美白排毒需求高;31-40对抗衰冻龄养胃护肝需求高;24岁以下对传统滋补品兴趣较高;45岁以上对传统滋补接受度高;
女性:对果冻软糖剂型青睐;对燕窝阿胶类传统滋补青睐,是典型的滋补成份党
男性:对睡眠护肝眼部健康需求高;对塑形增肌能量补充需求高
功能导向
1)保健品消费主要功能导向:免疫、骨关节、美容、能量、消化

2)希望保健品解决的问题
免疫、视力、睡眠、肠胃、皮肤

3)肠胃、睡眠、免疫力依旧为前三广泛关注困扰:肠胃健康关注人群持续扩大

4)睡眠健康、肠胃问题、精神压力是在意广度和困扰深度较高的健康类问题

5)中国消费者的功能性需求相关成份

6)健康升级功能营养素的补充与肠道健康成为新的关注点

7)睡眠问题成Z世代最大困扰,其次是脱发和情绪问题

8)膳食补充剂是Z世代首选,男女产品偏好差异大

9)正在服用的养生保健品中,Z世代对滋补品评价最高

49% Z世代高频服用膳食营养补剂:坚持每天服用

为父母/老人购买饮料所期待的功能

小结:
膳食补充剂5大赛道:免疫、骨关节、美容、能量、消化
消费需求赛道:免疫、视力、睡眠、肠胃、皮肤、体重、脱发、情绪
热门成份:膳食补充剂、益生菌、奇亚籽、胶原蛋白、甘氨酸
新兴5大成份:藻蓝蛋白、接骨木莓、螺旋藻、甜菜根、姜黄素
食品饮品宣传卖点:0糖、钙、维生素、益生菌、0防腐剂
4、中国功能食品细分行业
1)中国功能食品市场:上升空间较大,前景较乐观:
预计2025年中国营养保健品(功能食品)消费市场达3200亿,为亚洲市场6400亿的50%份额;

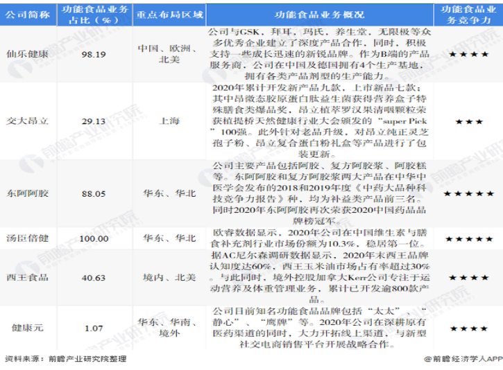
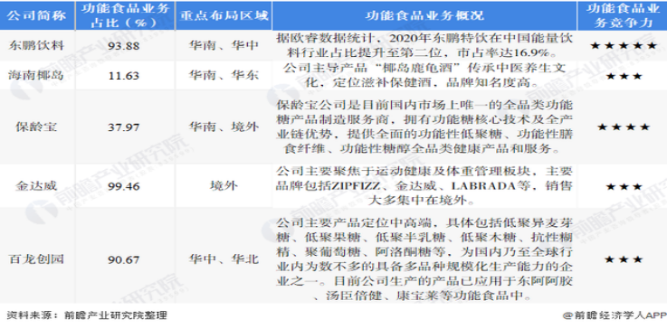
主要国内功能食品厂家
功能食品行业的上市公司中,仙乐健康、西王食品、健康元、金达威的功能食品业务布局均涉及境外地区。从国内布局来看,大部分上市公司基本集中于华东、华南等地区。
各企业都有自己的主要功能或产品,有单品驱动增长,也有集群产品驱动增长,但大部分企业发展初期都是大单品切入,后面逐步发展多系列产品。
药食同源市场呈阶段性上升趋势,传统滋补需求上涨,行业发展迅速



2)功能饮料市场规模
2021年功能饮料市场规模1402亿,未来具有较大市场空间。2016年到2019年我国功能饮料市场规模增长较快,连续三年增速都在16%以上;2020年受到新冠肺炎疫情影响,功能饮料市场规模增长放缓,增速出现下滑;2021年我国功能饮料市场规模达到1402亿元。

3)功能饮料渠道分析
线下渠道仍是主要的销售渠道,独立商超和小杂货店是核心渠道
Euromonitor数据显示,2021年中国功能饮料线上销售额仅占总销售额的2.2%,线下销售仍然是功能饮料的主要销售渠道,其中超市和独立小杂货店分别占据了44.4%和43.5%,是中国功能饮料的主要销售渠道,连锁便利店销售额占总销售额的5.1%。

4)功能饮料行业发展趋势
产品向高价化、健康化、泛功能化发展
价格增长趋势:根据Euromonitor数据,2016-2021年中国功能饮料均价呈逐年上升趋势,均价从2016年的9671.8元/吨上升至2021年的11251.7元/吨,年均复合增长率达到了3.07%。

5)诉求多元化趋势:
从2020.9-2021.8这段时间内消费者主要的搜索词云可以看出,提神解乏、美体养颜、补水充能和营养保健是消费者搜索量最多的四大功能点,其中,营养保健是消费者更加关注的诉求。
6)功能饮料品类占比
能量饮料复合增速较快,蕴涵较大的发展机会
从各大细分市场近五年的增长来看,即饮咖啡、能量饮料、包装饮用水、运动饮料和碳酸饮料保持增长,其中能量饮料复合增速为11.5%。
能量饮料在软饮市场中占据7.81%的市场份额,加上极快的复合增速,未来有极大的市场增长空间。

7)能量饮料行业格局
红牛龙头地位受到冲击,行业已由一家独大走向一超多强
2010年突破50个亿,2012年突破100亿元、2014年突破200亿,2015年达到最高销售额230.7亿元,2022年营收215.38亿元(包括战马芙丝)
2016-2020年中国红牛市占率由71.3%下滑至54.9%。东鹏特饮、乐虎等抓住空窗期强势入局,2016-2020年,东鹏市占率由8.8%上升至15.4%,乐虎由8.2%上升至9.2%,中沃由4.9%上升至6.0%。逐渐形成比较明确的市场竞争格局,第一梯队是传统的“一超三强”,一超为红牛,三强分别是东鹏特饮、乐虎及中沃。


8)凉茶饮料行业格局


竞争格局: 由于疫情的影响和市场成熟后进入萎缩状态,两大龙头收入开始下滑。第三名和其正2021年16.68亿元。
9)小结:
能量饮料市场竞争激烈,为一超三强竞争格局。两牛之争红牛业绩增长停滞、品类核心资产“困了累了”被二线品牌捡漏,东鹏特饮发展迅速。
凉茶市场出现波动,但大盘稳固,凉茶之争增长停滞,“怕上火”心智,被王老吉紧紧把控;二线品牌有突围空间,但破局没有抓住流量入口。
5、中国功能食品—药膳细分市场
1)定义:药膳应用悠久,与中医药几乎同期产生,成为中医药学的一个重要组成
最早见于《后汉书列女传》,现代“药膳”一词的含义在不同场合并不完全相同,但总体离不开“药”、“食品”和加工成为“膳食”三个要素。
2016年,中华中医药学学会在《药食同源药膳标准通则》中将“药食同源药膳”定位为“在中医理论指导下,运营药食同源的基本思想,将要是同源中药与食物相配伍,经传统或现代技术加工而成的,具有调养、康复、保健作用的一类膳食”。
由此可见,药膳是药食同源的一个具体的品类
2)药膳行业处于初步发展阶段,市场仍需教育与认知普及
药膳行业发展尚未完成产业化和系统化。
据相关调研数据显示:对于“药膳”,仅有10%的受访者比较了解,60.48%有少许了解,其中大部分是从字面意思进行理解。甚至29.52%的受访者对药膳完全不了解。
3)药膳目前最大的问题在于基础研究不足,市场认知欠缺
l 传统的中国药膳是在中医药理论基础上形成的
l 现在科学探索研究至今仍不成熟,缺少创新型的研究成果
l 诸多药膳都在拘泥于古方,重复前人的研究成果
l 缺乏必要的功能性实验,跟不上时代的要求
l 而产业化发展,实则与中医、中医药现代化面临相同的处境与问题
l 对“功能与主治”、“用法与用量”“注意事项”及“不良反应”都还有很多功课要做
4)药膳预制菜成为新兴赛道,但仍处于行业发展早期,发展情况仍需观察
虽然药膳目前仍处于初步发展早期,但伴随预制菜快速发展,药膳预制菜成为行业热点
2023年4月养殖巨头温氏食品与老字号药企昆明中药厂联合推出参苓鸡系列药膳预制菜,包括参苓白切鸡、参苓盐焗鸡和参苓鸡汤等预制菜产品,主打健脾养胃的功效。产品原料方面,温氏食品主要提供鸡肉,而昆中药则主要提供参苓食品级配方料包。
老字号餐企广州酒家,推出了人参老鸭汤、人参益智仁乌鸡汤等药膳预制菜产品
同为上市企业的惠发食品,于去年9月,与上海中药创新成果转化中心就“智慧中医健康管理+五季体质养生预制菜”达成战略合作。双方联名打造了“大国味道”之“二十四·吉膳房”品牌,推出了“五季体质养生”系列药膳预制菜,包括五季乌鸡汤、参麦沙姜焗鸡、花参南乳肉、理中芸豆蹄花、参苓老鹅煲等多款预制菜产品。
“千年药都”亳州大力发展药膳预制菜。为推动药膳预制菜标准化,亳州还制定发布了药膳参杞牛肉、药膳麻椒鸡、药膳芍花鸡等3项团体标准。
5)药膳预制菜发展前景看好,但面临众多的现实问题
药膳预制菜目前预制菜行业普遍归纳为“功能性预制菜”,而目前预制菜目前的分类(即食、即热、即煮、即配),功能性预制菜不属于预制菜主要的组成之一。目前市面上的药膳预制菜多是围绕功能性下功夫。如上述提到的已经试水药膳预制菜的企业,它们有的是在原来的菜品中直接添加中药材进行烹制;有的则是添加了中药材的一些提取成份,如人参原液、黄精原液等,并将其用于菜肴烹制过程中。
优势:
打破消费者对预制菜不健康的固有印象、顺应健康趋势通常嫁接常规菜品,开发难度小,消费者认知度逐步接受高
不足:
功效的显现慢,消费者复购率低
中草药价格长期趋势看涨,影响产品销售
复合型人才培养难度大
缺乏药理知识与生产技术,产品不仅养生作用微弱,口感也不及家常菜肴
6)月子餐场景和药膳料包是电商药膳产品的主要形态

7)品类建议:
l 药膳目前集中于餐饮和预制菜品类,同功能食品赛道有较大距离
l 常规意义的功能食品赛道的空间有待于进一步打开
l 基于药膳目前行业处于发展早期阶段与拟进入行业的企业的资源禀赋匹配
l 针对药膳品类可以作为拟进入此细分市场企业的战略储备品类
l 逐步培育药膳产品,以待行业逐步发展和企业建立一定的规模与影响力再开展市场拓展
6、其他类:抗衰老保健产品
Euromonitor数据显示,全球抗衰老市场持续增长中,年复合增长率约7.8%。中国抗衰老市场2021年整体达到108.9亿美元,折合722亿人民币,实现12.15%高增长,连续3年稳定增长。中国市场增速明显高于全球市场。
抗衰老产品包括传统类、中式滋补品类、西式新产品类;
A、传统类包括:维生素C片、维生素E软胶囊 (一般需要蓝帽子认证)
维生素C片:用药期间多数可以起到提高身体代谢的作用,同时可以起到抗氧化的效果,有利于防止身体出现提前衰老。
维生素E软胶囊:可以起到良好的抑制黑色素和淡化色素的作用,有利于改善皮肤暗沉,可以起到良好的抗氧化和抗衰老作用。
B、中式保健滋补品:灵芝孢子粉、阿胶及系列产品、燕窝、海参等其他;
厂家为了提高宣传效果,寿仙谷所有保健品都申请了蓝帽子审批认证,如寿仙谷的灵芝孢子粉等产品;
C、西式保健品新产品类
包括NMN(烟酰胺)、PQQ端粒御老:1000μg精华、麦角硫因(Swisse超光瓶口服营养剂)、胶原蛋白肽、玻尿酸;抗皱、抗衰、抗初老几乎是永久性的话题,抗衰也是消费者呼声极高的功效细分市场。由于国外进口产品NMN、PQQ,国外需要通过FDA认证,但因为是国际进口产品,没有申请蓝帽子认证,目前属于国内监管的空白。
对于国内有生产基地的生产抗衰老的西式保健品,需要获得蓝帽子审批和注册号。
目前此类保健品,没有申请蓝帽子审批的产品类,都归入其他类,来分析市场规模。
NMN(烟酰胺)行业概要分析:
市场规模:据美国的市场研究公司(GlobeNewswire)的数据显示,2022年全球烟酰胺单核苷酸(NMN的原料市场销售额预估为2.8亿美金,而到2028年,这一数字预计将攀升至4.96亿美金,年复合增长率高达10.0%。
近两年烟酰胺厂家国外有龙沙(瑞士)、凡特鲁斯(美国)、印度吉友联等等,合计产量约45000吨。中国厂家主要有龙沙(广东)、兄弟科技、兰博以及威尼达等。
NMN发展前景广阔。据研究显示,NMN能够促进人体细胞的活性,增强身体免疫力,改善心血管功能等,具有抗衰老保健功效。因此,在化妆品、保健品等方面市场需求逐步增长。随着国内经济的发展,烟酰胺市场发展迅速,预计2023年中国NMN相关保健品市场规模达到270亿元。

目前添加NMN成份的保健品越来越多,市场竞争日益激烈。
在NMN市场中,知名度高的NMN 品牌有GNC、日本高活NMN等。日本高活NMN时光胶囊由日本百年GMP工厂生产,日本皇室御用;以诺奖升级 iSynergies 协同增效技术为核心,使NMN作用得到全面发挥。

其他知名度比较高的品牌,比如Geneharbor、NAD+Boost、Kalt 等等。
日前,天猫国际联合业内知名品牌GNC、赛立复等发布《NMN品类发展白皮书》,成为天猫国际NMN品类品质保障的重要依据,同时为行业树立准则,规范行业有序发展。
品类销售:NMN主要在跨境电商销售,仅仅一年时间,即跃居至天猫国际销量榜单TOP3,仅次于美妆和燕窝,成为“抗衰网红”。据天猫国际医药保健行业平台的北鸢预计,到2020年底,入驻品牌规模将超过100家。
总之,NMN市场的发展前景非常广阔,但市场竞争也日益激烈。消费者关注产品的质量、安全性、成份含量等方面的问题,商家如何保障产品质量安全是最重要的,让消费者心智认可。
高科技产品(PQQ)
PQQ是吡咯喹啉醌的简称,是一种氧化还原的水溶性辅酶,具有强大的抗氧化性能。PQQ在多种生物体中广泛存在,如发酵大豆、青椒、猕猴桃、欧芹、茶叶和母乳等天然来源。PQQ参与多种生物化学反应,对微生物、动植物具有广泛的营养作用,并具备抗氧化性。其具体作用如下:
延缓衰老。PQQ能有效地阻止细胞老化,降低自由基对细胞的损害。
还具有调节免疫、改善失眠、抗癌、提高肝功能、预防和改善老年痴呆、缓解疲劳。其独特的化学特性使其成为体内强大的抗氧化剂和氧化还原辅因子。
PQQ保健品:PQQ精华,国标允许最高添加量为1000μg。由于其结构的不稳定,所以对提纯的工艺有着极高的要求,所纯化后的PQQ每千克约39000美元,是黄金的3000多倍,真正的奢侈级抗衰老。
不过,购买PQQ成份用于生产保健品,将会加剧保健品的竞争。
案例:Swisse超光瓶抗衰老美容产品
近年来,Swisse持续凭借科技配方和临床验证,针对美容需求,提供抗老新产品思路。 麦角硫因是一种天然的左旋氨基酸,是一种高效的高潜力抗衰成份,已成为美妆行业
“香饽饽”。天猫国际发布的《2023全球超级成份趋势白皮书》显示,麦角硫因市场规模同比增长203%,是功效护肤成份中的“增长明星”。
随着对麦角硫因的认知度逐步提高,注重“内服外养”消费者让口服美容市场充满商机。
健合集团(健康元)旗下源自澳洲的自然营养品牌Swisse斯维诗官宣最新抗衰内服美容产品Swisse超光瓶的诞生。 Swisse超光瓶有如下亮点:
①革新性添加贵妇级护肤成份麦角硫因;
②麦角硫因+胶原蛋白肽+玻尿酸三种成份搭配,深入真皮层重塑肌肤结构,嘭弹水润;
③斑马鱼实验结果&14天真人实测结果验证了超光瓶的抗衰功效。
慢性炎症是导致皱纹、松弛、暗沉等老化主要原因。Swisse最近推出的超光瓶,将对抗泛红灼热因子和修复合二为一,是可以消除慢性炎症的抗衰产品。
产品“对症”,麦角硫因直击肌肤底层抗衰老,通过修复肌底被破坏的提拉网,重塑肌肤结构,紧致提拉。
资料显示,麦角硫因最早在1909年从麦角真菌(Claviceps purpurea)中分离得到,沉寂多年,其强大的抑制灼热泛红因子、减少紫外线对皮肤的损伤、抗氧化等能力才在21世纪初期被科学家们发现,横跨超过100多年的研究周期。生命科学领域的顶刊《Cell》曾认证过一个观点:体内麦角硫因的水平降低与衰老是密切相关的。对于其成份的有效性的检测,Swisse还分别进行了斑马鱼实验和14天的真人实验检测。
检测结果:动物样本的炎症细胞数量下降了38.39%,代表着皮肤弹性的胶原蛋白与弹性蛋白基因的相对表达量分别提升116.16%和48.29%,而代表着皮肤衰老的细胞衰老标志物含量减少了17.11%,显示超光瓶产品在恢复皮肤弹性、抗皮肤衰老方面都有一定效果。
第三方检测机构进行的真人测试中显示,服用14天后,受试者在面部真皮层强度、皮肤轮廓紧实度、平滑度、水润度都有一定提升;且皱纹和泛红程度得到改善。公司产品广告中说到:轮廓紧致+12.7%,泛红缓解-7.8%,水光感增加34.7%,纹路减少-31.5%。
7、未来发展趋势
1)凯爱瑞与罗兰贝格对营养健康消费品市场研究及中国未来营养趋势分析
免疫健康:新冠疫情导致免疫成为全球最为关注的话题之一,在后疫情时代,大部分中国居民积极采取主动式免疫,免疫健康将长时间受到关注
肠道健康:肠道健康是全民关注的健康话题,生活压力、不良饮食习惯、缺乏锻炼等原因使得大众逐渐意识到呵护肠道对全身健康的重要性
生殖健康:随着我国不孕不育率的增加,人们生殖健康问题严重,越来越多的人意识到生殖健康的重要性,并且偏向于选择植物成份调理身体健康
体重管理:超过50%的中国居民遭受超重或肥胖的困扰,健康饮食是解决体重问题的关键,其中营养代餐拥有百亿市场且预计未来将迎来更快速的增长
情绪健康:高抑郁发病率叠加疫情影响,中国精神卫生状况形势严峻,作为抑郁问题最主要的诱因,情绪健康问题越来越受重视
儿童营养:3-14岁儿童人口持续增长,对儿童零食的需求随之增加;由于3岁之后进入成长关键期,零食营养性成为家长选购儿童零食的重点考量因素
风味营养:营养品零食化背后的驱动力是年轻一代对养生的解构和重塑,效果不再是唯一标准,服用方便和好吃好玩等体验化指标成为重要考量因素
细胞培育:尽管在企业数量和产业化阶段上不占优势,但 在“双碳”加持下,快速下降的成本及民众对产品较高的接受度将推动国内细胞培育行业的发展
2)免疫健康-流行趋势背后洞察

3)免疫健康-原料趋势及市场应用

4)肠道健康-流行趋势背后原因

5)肠道健康-市场应用及原料趋势

6)体重管理-流行趋势背后原因

7)体重管理-市场应用及原料趋势

8)情绪健康-流行趋势背后原因

9)情绪健康-全球原料趋势及市场应用

10)风味营养-流行趋势背后原因

11)风味营养-市场应用及原料趋势

12)销售渠道:电商挤占直销药店,商超母婴有望发力
➢ 直销药店下滑,电商高速成长。
➢ 电商保持高增,传统渠道企稳,商超母婴有望发力。
未来随着营养健康食品需求更加年轻化以及更多企业重心向线上转移,电商渠道仍有望保持较高增长;药店渠道有望受益于主力消费群体的场景粘性和导购需求企稳;成熟市场仍有下滑空间;商超和母婴渠道则有望受益于需求的日常化和细分化发力。

13)世界各国保健品行业渠道占比对比

14)中国市场保健品,通过医生推荐了解,药店和电商平台是主要购买渠道
15)零食化、即食化趋势显现,养生零食品牌异军突起
16)康食品“日常化、零食化、轻量化”趋势
17)即食化趋势:即食/即饮化成主流,改变形态或将在药食同源市场占据主导
18)“益食结合”逐渐在养生零食赛道凸显,轻养滋补和健康解馋成爆款趋势
19)产品形态实例:不再拘泥于传统,糖果、巧克力、罐头、点心等形态丰富
20)液态奶中的蛋白质和改持续升级,营养型糖果成为新趋势
21)Minayo:基于用户洞察的产品创新,追求轻松的中西合璧营养补给
22)微养生零食市场趋势分析|多成份多功效复合,"一口吃多样”或成新趋势
23)迷你和国风包装逐渐成为包装风格的主流
发展趋势小结
功能方向:免疫健康、肠道、生殖健康、体重管理、情绪健康
渠道:电商占比增长迅速,已经接近50%;
产品形态:益食结合、中西结合、轻养滋补、健康解馋
产品体验:零食化、即食化、轻量化、小包装、迷你、国风、高颜值、好吃好玩
养生保健品核心关注因素:效果、成份和原材料
8、中国功能食品市场洞察小结
1)市场快速发展,同质化程度高。
中国功能食品人均消费能力低于发达国家,健康日益受到关注,功能食品赛道发展快速,市场容量将进一步打开。功能食品进入门槛低,产品同质化程度高。具有领先技术优势、渠道规模优势、品牌成长力优势的企业将稳步发展。,
2)老品牌江山稳固,新品牌靠创新破圈。
中国头部功能食品企业仍然是老牌医药保健品滋补品企业,如汤臣倍健、东阿阿胶、康宝莱、健康元等老牌中外资企业。新原料新配方层出不穷,WONDERLAB依靠新配方、新造型新概念强势破圈。
3)产品零食化、品牌情绪化、包装颜值化
4)一切皆可功能。保健食品、功能食品、普通食品……品类结界已经被打破;能零食化、零食功能化趋势明显。
5)中西合璧,功效叠加。膳食补充剂矿物质仍是国际功能食品的主要原料,草本原料成为仅次于膳食补充剂矿物质的热门赛道,天然草本和膳食补充剂的融合既能相互补益,又能够满足成份党在传统和追求新物质的兼顾需求。
6)年轻化趋势。电商主流化。养生低龄化现象突出,电商渠道已经接近功能食品的半壁江山;中老年人更倾向于传统滋补和线下渠道,年轻人更倾向于具有创意的的产品。
7)轻中度决策,中度知识采购。对传统滋补品的消费,消费者通常以常识认知+品牌进行决策,缺乏深度知识采购。年轻消费者对功能食品的消费已经不仅靠常识评判,而是会做较为深度的知识采购,新原料新科技的应用能够通过知识教育获得知识采购型消费者的青睐。
8)女性主义、颜值主义。年轻女性比男性更关注功能食品,女性不仅仅关注减重美容类产品,而是关注到功能食品的全品类颜值即正义也渗透到功能食品领域。轻量化、小包装成为潮流趋势。
9)功效可验证、成份党。消费者对功能食品的功效有所期待;如果通过感受、产品测试、指标评估等方式直接/间接验证功效,能够帮助消费者快速决策,新奇传统贵重稀有的原料能够吸引成份党
10)功能食品主赛道呈现,明显的白领病特征。白领阶层面对生活和工作压力,免疫失调、肝、胃、失眠、皮肤、脱发等问题普遍,针对年轻白领健康需求现在及将来都将成为功能食品的主战场。
11)中国膳食补充剂是市场主流。草本成长迅速,未来市场将呈现“膳食补充剂+草本”相互融合的趋势。
12)凉茶赛道:两大巨头占据90%市场份额,二线品牌存在市场机会。
五、药食同源保健品行业分析
药食同源是中医理论中的一个重要概念,其核心思想是认为药物和食物具有相似的来源,并且它们之间没有绝对的分界线。
在中医理论中,食物和药物都被认为是用来调和人体的阴阳平衡,达到养生保健目的手段。药食同源的概念与中医的“四性五味”理论紧密相关,认为食物和药物一样,具有“寒、热、温、凉”等属性以及“酸、苦、甘、辛、咸”等味道。古代医学家将中药的“四性”、“五味”理论运用到食物之中,认为每种食物也具有“四性”、“五味”。
因此,通过合理搭配食物的性味,可以达到预防和治疗疾病的效果。
此外,药食同源的理念在食疗中有着广泛的应用,许多食物如生姜、山楂等,在日常生活中可以根据个人体质和季节变化进行选择和搭配,以维护健康。
1、市场规模
2023年,仅淘宝天猫药食同源市场销售额近234亿元,市场规模同比增长22.3%;药食同源产业占比将会持续上涨。
食疗滋补在消费者中意愿强烈,膳食养生市场涨势迅猛,线上市场占比提升。国民健康意识提升,追求健康生活是消费者生活水平提升的表现,半数以上的养生人群愿意通过滋补食疗进行改善身体健康状况;
在需求端的推动下,中国膳食养生市场规模持续走高,近10年市场规模几乎翻倍;其中线上渠道的电商红利仍在持续中,线上的消费比重仍在持续提升中,电商仍是保健滋补消费者的钟爱渠道。

用户画像:中老年人渗透率高,年轻人传统养生需求成市场新驱动
从年龄来看,54-64岁人群滋补养生渗透率达29%,24岁以下人群渗透率达19%;
从性别来看,女性人群占比略高,占整体用户的54.2%;
从城市来看,一线城市和新一线城市药食同源产品需求旺盛,占整体七成。

药食同源市场呈阶段性上升趋势,传统滋补需求上涨,行业发展迅速。
淘宝天猫药食同源市场2022.3-2023.2销售额近230.8亿元,市场规模同比增长1.9%,销售量3.0亿件,同比下滑17.3%;
销售额增速收窄主要是22年年底疫情产生消费下滑,23年2月销售额同比已恢复至3.4%。
各成份市场表现差异明显,部分规模较小的成份有较高增长

养生茶市场中各成份的增长与功效需求重合度较高,祛湿及降压功效成份市场广阔
· 消费者认识度较高且成熟的成份增速普遍较低,但对于一些功效性新成份则有较高的市场增长表现;
· 祛湿为消费者买养生茶的核心功效诉求,占比近半,其中红豆、薏米、薏苡仁和藿香等成份均有较高的市场增速;
· 降压作为第二大养生大功效诉求,其相关功效成份中菊花、桑叶和葛根在淘宝天猫中有小幅增长,石斛则为养生茶新兴成份,销售额增速迅猛。
当前养生茶市场中供需关系仍不平衡,主要因为部分养生茶口味更接近中药而非茶饮
· 红豆薏米成份搜索比重较高,但市场供给仍不充分,但淘宝天猫却以出现约20%的市场规模下滑,产品味道不被广大受众接受为主要原因;
· 菊苣栀子茶虽然在京东平台搜索热度较高,但是京东市场该产品销售正在出现下滑,而供给并未饱和,产品形态及品质可进一步优化;
· 山楂成份虽在两平台均有近20%的规模增速,但市场需求比例更高于供给,山楂相关养生茶可考虑进一步拓展。
黑芝麻:黑芝麻丸市场热度减退后,新品追求“黑五谷+”等复合配方
· 传统黑芝麻丸产品在21年直播矩阵调整,22年负面质疑的影响下,市场增长骤停,随之而来的是成熟市场中细分市场机会来临;
· 新玩家摒弃黑芝麻+白砂糖的传统配方,在换用代糖的同时增加配方复配,寻求功能性与营养均衡性的平衡点;
· 当下黑芝麻丸市场虽然已经成熟,但黑芝麻仍然以其他形态走热,尤其是与同为药食同源的芡实搭配,市场规模实现进一步突破。
助眠赛道:“酸枣仁”成助眠市场新动能,成份复配已成主流
· 在促进睡眠整体市场高速发展期已过的当下,含酸枣仁的助眠产品近12个月持续保持较高的同比增速,累计增速达到76.1%;
· 近12个月约有45%的酸枣仁与gaba复配制成助眠产品,且复配产品市场增速远高于单一酸枣仁产品,针对儿童青少年的产品也受消费者追捧;
· 传统滋补方面:酸枣仁与茯苓、百合等药食同源原料复配的茶剂等滋补品价格低廉,且便于携带,市场教育成本低。
护肝赛道:当前奶蓟草成份兴盛,但葛根、黄芪、当归等药食同源成份正强势增长
· 养肝、护肝市场高速发展,近12个月累计销售额同比上升超260%,TOP产品多为片剂或胶囊,45%的养肝护肝产品含有奶蓟草成份;
· 当前市场中葛根、黄芪、当归等药食同源原料的成份虽然比例较低,但市场增速远高于市场整体,更多的养肝护肝产品融入药食同源原料;
· 当前“蓝帽子”功效主要集中在对化学性肝损伤有辅助保护功能,市场需求集中在熬夜加班、喝酒应酬等场景而引发的肝损伤。

2019 年是公司发展的重要转折点,医保限刷政策、药房的兼并以及单体店的流失、电子商务法施行等事件对公司发展造成短期冲击。在新冠疫情的影响下,2022年公司营收为 78.61 亿元,同比增速降至 5.79%。
2022年底至今,VDS行业进入疫后新周期。防疫政策优化后,居民保健意识增强,消费力逐渐回升,消费场景恢复,公司免疫类产品如蛋白粉、维生素矿物质及益生菌产品需求走强,1Q23 收入端同比增长 36.3%,归母净利润同比增长 55.27%。
汤臣倍健有三款产品在2022年的销售额表现突出,包括RB族维生素片、Life-Space R益生菌粉和健视佳R-越橘叶黄素酯β-胡萝卜素软胶囊。 其中,汤臣倍健RB族维生素片2019年在中国城市实体药店终端的销售额已突破2亿元,近几年保持缓慢增长,2023年有望冲破3亿元关口。
2)公司疫后影响:营收及利润强修复,益生菌品类占比持续提高。
疫情对公司业绩造成短期冲击,防疫优化后,下游需求走强,公司基本面迎来强修复。2022 年疫情影响下公司营收与归母净利润同比增速明显放缓,营收为78.61亿,同比增长5.79%;归母净利润为13.86亿,同比-20.99%。
随着防疫优化,消费场景恢复,居民保健意识增强,免疫类保健产品如蛋白粉、维生素矿物质及益生菌需求走强,公司 1Q23 营收增至 31.08 亿元,同比增长 36.3%,归母净利润达10.3 亿,同比增速高达 55.27%。
3)公司品牌战略:“多品牌、大单品、全品类、全渠道、单品聚焦”
品牌战略:汤臣倍健具有比较完善的品牌战略体系,对品牌建设非常重视。品牌战略总结为“多品牌、大单品、全品类、全渠道、单品聚焦”
汤臣倍健品牌战略中市场定位是高端战略,抢占国内第一品牌战略。如基本相同品质的维生素产品,康恩贝一瓶100片的维生素C定价19.8,元,汤臣倍健一瓶120片的维生素C定价约65元,差距颇多。因为,公司是秉持“保健品第一品牌”市场定位。公司敢于巨额资金投入品牌建设和品牌宣传。
品牌宣传:公司是行业第一个请NBA姚明明星代言的国产保健品;第一个选择谷爱凌代言的国内保健品公司。说明保健品敢于建设第一品牌、宣扬第一品牌的品牌战略的重要性。
产品战略:公司重点宣传大单品战略,大单品、全品类、单品聚焦。
渠道布局:第一个重点布局线下药店渠道的保健品,2010年年中,布局药店渠道数量最高达到8553个,合计零售终端9003个,其中药店渠道占比高达95%,国内保健品药店渠道数量第一,VDS药店渠道最高销售占比50%。据中康CMH零售市场数据,2023年汤臣倍健在药店渠道市场份额小幅上升达34.3%,仍居首位。
电商渠道转型战略:公司也是第一个开始布局转重点到电商渠道的保健品公司,从2015年开始布局,到2022年电商销售金额占比快速上升,VDS通过电商销售占据46%份额。根据2023年汤臣倍健财报显示,公司在线上布局天猫、京东、唯品会、抖音、快手等多元化电商平台,已形成多品牌电商格局。2023年抖音兴趣电商板块增速达172%,且在核心电商销售前10大品类中,企业旗下6大品类迈入品牌前三。
行业整体看,保健品电商渠道销售增长趋势明显。据欧睿数据,目前国内线上渠道预计占比56%,直销渠道20.8%,药店16.4%,现代商超1.4%,其他渠道5.4%,直销渠道市场份额持续下降。整体来看,2023年膳食营养补充剂全年电商渠道VDS行业成交额突破1000亿,同比增长30.7%。
公司营销4P:
产品端拓展功效定位,渠道端推进事业部搭建及销售架构改革,预计2023年旗下的国际品牌Life-space有望延续双位高增。Life-space 品牌原本的功效定位是调理肠胃,公司计划向提高免疫力及幽门螺旋杆菌辅助治疗两个方向拓展。幽门螺旋杆菌药物属抗生素类型,对身体副作用较强,搭配公司益生菌产品或能缓解相关副作用。
2023 年公司成立益生菌事业部,搭建独立的经销体系与业务中台,加大第二波人才引进计划对益生菌业务人才的补充,1Q23Life-Space 实现同比 75.79%的增长,境外 LSG (旗下有Life_Space品牌)实现同比 58.33%的增长。作为着重发力的第二成长曲线业务,公司益生菌产品市场空间可观,增长可期。(资料来源:公司公告,公司官网)
分地区来看,公司境内营收占比超过八成,境外营收维持双位数高增。境内业务贡献公司营收基本盘,2022 年公司境内收入为 67 亿,同比增长 1.6%,营收占比高达 85%。在澳洲 LSG 益生菌品牌拉动下,2022 年公司境外营收增至 12 亿,同比增速达 40%。随着跨境电商业务及海外益生菌品牌进一步发展,境外业务有望持续为公司贡献收入。

公司产品策略:建立产品矩阵,并重点以“强科技创新计划”提升产品科技含量;
公司建立产品矩阵,拓展消费人群,搭建独立事业部及业务中台,虽年初销售承压,但环比有望逐渐改善,预计 2023 全年增速有望实现转正。
目前,汤臣倍健已形成比较成熟、丰富的产品矩阵,多品牌全品类扩张。企业一直坚持多品牌、大单品、全品类、全渠道、单聚焦的战略方向,以“科学营养”为核心的强科技发展,创新推动产品的发展,坚持产品才是消费品牌的终极密码,就是汤臣倍健财报获得好成绩的主要原因。
产品端,为应对竞品冲击,2022 年 5 月公司推出健力多氨糖软骨素葛根片,与原有产品氨糖软骨素钙片皆为“蓝帽子”产品,以药店等线下渠道销售为主。新品葛根片终端零售价较氨糖产品更低,主打中低端市场,与原有价格带互补。2023 年健力多旗下孵化的新品“钙达”有望上市,产品较健力多氨糖产品增加了碳酸钙 D3,能有效促进钙的吸收,主要面向补钙预防骨质疏松的中老年人群,终端零售价格具备竞争力。
此外,健力多的线上品牌为“Highflex”,定位线上渠道的年轻人群。品牌邀请马龙作为代言人,销售非“蓝帽子”功能食品,主要是两款 SKU—Highflex 舒缓绿氨糖、Highflex 高能红氨糖。渠道端,2023 年公司成立健力多事业部,搭建经销体系与业务中台。同时随着诊所及商超等终端渠道进一步拓展,品牌有望迎来恢复性增长。
公司提出“强科技创新计划”,构建产品科技力。
产品功能诉求的细分化和专业化,已经成为未来发展的重要趋势。企业为了适应市场科技含量逐步提升的趋势,深入进行营养健康的科学研究,构建差异化产品力。公司已经预见了这个发展趋势,朝着功能性自主创新研发战略转型,一方面在蛋白质、维生素矿物质这类基础营养赛道持续深耕,另一方面投入高潜功能细分赛道,开发了骨关节营养品牌健力多、肝脏营养品牌健安适、眼营养品牌健视佳等一系列重功能品牌。
汤臣倍健早已经开始向强科技型企业转型,近年来,公司在新原料、新功能、新技术、新产品上都有所成果,在坚持科技推动产业发展的基础上,顺应市场变化,洞悉市场需求,不断进行转型发展,
公司增长驱动力之一:
1)VDS 新周期或至,行业有望持续扩容,汤臣倍健市占率位居第一。
膳食补充剂(VDS)是指补充人体所需营养素和生物活性物质的一种片剂或胶囊剂。
据 FDA 定义,膳食补充剂包含维生素、矿物质、草药、氨基酸和酶等成份。据欧睿国际数据,2009 年国内 VDS 市场零售额为 636.4 亿元,2022 年稳步提升至 2001亿元,2009-2022 年 CAGR 为 9%。

(备注:欧睿数据显示,2023年中国维生素与膳食补充剂行业零售总规模为2253亿人民币,增速约为11.6%)
1) 新产品发力
健视佳:产品进入快速放量期,有望成为下一个“健力多”;
据智研咨询统计,2020年我国干眼症患者人数达2.19亿人,青光眼人数达0.16亿人,近视人数高达 7.1 亿人,较 2015 年分别增加 0.24 亿人、0.02 亿人、1.5 亿人。随着网课、游戏、电脑及手机等用时延长,消费者护眼需求逐步提升。公司于 2016 年推出护眼产品健视佳,定位为“眼部营养专家”,面向消费群体主要为大量用眼的学生、办公室白领等。产品含有花青素、越橘提取物、β-胡萝卜素油及叶黄素酯,能够有效缓解视疲劳。
渠道端,健视佳产品较市场主流护眼类产品具有批文优势,能够利用公司优势 线下药房渠道实现快速铺货。2018 年产品于部分城市试点,2020 年于十大试点区域试点,直至 2021 年全面铺货,截至 2022 年全线产品累计销量超 1676 万瓶。消费者用眼需求大,健视佳深耕细分赛道,有望接力公司未来成长。
新产品健安适:重点打造核心样板市场,拥抱肝健康星辰大海。据魔镜市场情报,2022 年 9 月淘宝天猫平台护肝、养肝产品销售额同比增长达到 329.7%,且在近一个滚动年内(2021.10-2022.9),销售额同比增长率持续保持上涨态势,大众对于护肝养肝的消费需求不断增加。汤臣倍健旗下“肝健康养护专家”健安适品牌主打产品为护肝片(水飞蓟葛根丹参片),主要面向有化学性肝损伤危险的喝酒熬夜人群。产品 2020 年获得“蓝帽子”上市,2021 年开始在五大省区进行推广,市场空间可观。
在公司品牌战略“多品牌、大单品、全品类、全渠道、单品聚焦”指引下,健安视、健视佳、舒百宁等产品收入稳步提升。2022 年健安视、健视佳、舒百宁等产品综合收入增至 7.49 亿元,同比增幅达 32%,营收占比由 2018 年的 6%提升至 2022 年的 10%,大单品战略孵化下,有望接力公司未来成长。
3)渠道端:线上渠道高速增长,线下架构持续优化
分渠道来看,2022 年保健品 VDS 行业线上渠道占比约为 45%,成为主要销售渠道,直销占比降至26%,药店为 20%,现代商超为2%,其他渠道合计约 7%。
从公司发展历史说,汤臣倍健在药店设置专柜保健品模式,占据了最好的货架位置,形成了渠道壁垒,为公司VDS业务增长奠定了基础。

汤臣倍健市占率蝉联中国国内 VDS 行业第一。据 Datayes!数据,2021 年汤臣倍健市占率达 10.3%,其他品牌无限极/安利/完美/Swisse 分别为 4.2%/ 6.0%/3.8%/3.2%。
4)电商渠道百花齐放,拥抱抖快直播等新兴平台
直营化改革成功,电商渠道百花齐放。2Q22 开始汤臣倍健进行传统电商直营化改革,强化总部的统筹管理。公司在线上电商平台通过开设品牌旗舰店或自建站等方式直接将产品销售给消费者,积极提升线上直营收入占比。2022 年公司直营销售收入占比增至 23.8%,同比提升 6.6pct。
5)公司直营化改革成效显著。
据汤臣倍健 618 战报,2023 年 618 消费节期间,公司全网总销售额破 8 亿,同比增长超 40%。其中在天猫膳食营养补充食品类目、京东营养保健类目,汤臣倍健旗下全品牌全网销售额位居第一,连续四年斩获天猫、京东 618 行业销售额双料冠军。Life-Space 整体销售额近 1.6 亿元,同比增长超 45%,天然博士全网销售额同比增长超 145%。分产品来看,汤臣倍健蛋白粉稳居天猫免疫力蛋白粉品类、京东“蛋白粉金榜”第一,Life-space 稳占天猫进口益生菌好评榜、京东热卖榜第一,汤臣倍健YepGAGs 胶原蛋白肽新品夺得天猫“胶原蛋白 V 榜”第一。
拥抱新兴渠道,积极布局抖快直播等新平台。
抖快直播等新兴电商渠道能够教育及转化消费者,加速其向三线以下城市渗透,进一步扩大消费人群、提升行业渗透率。抖音渠道是公司线上发展的重要渠道,2021 年抖音渠道占公司电商收入比重为 7%,2022 年该比重已迅速提升至 17%。2023 年 618 消费节期间,公司旗下全品牌抖音电商销售额更是增长超 180%。
受益于线上产品矩阵的丰富、电商及新兴渠道的发展以及疫情带来居民消费习惯的转变,1Q23 公司线上渠道占境内收入的比重提升至 33.05%,同比增长 90.98%,线上渠道维持较高增速,景气度有望延续。
优化线下渠道架构,疫后销售趋势向好。
药房为公司优势的线下销售渠道,组织架构改革进行中,从单线作战向区域板
块式集团作战转变。OTC 为公司线下销售的重要渠道,据公司年报披露,药房渠道组织架构由原三大独立部门:汤臣倍健事业部、佰嘉事业部和海外品牌事业部重新整合划分为五个大区及大客户部,每个大区设主业和大单品两条业务线进行统筹,同时着手搭建重点大单品事业部,优先成立 Life-Space 中国事业部、健力多事业部,负责品牌全渠道的业务发展。渠道架构的改革有效解决了各部门间客户重复覆盖的问题,有望提高公司政策传达及执行效率,改善费用率情况。
防疫优化后线下消费场景恢复,叠加公司渠道改革成效显现,1Q23公司线下渠道收入约占境内收入的 66.95%,同比增长 16.18%。展望 2023 全年,公司线下渠道销售景气度有望延续。 疫后居民保健意识提高,居民消费力逐步回升,药店等终端消费场景恢复,叠
加线上渠道进一步发展,膳食营养补充剂行业进入疫后新周期,有望带来多品类、多品牌的成长机会。汤臣倍健作为 VDS 行业龙头,大单品储备丰富,渠道改革顺利推进,产品销售景气度高,基本面修复可期。
6)销售费率较高
年报显示,2023年汤臣倍健销售费用为38.59亿元,同比增幅高达21.77%,占营业收入的比重高达41.02%。其中,市场推广费10.17亿元,同比增长38.16%,增幅最大。对此,汤臣倍健方面解释称,主要原因是线上渠道数字媒体投放、直播推广增加。
公司在今年接受投资者调研时表示,销售费用率水平与公司所处行业赛道及行业发展阶段等相关,主要受两方面因素影响。一是由于线上渠道收入占比提升带动销售费用率提升,二是由于公司实施“多品牌大单品全品类全渠道单聚焦”战略,不断加大品牌建设费用。
随着公司运营能力的逐步提升,销售费用仍有优化空间,预计未来3—5年内销售费用率能够向35%—40%过渡。
3、营销特点总结
1) 大力发展电商:2023 年 618 节,公司全网总销售额破 8 亿,同比增长超 40%。在天猫、京东膳食营养补充食品类目、公司全品牌全网销售额位居第一。2022 年直营收入占比增至 23.8%。其中,VDS通过电商销售占据46%份额;
2)品牌战略:多品牌、大单品、全品类、全渠道、单聚焦”战略指引下,健安视、健视佳、舒百宁等产品收入稳步提升。
3)渠道端:线上渠道高速增长,线下架构持续优化。
分渠道来看,2022 年 VDS 行业线上渠道成为主要销售渠道,传统渠道如直销占比降至26%,药店为 20%,现代商超为2%,其他渠道合计约 7%。
4)销售费用率较高:最高2023年达到41%;主要原因是线上渠道数字媒体投放、直播推广增加。实施“多品牌大单品全品类全渠道单聚焦”战略,不断加大品牌建设费用。
2.2 东阿阿胶公司(中国中式保健品/保健药品的龙头企业)
1)公司概要
公司为阿胶品类第一品牌,市场份额第一。市场定位为:高端滋补OTC保健药品。
2019 年至今:调整价格,优化渠道,触底反弹。公司在 2020 年开始加大渠道库存的清理力度,对价格体系也进行了积极调整,2020 年实现扭亏。
2021-2022 年公司归母净利润实现高增速;从营运指标来看,我们可以发现 2019-2022 年公司应收账款下降,应收账款周转率显著提升,我们认为这反映出公司的渠道改革有效。

2)效果:终端价格稳定,公司盈利能力逐步改善,利润修复周期开启。
2018-2020 年,受到阿胶块库存积压的影响,公司阿胶及系列产品业务的毛利率水平从 75%下降至 62%,影响公司整体毛利率从 2018 年的 66%下降至 55%;随着终端去库存逐步展开,同时公司逐步优化低毛利板块业务,2022 年公司整体毛利率水平恢复至 68.3%,带动公司归母净利率从2020 年的 1.3%上升至 2022 年的 19.3%,盈利能力持续修复。

3)渠道提效:去库存、提纯销,成立三大中心
2019 年渠道库存积压后,公司围绕“去库存、提纯销”展开改革。具体包括以下几方面措施:
(1)数字化转型:通过创新产品和营销方式等,刺激消费者的购买欲,例如加大线上投放,增加小红书等平台运营;
(2)重视终端营销:动销的核心就是要把产品销售到消费者端,在基于总部平台以及区域建设的基础上,与线下的连锁客户及电商客户合作,开展一系列传统的优势动作,比如熬胶、门店服务等,进一步提升动销能力;
(3)品牌营销年轻化:与奈雪的茶跨界合作,触达年轻消费群体,增加潜在消费需求。
在战略层面,公司实施条线重构,成立三大中心,助力业务双轮驱动。公司成立药品
中心、健康消费品中心及新零售中心,触达 B 端和 C 端。其中药品中心负责阿胶块和复方阿胶浆的销售,基于渠道进一步细分,包括 OTC事业部、医疗事业部、海外销售事业部等;健康消费品中心主要满足消费者滋补需求,负责“阿胶+”、“+阿胶”等系列产品的销售,具有较大增长潜力。
4)成长空间:药品+健康消费品双轮驱动
阿胶价格趋稳,增长驱动来自量增。根据中药材天地网,2013 年 10 月至 2015 年 11
月,东阿阿胶价格涨幅 128%,快速攀升;而随着行业快速扩张带来的渠道问题暴露、库存出现大量积压,2018 年 6 月阿胶价格达到高点,随着企业逐步降库存,阿胶价格也开始呈下降趋势;而随着行业逐步恢复,市场价格表现也区域稳定,2021 年 3 月至 2023 年 4 月,安国市东阿阿胶块价格降幅仅为 0.35%,福牌阿胶块价格降幅为 12.6%,阿胶行业价格表现趋于稳定,我们认为现阶段行业成长的主要驱动力来自销量。
公司产品矩阵可以分为如下几个部分:(1)阿胶:公司核心大品种,公司的阿胶块为滋补品行业龙头;(2)复方阿胶浆(OTC绿标):源于古代名方,功效气血双补;(3)消费品:以“桃花姬”阿胶糕品牌为核心,此外还有“阿胶+”、“+阿胶”等新品类,属于功能食品,非OTC,非蓝帽产品,例如阿胶粉、小分子阿胶块等创新品种。
阿胶块:稳居龙头,实现稳健增长
从竞争格局来看,阿胶行业,东阿阿胶稳居行业第一。根据山东阿胶行业协会,2013- 2020 年阿胶市场规模从 196 亿元增长至 535 亿元(CAGR 达 15.4%),行业规模稳步提升。
从竞争格局来看,根据国开联研究中心,阿胶市场 2021 年东阿阿胶市占率第一,福牌阿胶市占率第二,公司占据龙头地位。

从公司终端销售情况来看,在公司对渠道库存积极管理后,阿胶块销售增速逐步回升。2022 年 3 月初公司启动“春雷行动”,重塑生态治理,实现市场生态良性自循环,从2022 年 7 月份完成组织重塑以后,8 月份实现业绩正向拐点,全年纯销实现 13%的增长。同时,线上业务“双十一”“双十二”创新高,市场份额逐步提升。随着公司重塑组织架构,优化销售体系,阿胶块有望步入销售正轨,增速已经实现逐步回升。
5)改革效果:通过战略和营销调整优化,2022年实际业绩:实现营收40.42亿元,同比上升5.01%,净利润7.80亿元,同比上升77.1%;
2.3万益蓝公司(中国益生菌的龙头企业)
1)公司概要
万益蓝WonderLab,品牌所属公司为深圳美丽营养科技有限公司。成立于2019年,是一家专注于益生菌和营养补充剂领域,聚焦年轻人对运动营养、肠道健康、肌肤健康、睡眠健康等新场景新需求,提供专研可循证的健康解决方案。万益蓝 WonderLab旗下包含益生菌、肌肤营养、膳食纤维、运动营养等多个产品系列。
发展历程:
2019年2月,WonderLab成立
2020年6月,WonderLab小蓝瓶益生菌上线
2021年7月,WonderLab与IFF(原杜邦营养与生物科技)成立益生菌联合创新中心
2021年8月,WonderLab成为由国家体育总局指导、人民网·人民健康建设的《人民爱健身》平台的科普内容创作联盟成员
2022年1月,WonderLab小蓝瓶益生菌升级为二代小蓝瓶益生菌
2022年4月,WonderLab与广东省钟南山医学基金会联合发起成立了广东省钟南山医学基金会小蓝瓶肠道健康专项基金,用于支持益生菌、肠道健康相关的科普活动、课题研究、健康筛查等公益项目
2022年7月,WonderLab益生菌全网销售累计已突破1亿瓶
2023年5月,万益蓝WonderLab益生菌全网销售累计已突破2亿瓶
2023年5月9日,“WonderLab”正式升级为“万益蓝WonderLab”
2023年5月21日,万益蓝WonderLab主办2023肠道大会循证营养大会益生菌循证科学与前沿应用论坛,发布小蓝瓶益生菌最新临床试验报告,官宣小蓝瓶益生菌正式升级为第3代小蓝瓶益生菌
2023年,万益蓝WonderLab胶原蛋白饮、白芸豆压片糖果入选2023嘉人百大赏榜单-2023百大赏TOP100。
公司2023年收入超过10亿元,已经成为益生菌行业龙头,公司已经建立产品矩阵。
2)公司营销方法:
公司FABE利益点分析:作为专研益生菌和营养补充剂的品牌,万益蓝WonderLab提出“有益,有理有据”的品牌slogan。其中,“有益”二字既标志着品牌产品对消费者都是有益的决心,又代表着品牌持续为消费者提供有益健康解决方案的目标。而“有理有据”则是对“有益”最好的佐证。
品牌战略:产品战略驱动品牌势能提升。重视产品研发和科技数据。
公司基于“科学循证”的研发理念,遵循原料优选、科学组方、实证研究的三大可循证原则,全球选原料、通过实证研究证明效果。
信任状:用行动让每一个环节都能“可循证”,让每份有益营养背后都是有理有据。
万益蓝WonderLab通过TVC《一场做不到的面试》,代入感打动百万目标消费者。详细参见保健品行业的相关案例分析。
2.4 国际保健品公司康宝莱概要
康宝莱Herbalife是一家全球领先的营养和体重管理公司,公司名英文Herbalife(“草本生活”)。
公司成立于1980年,是纽交所上市公司,2020年零售额达55.4亿美元,与2019年同期相比增长13.6%;全球雇员超过7400名,赞助了超过250位世界级的运动员、运动队和赛事。
总部设在美国洛杉矶,已在全球90多个国家和地区设立分公司,中国总部设立在上海,产品销往世界各地。
产品有:营养蛋白粉、膳食补充纤维素片、康宝莱懒人茶浓缩速溶茶饮、纤维素片等。主打营养和减肥系列。维全球前十大西式保健品公司之一。
1)康宝莱在中国的市场战略:深耕中国市场 研发健康向“新”力
2023年8月,国务院印发《关于进一步优化外商投资环境 加大吸引外商投资力度的意见》,要求更好统筹国内国际两个大局,营造市场化、法治化、国际化一流营商环境,更大力度、更加有效吸引和利用外商投资。
深耕中国20余年,康宝莱作为跨国企业的代表,见证了中国市场的蓬勃发展,也经历了中国营养市场从“有没有”转变为“好不好”的过程。23年12月康宝莱中国区总裁、全球高级副总裁郭木在接受专访时就跨国企业在双循环新发展格局下,品牌如何用创新研发挖掘中国市场消费潜力谈了自己的观点。
2)“健”证中国人的美好生活
进入中国市场以来,康宝莱一直洞察中国市场脉搏,与中国经济社会发展共同成长。康宝莱在国内循环中致力于提升消费与投资,围绕消费者全生命周期和全人群的不同需求,不断在品类创新、口味创新、包装创新持续发力,加速创新产品上市速度,加强以科学为依托的高水平产品供给。
过去3年,得益于强大研发创新能力,康宝莱在中国陆续上市了47款全新产品。2020年,康宝莱投资1.6亿元在上海张江设立全球首家产品创新中心,致力于高效、快速地推动适合中国消费者的新产品开发和上市,在中国实现端到端的本土化创新。
“目前,中国营养健康市场呈现出‘营养年轻化’的趋势,也就是越来越多的年轻人开始关注营养健康与养生的生活方式。
同时,年轻人在选择营养产品时,也更加注重品牌能否满足自己个性化与精准化的要求,他们更加偏好于定制化的营养解决方案”。“健康零食化”的产品更加受到消费者的欢迎,“随享装”“易享装”等便携式包装,则更加满足当下年轻人的使用场景与使用习惯。
基于对中国市场深入细致的研究,康宝莱在体重管理、目标营养、运动营养三大系列品线,建立了从设计概念到研发落地的全链条产业链。

康宝莱蛋白营养奶昔随享装产品
据了解,在全球范围内康宝莱拥有6家研发中心和9个质量实验室,进行质量控制、研发和测试;300多位科学家、50多位博士组成的全球营养健康专家团队,参与产品开发和测试项目,全面指导康宝莱产品的开发;全国超过4500家的由康宝莱服务商运营的营养俱乐部深入社区,进行一对一的营养健康知识以及运动方式的个性化服务。
3)数字化转型赋能企业成长
近年来,数字经济所蕴藏的巨大动能推动着中国经济发展的方方面面,“线下+线上”整合将是未来商业发展强劲的驱动力。
中国区总裁郭木表示,康宝莱在2019年率先启动数字化转型,完成了中国区业务中台、数据中台的上线,推出了包括“康宝莱官方商城”及新“莱聚”App等在内的一批数字化转型重要成果;设立了“数字化商学院”,打造“数字化工具使用指南”“社交媒体工具使用技巧”等实用的专属培训课程,提升营销人员数字化沟通水平,赋能他们更高效地服务消费者。
康宝莱也在致力于积极利用其全球化布局优势服务中国消费者。两年前,康宝莱与阿里巴巴、微软合作,将跨境电商与服务商个人商城合并为一站式购物平台,为中国消费者引入康宝莱在国际市场上的优质营养品。
据了解,在康宝莱内部,中国区还是全球第一个启动数字化转型的区域,率先成立了全球首个数字化办公室,而中国区构建数字化办公室的经验更是在很大程度上被康宝莱总部所借鉴,实现了中国经验的全球输出。
4)品牌形象升级。
2023年康宝莱在全球范围迎来了品牌的全面焕新升级,新Logo三叶草标识分别代表身体、情感和财务健康状况的全面提升。品牌焕新体现了康宝莱从聚焦营养领域,到聚焦“全面健康”理念的转变。
5)公司的品牌新战略与“健康中国”等国家战略高度契合。
展望未来,康宝莱将继续致力于为消费者提供更多以科学为依托的高品质营养产品,并与各利益相关方携手,通过多样的形式助力公众健康素养提升,成为“健康中国”的基层推动者。
2.5 保健品基础产品的专业代工企业
专业代工生产企业有—仙乐健康,威海天行健生物科技有限公司、深圳宝銮实业有限公司、广东金赛医药公司等。
1)仙乐健康
公司为中国及亚太最大的保健品的代工生产厂家。具有5大研发中心、7大生产基地;具有40多项发明专利;1993年成立,具有30年建立历史。
仙乐健康中国在全球获得17项认证:英国BRC零售商协会《食品安全全球标准》,TGA-GMP 认证,NPA-ULGMP认证,美国UL保险商试验所21 CFR Part 111认证,ISO9001,NSF-GMP认证,HACCP认证,CNAS中国合格评定国家认可委员会的认证,SEDEX会员商业道德审核机构认证,美国有机产品认证, [25]Halal清真认证,欧盟动物源性产品(水产品)注册,海洋之友(FOS), 海关高级认证, 软胶囊,素怡®植物胶软胶囊:养软糖,益生菌,功能饮品,硬胶囊,片剂,粉剂。
2003年,通过药品GMP认证,通过保健食品GMP认证;
2012年,引进国外先进的口服液生产线,并顺利投产;
2013年,植物胶软胶囊生产线正式投产;
2016年,全资收购德国Ayanda GmbH; 出让千林品牌予辉瑞制药 ]并与其达成战略合作关系
2017年,仙乐检验中心获CNAS认可;
2018年,全新研发中心投入使用;安徽马鞍山生产基地一期年产24亿粒营养软糖项目投产; 获运动营养食品生产许可;
2000年,开始食品、保健食品合同生产;
2021年,与西门子合作, 全面启动大健康行业数字化样本建设
2022年,设立上海研发中心; 马鞍山智能仓库投产
2023年,收购美国 Best Formulations LLC公司; 珠海保税工厂正式投产;
2019年,仙乐健康正式登陆A股市场,股票代码300791;
2015年,全新检验中心投入使用;
2010年,汕头泰山路全新的现代化厂区建成投产,启用新VI,进行品牌升级; 美国营销公司建立
2007年,建立汕头黄山路第二工厂,营养软糖、固体制剂车间顺利投产,具备了多剂型合同生产能力;
2002年,获得(出口)卫生注册证书,启动出口业务;
1999年,仙乐第一批鱼油软胶囊顺利投产;
2)江苏艾兰得营养品公司。江苏艾兰得营养品有限公司成立于2010年,前身为一家全球知名原料药生产企业。公司运营总部位于中国江苏,生产基地位于美国新泽西州、加利福利亚州和江苏靖江、淮安。公司目前拥有片剂、软胶囊、硬胶囊以及粉体粉剂生产能力,致力于通过全球供应链的优化整合,实现国外市场ODM业务和国内市场品牌业务的双擎驱动。
3)威海天行健生物科技有限公司:
主营产品包括:保健食品、功能性食品、特殊膳食&运动营养、功能性软糖、功能性粉剂
威海天行健生物科技有限公司是保健食品、功能性食品、特殊膳食—运动营养、功能性软糖、功能性粉剂等产品专业生产加工的公司,拥有完整、科学的质量管理体系。
3)深圳宝銮实业:主要代工生产植物果蔬酵素片、健身乳清蛋白质粉、深海多烯鱼油软胶囊等产品。

锌硒咀嚼片

深海多烯鱼油软胶囊
4)广东金赛医药公司,提供多种创新的保健新产品,包括鱼子酱胶原三肽饮、弹性胶原蛋白肽口服液、PQQ线粒体胶原蛋白饮、透明质酸钠、燕窝小分子肽、活性三肽玻尿酸等
