大米行业的市场深度分析
概要:中国大米市场规模7000多亿,大米企业高度分散,虽已出现行业四大粮企、多个一定规模的中高端大米品牌,但全国上万家大米企业呈现出企业小、品牌弱的局面。
大米行业的终局竞争是产业价值链上下游动员资源整合能力和产业环节利用效率的竞争,实现在总成本领先基础上的品牌竞争。
大米是民生食品,单一渠道无法独步天下,只有全渠道整合,打通线上和线下的联动效应,才能做大规模。
第一部分 中国大米行业 总体分析
一、中国大米行业总体概要
大米主要种类:籼米和粳米。籼米主产区位于长江以南;粳米主产于长江以北。
1、行业价值链:产业链条较长,涉及行业众多
从水稻行业的产业链来看,上游主要由种子、化肥、农药与农机行业构成,这些农资原料约占农户生产水稻约 5 成的成本。在终端消费市场中,食用消费、工业消费、饲用消费是我国大米市场的主要需求来源。
2、行业消费市场规模及行业供需、进出口量:
从消费规模上看,中国大米消费量占全球30%,是全球最大的水稻消费国。食用消费是主要用途。
我国目前随着我国人口数量的增长,我国水稻消费量稳步增加。2011-2021 年,我国稻谷消费量从 1.78亿吨增加至2.22 亿吨,稻谷消费量的年均复合增速为 2.24%。
从供需关系上看,中国稻谷消费量小幅增长,供需基本平衡。
3、行业市场规模:
基于弗若斯特沙利文数据,2022年我国大米市场规模达7200多亿元、预包装(即包装)大米约1300多亿。(以下包装大米即预包装大米)。
2022年中国预包装大米(中高端)品类市场规模650亿,同比增长9.4%,预计未来5年年均增速7.1%。
4、大米行业主产区、主销售区:
1)中国大米主产区:五大产区,东北、华东、华中、西南及其他。2022年以收入计,各产区中包装东北大米销售名列第一,市场份额43.5%。其次是华东、华中、西南地区大米。
2)主销售区/消费区:华东、华北、华南为主要销售区域,占比达75%以上。
5、行业渠道
1)销售渠道分析
可分为四个主要渠道:传统渠道、现代商超渠道、线上渠道及其他渠道。
传统渠道市占率第一,达80.2%,预测未来5年基本不增长;
现代商超渠道市占率13%,预测未来5年年均增速13%,位居第二。
电商渠道市占率仅2.7%,预测未来五年平均增速度达15.3%,增速第一;
2)行业电商平台销售趋势:
从现有电商平台流量与销量趋势来看,体现出消费者对于大米市场的关注。近两年电商销售大米规模增长速度较快。
6、行业竞争格局及行业集中度:
1)从区域分布角度看,大米相关企业主要围绕大米产区进行分布
从企业角度看,大米加工以中小企业居多,同质化竞争较为激烈。根据企查查2021年底数据, 广东、广西、云南数量排名前三。主要规模企业及上市企业分布在安徽、江苏、湖北、东北、湖南等地区。
2022年包装大米市场销售金额排名为:东北大米、华东大米、华中大米、西南大米。
品牌包装大米主要消费区域分别为华东、华南、华北、西南等。
2)行业集中度:
我国小包装大米市场呈现“两超多强”的局面。尼尔森数据:国内小包装大米头部品牌如中粮集团、益海嘉里、北大荒等企业的市场份额较高。散装大米市场份额持续下降,且以地方品牌为主,市场集中度相对较低。
3)行业竞争力和品类竞争力:
和其他品类相比,大米作为中国大部分地区人民的主要食粮,仍具有较大市场空间。
且保持较好增长,市场成熟稳定。
大米细分品类竞争力:珍珠米、长粒香、稻花香为供应主力;泰国香米、小町米等也有一定市场。小町米在单商品销售方面表现最强,其次为珍珠米、长粒香米。
4)行业热销品牌市场格局:
从品牌角度看,十月稻田在电商平台最热销。根据近一年电商平台中大米类目整体销售额排名前五名分别是:十月稻田、金龙鱼、福临门、柴火大院、华润五丰。
TOP5品牌占据品牌包装大米市场的半壁江山。价格方面,孟乍隆、三町五稻、柴火大院等品牌成交均价较高。从产品角度看,十月稻田长粒香米为电商平台销售大爆品。
5)销售价格和规格分析
销售单价:以中国南方米价格作趋势分析,大米售价增长幅度有限。近年来大米价格维持小幅度增长的趋势,籼米的价格相较于大米整体均价,增幅略快。
消费规格分布:主流包装规格(净含量)为5kg、10kg,5kg为最热销规格。
7、行业发展趋势:
1)粮食产区集中化:进一步向主产区和主要50强大型大米企业、粮食集团集中。
2)稻谷种植数字化:政府的各种举措将着力推进上游稻谷种植业朝数字化方向改变。
3)大米加工智能化:政府鼓励大型企业加大5G、大数据、人工智能等数字化技术应用。
4)销售渠道电商化、KA(大型商超)运管数字化
发展趋势之一:销售渠道电商化。2010年以后,随着电商的快速崛起,中高端大米销量快速增加,品牌大米不断涌现。2022年天猫超市中端及中高端品牌包装大米销售占比超过70%。东北大米受到全国消费者的青睐。天猫超市中,近两年东北大米销量占比达60%。
发展趋势之二:KA(大型商超)运管数字化
5)物流配送专业化
中国粮业在现代化大流通潮流中日益走向物流配送专业化。
6)市场竞争高级化
大米、粮食及制品的市场竞争将走向高级化。将由单纯生产能力的竞争转向“生产能力+流通能力+品牌创新能力”的竞争。
7)消费需求细分化
大米产品的功能性趋势越发显著,不同功能的产品会覆盖不同的细分人群和不同的使用场景,包括胚芽米、宜糖米、贡米、寒地米、寿司米、生态米等。
8)产品规格轻量化
小包装大米是适应现代的经济、生活环境而生的,它满足了人们对高质量、易携带等的要求,同时也有助于大米企业宣传自己的品牌。因此,小包装大米市场将会在中国快速地发展。
二、行业市场深度分析洞察总结
1) 市场大盘:中国大米市场规模7000多亿,企业高度分散,行业虽已出现四大粮企、部分高端品牌,但全国上万家大米企业呈现总体特征是企业小、品牌弱的局面。
2) 行业终局:大米行业的终局竞争一定是基于产业价值链上下游动员能力及渠道资源整合能力之上的产业利用效率,竞争终局是实现总成本领先、品牌势能领先。例如:福临门、金龙鱼总体成本领先,十月稻田品牌定位高端,通过资本支持和电商渠道异军突起,品牌势能领先。
3) 行业特征:消费者习惯性重复购买的市场;弱品类、轻决策,习惯养成较久,养成后又比较稳定;消费者低介入度小、产品差异化程度小,购买自己熟悉的品牌,购买后不评价。大米市场是一个品牌地理产地定位胜过品牌特性定位的市场。
4) 市场特征:大米加工企业超1万家,柠檬市场效应,通货渠道为主导,低端产品以传统农贸为主流通渠道;2万多个商标,绝大多数品牌是弱品牌。
5) 生命周期:大米行业是一个高频消费的市场,一旦认同品牌,具有较长的消费生命周期。
6) 底层逻辑:大米行业竞争的核心能力是产业链上下游价值链的动员能力。同时,品牌需要实施差异化市场定位、充分挖掘大米的内在价值特点、设计品牌战略符号的外包装,体系化的提升运营效率。品牌高势能有助于提升产业链上下游价值链的动员能力。
7) 渠道主驱动:大米是刚需民生食品,市场大且分散。单一渠道无法独步天下,只有全渠道整合,打通线上和线下的联动效应,才能做大规模。
8) 竞争特征:渠道为主导的竞争模式,下游溢价能力弱,多渠道能力成为核心竞争力;大米市场竞争趋势是竞争高级化(品牌中高端化等)、消费需求细分化、产品规格轻量化。
9) 竞争格局:大米是一个品牌定位差异化和后向渠道端驱动为主的市场,是一个市场价格带定位不同、竞争格局不同的市场;是一个中低端大米市场竞争激烈、内卷的红海市场,而中高端市场稳健增长、高端品牌市场正在快速增长的蓝海市场。小包装米、高质优价、细分场景、细分品类的大米品牌,能够有机会从巨头环伺的市场中突围。
10) 未来竞争终局:将是两个不同维度市场定位(区域地理维度品牌和差异化特色维度品牌)共存的市场格局。未来将出现全国多强、区域多地方龙头、差异化特色企业,三方面的品牌势力“三足鼎立”共存的市场竞争格局。
11) 市场价格敏感度:是一个中低端品牌消费者价格敏感度极高、中高端价格消费者敏感度较高、高端价格消费者敏感度低的市场。
12) 增长驱动力:大米是一个品牌和营销渠道驱动增长行业,竞争对手极易跟进、极易抄袭、区域极易同质化的市场。
13) 品牌战略关键动作:占领大品类或子品类、封杀子品类第一特性、品牌化、高端化。
14) 品牌定位特性:是一个品牌地理产地定位胜过品牌特性定位的市场。目前多数大门的品牌定位使用了地理标志。比如五常大米、盘锦大米、天津小站大米、湖南洞庭湖大米等。中国南方米(籼米)市场开始被教育,未来市场增速很快。
15) 渠道类型:农贸、BC(连锁便利店)、KA(大型商超)、精超、新零售、电商、福利团购
16) 营销组织架构:管理渠道组合业务。经销渠道 + 大客户渠道 + 特通渠道。
17) 营销渠道策略:高端大米和中高端大米,属于送礼或享受型需求,多层次、多渠道营销更加适合;中端大米适合重点多渠道策略;中低端大米适合单层次且多渠道营销、提升重点区域渠道覆盖率、密集度。
18) 盈利来源:结构性业务利润。公司需要建立基础盘的产能业务、大进大出的流量业务、特通的关系利润业务、C端的长期利润业务、高渠的形象利润业务,要规划业务结构、注重结构、管理好结构。
19) 未来发展趋势:品牌化、品质化、细分化、运营精益化。如中高端消费者关于鲜米的热度提升,孕妇群体关注胚芽米热度上升。宜糖米、低糖米等功能米、场景使用米等是未来的趋势。
中高端小众特色品牌大米具有发展空间,如粳冠、绥化龙稻、吉林普康、襄樊赛亚等。
20) 行业产销供应链发展趋势:粮食产区集中化、稻谷种植数字化、大米加工智能化、销售渠道电商化、物流配送专业化。
第二部分 中国包装大米(即预包装大米)细分市场深度分析
一、行业概要
1、行业业价值链:产业链条较长,涉及行业众多。从水稻行业的产业链来看,上游主要由种子、化肥、农药与农业机械行业构成,这些农资原料约占农户生产水稻约5成的成本。
在终端消费市场中,食用消费、工业消费、饲用消费是我国大米市场的主要需求来源。
2、产业链
大米产业链涉及多个行业和企业,上游主要参与者有种子、农机、化肥、农药生产企业,包括隆平高科、中联重科、史丹利、利尔化学等,以及大米加工设备制造商中粮工科、丰尚、布勒、佐竹等;中游大米加工重点企业主要有中粮粮谷、金龙鱼、金健米业、北大荒、江苏农垦等;下游的工业用粮食品制造业则包括古越龙山等一系列米制品制造商,口粮消费则通过粮油店、米铺、农贸市场、商超、新零售、BC(连锁便利店)、KA(大型商超)、电商等渠道进行售卖。
从消费规模上看,中国大米消费量占全球30%,是全球最大的水稻消费国。食用消费是主要用途。
我国目前随着我国人口数量的增长,我国水稻消费量稳步增加。2011-2021 年,我国人口从 13.47 亿人增加至 14.13 亿人,对应的我国稻谷消费量从 1.78亿吨增加至2.22 亿吨,稻谷消费量的年均复合增速为 2.24%。
从供需关系上看,中国稻谷消费量小幅增长,供需基本平衡。随着人民生活水平持续提高及2021年人口总数到达峰值后,预测未来稻谷主食消费量保持下降趋势。在稻谷去库存的背景下,饲用、工业年度稻谷消费量增加。国内大米供需格局仍将维持宽松。
根据国家粮油信息中心发布的数据,2022年度,我国稻谷消费量达到2.09亿吨,供需结余550万吨。
行业进出口量规模:我国大米进口依赖度较低。2020年我国累计出口大米 230 万吨;累计进口大米 294 万吨。根据中国海关总署数据,我国稻谷大米的前三大主要进口国家分别为印度、越南、巴基斯坦,分别占进口总量的 23.9%、22.9%、 18.1%。
二、行业市场规模:
基于弗若斯特沙利文数据,2022年我国大米市场规模达7200多亿元、包装(即预包装)大米1300多亿。(以下包装大米即预包装大米)。
2022年中国包装大米(中高端优质大米)品类规模650亿,同比增长9.4%,预计未来5年年均增速7.1%。
数据来源:十月稻田招股书、弗若斯特沙利文、欧赛斯整理
1、大米行业主产区、主销售区:
1)中国大米主产区
主产区可以划分为东北、华东、华中、西南及其他五大产区。受益于得天独厚的生长环境(黑土地、种植期长等),东北大米产品,一般被认为质量较高,具有清新米香、颗粒饱满、弹润有嚼劲、入口柔韧略黏、弹润回甘的特点。因此,东北大米以强劲增长势头享有市场领先地位。根据弗若斯特沙利文的数据,2022年以收入计,各产区中包装东北大米销售名列第一,市场份额43.5%,华东大米29.5%,华中大米11.5%,西南9.4%。
2)主销售区/消费区:
大米消费地域分布:华东、华北、华南为主要销售区域
从大米消费用户的地域分布看,广东用户占比最高,达20.35%,其次为北京、上海等地;区域分布来看,华东、华北、华南为主要销售区域,占比达75%。
3)南方米市场规模
根据农业部数据,中国南方米市场规模已达7,852万吨。中国南方米(籼米)市场呈现良好发展,南方米销量由2017年的7,656.3万吨上涨至2021年的7,852.8万吨。未来五年,中国南方米(籼米)产量将保持0.8%的年复合增长率。
2、包装大米市场分析
我国大米消费结构主要由食物消费、饲料、工业用粮组成,其中以食物消费为主,占比约 40%,而食物消费中主要
以散装米为主,包装米占比较低。近几年,随着消费升级以及消费者食品安全意识的提升,包装米占比逐渐提升。
中国大米2022年市场规模近7300亿;其中包装大米达到近1300亿。 包装大米基本是品牌大米,因此,本文从品牌营销的角度来深入包装大米,对散装米市场不做深入分析。
1)市场定位:包装大米的市场定价档次分为:1)低端 <4元/斤 2)中端 4-6斤 3)中高端6-10元; 4)高端 >10元/斤。
2)市场规模:根据弗若斯特沙利文数据,包装优质大米(中端/中高端)市场规模从2018年464亿到2022年的650亿,年复合增长8.8%;包装普通大米2022年市场规模为642亿,过去5年年复合增长仅1.8%,
预测2027年包装优质大米(中高端/高端)市场规模达914亿元远超包装普通大米(中端/中低低端)727亿的市场规模。包装中高端品牌大米占据市场主要份额,达到55.7%份额。详细见本文第一部分包装大米行业市场规模图。

3)包装大米(即预包装大米)的产区及市场份额
包装大米主要产区:中国大米的主要为五大产区,其他产区包括华南、西北和华北地区。东北地区主要有特有的黑土地、种植生长周期长等优势,因此东北大米一般品质高,具有清新米香、颗粒饱满、入口柔韧略黏、弹润回甘的特点。因此,包装东北大米市场增长快,且市场份额领先。
3、包装大米产区市场份额:
根据弗若斯特沙利文的数据,2022年东北大米市场收入规模第一,市场份额达43.6%;2018年至2022年期间,在所有产区中年复合增长率最高。在2020年、2021年及2022年,以东北种植的稻米制成的包装优质大大米的行业平均公斤售价分别达6.0元、6.1元及6.1元,远高于中国总体大米产品的平均售价(2020-2022年3年大米公斤均价分別约为人民币4.9元、5.0元、5.0元)。
以收入计算,中国包装东北大米的市场规模从2018年的418亿元人民币增长到2022年的563亿元,年复合增长率达7.7%;预计2027年将增加到776亿元,2022-2027年年5年年复合增长率预计达6.6%。东北包装大米占据销售43.5%市场份额。
中国包装大米行业以收入计的市场规模(按照产区细分),详细见下表和下图;


资料来源:弗若斯特沙利文报告、国家统计局
4、包装大米行业增长驱动因素
包装产品越来越受欢迎。客户的消费习惯逐渐从购买散装产品转为包装产品,主要原因是便于选择和运输,且能更好地保持质量、新鲜度和口感。因此,包装大米更受客户欢迎,且有多样化的消费场景。
以收入计,包装大米、杂粮等产品市场规模占中国整体大米、杂粮等产品市场规模的比例从2018年的14.9%增长至2022年的19.4%,并预计到2027年进一步增长至25.7%。与2022年日本及韩国相对应的市场份额(即预包装渗透率)52.9%及41.8%相比,中国的包装大米、杂粮等市场具有巨大的潜力,并有望实现可持续发展。
5、中国包装大米优质大米(中高端/高端)的市场规模比例
根据弗若斯特沙利文报告,中国人均可支配收入预计从2022年的人民币36883元增长至2027年的人民币52849元,2022年至2027年的年复合增长率达到7.5%。受人均可支配收入及消费升级驱动,中国客户在作出购买决定时更为注重大米的营养、质量、新鲜度和口感等因素,并愿意为优质产品支付较高价格。
按收入计,包装优质大米市场的巿场规模占整体包装大米市场的市场规模的比例由2018年的43.2%增加至2022年的50.4%,预计2027年将达到55.7%。
6、包装大米行业发展趋势
消费者更倾向于购买品牌产品。企业更注重消费者的品牌忠诚度及客户黏性,原因是包装大米行业消费升级趋势已经开始并进一步发展。消费者对对优质、健康及新鲜产品有更大渴求、偏好品牌产品,且市场竞争格局经常变化。
从天猫电商等渠道分析,十月稻田和乔家大院、柴火大院等新高端品牌已经出现,并初具规模。从未来竞争角度分析,将会有更多创新品牌和产品系列组合的品牌企业将会脱颖而出,从而进一步推动行业品牌增长和产品结构优化,进入良性发展阶段。
从市场集中度分析,中国包装大米、杂粮类市场高度分散,按2022年的收入计,前五大公司的总市场份额为8.9%;相比之下,食用油、面粉及调味品市场的前五大公司分别占约60%、21%及15%的市场份额。意味着中国包装大米市场集中度要和面粉相比有1倍的提升空间,和食用油比还有5倍的发展空间。
7、包装大米的渠道分析
大米行业底层逻辑中核心竞争力是产业价值链上下游动员能力即调动资源能力,也包括多渠道的销售能力。由于大米的刚需、高频、消费者居住分散特性,必须采用多渠道方式销售,才能提高销售到达最终消费者的效率,才能有效的降低产业链的整体成本。
不断发展的销售渠道格局。未来大米行业线上、线下销售渠道将会进一步整合,企业具备多渠道销售网络运营能力,也是企业竞争的核心壁垒护城河之一。
与传统渠道(粮油店/商超等)相比,线上渠道和零售渠道(包括新零售、BC连锁便利店、精超等)可以提供更为便捷的消费体验和更丰富的产品选择,收到年轻一代的更加青睐。
以收入计,2022年至2027年大米、杂粮和豆类及籽类市场的在线渠道和杂货零售渠道的年复合增长率预计分别为15.3%及13.1%,远高于同期传统渠道的0.7%年复合增长率。此外,随着客户习惯的转变及新兴销售渠道的不断涌现,各类零售商加速数字化转型,持续整合其在线和线下渠道的运营,以拓宽其客户群体。
8、政府的政策支持
随着农业产业化进一步深化,政府进一步加大对“三农”龙头企业的扶持力度,通过提升农业品牌竞争力、影响力,加快乡村振兴落实,打造升级农村全产业链。农业农村部办公厅颁发《农业品牌精品培育计划(2022-2025年)》,并安排中央财政资金补贴农业产业园,及支持乡镇聚焦主导产业。未来,将促进农产品品牌企业的进一步兴盛发展。
9、包装大米行业进入壁垒
A. 品牌知名度与产品口碑。出于对食品安全和稳定产品质量的消费需求,品牌知名度以及产品的口碑已成为影响客户购物的决定性因素之一。
B. 销售网络布局和渠道运营能力。行业龙头建立多层次销售渠道和网络,建立了先发优势和行业资源,并以高品牌知名度完成了市场深度覆盖和渗透。行业领先者/龙头具备了调动上下游资源能力,与电商平台、BC、KA等渠道保持了良好关系。新进入者将投入更多的资金和资源才能建立起完善的销售网络。
C. 优质粮食产地的集采能力。龙头企业已经具有稳定市场需求,和良好声誉,已经和供应商建立良好的合作方面。采购团队的专业能力也具有较高的要求,方能保障采购顺利。
D. 供应链管控。 龙头领先企业供应链运营效率更好,可以通过缜密的生产计划、灵活的供应链管理及有效的仓储和物流系统,为客户提供新鲜优质的大米产品。新进入者即使资金足够支持,也很难有供应链管理方面的深度经验。
E. 人才储备。大米行业发展依赖于产品开发、销售、营销、供应链管理及客户服务的多维专业技能整合。人才培养需要长时间的实践积累经验。
三、行业营销渠道
1)销售渠道分析
中国的大米、杂粮、豆类及籽类行业的销售渠道可分为四个主要渠道:传统渠道、现代商超渠道、线上渠道及其他渠道。
根据如下图表数据分析,2022年各渠道市占率和增速如下:
现代渠道包括超市、KA(大型商超)及连锁便利店(BC)、新零售(盒马、山姆、COSCO等);渠道市占率13%;预估未来五年平均增速度达13.1%;
传统渠道包括粮油批发店及传统农贸市场;渠道市占率:80.2%;预估未来五年年平均增速度达0.7%;
线上渠道:综合电商渠道、社交电商平台、社区团购平台及B2B电商渠道,渠道市占率2.7%;预估未来五年年平均增速度达15.3%;
其他渠道,包括特渠,主要指产品直销客户(如餐饮公司等),渠道市占率4.5%。预估未来五年年平均增速度达5.7%;
线上渠道及现代商超渠道因更便利的购物体验及多元化产品组合而更受深受客户喜爱,因此相比传统渠道,具有较高的增长率。
以上数据分析,未来企业要关注多渠道营销策略,也要关注渠道增长率较高的现代渠道和线上渠道。

数据来源:十月稻田招股书、弗若斯特沙利文、欧赛斯整理
2)行业电商平台销售趋势:
从现有电商平台流量与销量趋势来看,大米等作为生活所必须的食材销售增长迅速,体现出消费者对于粮油米面市场的关注。
从电商平台近一年浏览与购买趋势来看,2021年11月为大米销售高峰,2022年3-4月因疫情带来的囤货潮影响(2022年3月底峰值之一),大米等刚需食材销售增长迅速,且表现出较高的转化效果,也体现出了粮食安全的重要性。

数据来源:数创食品研究院《2022年大米行业研究报告》、京东/天猫/淘宝/苏宁
四、品牌包装大米的市场竞争分析
本文此处研究的包装大米,主要指进入多渠道的包装大米,针对零售销售费的渠道包装一般是小包装大米(1/2.5/5/10kg等);进入餐饮等特通渠道的包装大米,一般采取较大包装(25/50kg)。
1、包装大米的品牌厂家数量及市场特征
中国大米品牌数量超过1万家,2022年传统电商平台上大米品牌达到3620个,呈现逐年增长趋势。
市场特征:大米及大米加工企业超1万家、2万多个商标,弱品牌、多品牌竞争。
属于柠檬市场效应(买卖信息不对称),渠道主导,中低端主要以传统农贸为主的流通渠道,
2、行业宏观竞争格局
从企业角度看,大米加工以中小企业居多,整体竞争格局相对分散。
根据企查查2021年底数据,注册大米企业数量分析,广东、广西、云南则是排名前三的省份。大米企业竞争格局是以中小型企业为主,大型企业数量屈指可数,同质化竞争较为激烈。
结合中国大米加工企业50强企业名单及企业经营情况,目前中国大米行业竞争格局可以分为三个梯队。第一梯队是以金龙鱼、北大荒、福临门、华润五丰、十月稻田、金健等品牌为主,相关企业综合实力较为强劲;第二梯队主要由香满园、海丰、响水牌,主要以区域市场为主;第三梯队如五常、金润等,目前整体市场份额较小。
2021年中国大米50强主要前20强分别为:中粮粮谷控股公司、益海嘉里金龙鱼股份公司、湖北国宝桥米、湖北省粮油集团、江苏农垦米业、湖南粮食集团、江西金佳谷物股份、华润五丰米业(中国)、松原粮食集团、万年贡集团、湖北禾丰粮油集团、安徽牧马湖农业开发集团、江西奉新天工米业、湖北洪森实业集团、洪湖市洪湖浪米业、湖南角山米业、宜兴市粮油集团大米公司、黑龙江北大荒米业集团、湖北庄品健米业集团、湖南天下洞庭粮油实业公司等。
3、市场上包装大米的主要竞争对手和参与者
1)包装大米龙头企业的主要市场份额:
包装大米中市场份额排名为:中粮5.2%、金龙鱼4.2%、十月稻田2.8%;
包装优质大米(中高端/高端)市场份额排名为:十月稻田4.0%、中粮3.5%、金龙鱼2.7%
包装东北大米市场份额排名为:十月稻田9.7%、中粮6.5%、金龙鱼3.7%
2)包装大米的市场份额领先企业有:
中粮集团、金龙鱼、华润五丰、北大荒、金健米业、十月稻田等
3)中低端大米竞争格局:中低端竞争激烈,以“安全、健康、生态”为主的概念的品牌特征,已经全部被大品牌所占领,中小企业的中低端大米品牌很难竞争。具体见下表:

4、大米行业竞争力及品类竞争力分析
1)行业竞争力:
和其他品类相比,大米作为中国大部分地区人民的主要食粮,仍具有较大市场空间。
基于粮油调味下细分类目的市场份额和同比增速等综合判断,调味品、方便食品、大米等类目消费用户占比突出;年增速方面,有机食品增长突出,成为消费升级的直接体现,其次杂粮、方便食品、南北干货、食用油类目近一年增长20%以上。整体看,大米作为中国大部分地区人民的主要食粮,具有较大市场空间,且保持较好增长,市场成熟稳定。

数据来源:数创食品研究院《2022年大米行业研究报告》
2)大米细分品类竞争力:细分品类上,珍珠米、长粒香、稻花香为供应主力
基于大米行业细分品类进行分析,珍珠米、长粒米、稻花香米为大米市场供应主力,泰国香米、小町米等也有一定市场。
小町米在单商品卖力方面表现最强,其次为珍珠米、长粒香米。

数据来源:数创食品研究院《2022年大米行业研究报告》
5、行业区域竞争及行业集中度:
1)从区域分布角度看,大米相关企业主要围绕大米产区进行分布
在企业区域分布上,结合中国大米产业相关上市企业分布情况,产业聚集效应较好的省份是安徽省、江苏省、山东省、湖北省等。而根据中国粮食行业协会公布的2021年度大米加工企业“50强”数据,企业主要分布在黑龙江、湖北、广东、安徽、湖南,这五个省份占到全国70%的份额,其中黑龙江占据10个名额,数量最多。
2)行业集中度:
我国小包装大米市场呈现“两超多强”的局面。小包装主要指1-25公斤包装。
尼尔森数据:国内小包装大米头部品牌如中粮集团、益海嘉里、北大荒、华润五丰等大企业的市场份额较高。其中,中粮集团(主要福临门品牌)和益海嘉里(主要金龙鱼品牌)两大粮商市场份额相近,2021年小包装市场份额两者合计约36%左右;其余市场由北大荒、华润五丰以及其他区域性品牌所占据。散装大米市场份额持续下降,且以地方品牌为主,市场集中度相对较低。
目前,中国大米行业内竞争企业较多,但是大米加工企业以中小型企业为主,同质化竞争较为激烈,企业利润空间也越来越小。因此,规模化、集团化生产经营逐渐成为国家政策的调控目标,力图形成大企业竞争格局以发挥规模化优势实现更高的附加值。
3)竞争结构:容量基本稳定,巨头品牌的市场份额在持续走高。近三年,中粮、益海嘉里合计每年以1%的份额扩大市场。
4)区域竞争:以地理标志为主要竞争方式之一;
根据地标分类,中国大米的主要地标有如下:黑龙江五常、辽宁盘锦、鄱阳湖、黑龙江方正、吉林延边、吉林柳河、黑龙江响水、吉林榆树、天津小站、江西万年。

6、行业热销品牌市场格局:
从品牌角度看,十月稻田在电商平台最热销。根据近一年电商平台中大米类目整体销售额排名前五名分别是:十月稻田、金龙鱼、福临门、柴火大院、五丰。
TOP5品牌占据大米市场的半壁江山,价格方面,孟乍隆、三町五稻、柴火大院等品牌成交均价较高。

数据来源:数创食品研究院《2022年大米行业研究报告》 (销售统计基础为10斤装产品)
从产品角度看,十月稻田长粒香米为电商平台销售大爆品

7、销售价格和规格分析
1)销售单价:以中国南方米价格作趋势分析
中国小包装大米的零售价均价增长至3.34元/斤,中国籼米集贸市场均价增长至2.61元/斤。由于国家管控的及行业本身利润率不高等的因素,大米售价增长幅度有限。近年来大米价格维持小幅度增长的趋势,籼米的价格相较于大米整体,增幅略快。
2)消费规格分布:
市场上大米的主流包装规格(净含量)为5kg、10kg、2.5kg、25kg、1kg,用户以购买5kg、2.5kg、10kg装大米为主。市场上5kg为最热销规格。
3)竞争价格带:根据天猫平台上近两年大米销售数据统计,大米总销售70%销售量均价在3-5元/斤,剩余为中高端和高端大米的销售份额。因此大米企业有两种策略组合应用,一是常销款保量,竞争价格区间定位在3-5元/斤。二是,尽量将优质的产品,定位在中高端(5-10元/斤)或高端价格带(10元+/斤),实施产品组合定价策略,避开最激烈的竞争带,获得较好的竞争环境和竞争优势。
8、主要竞争对手介绍
1)中粮集团
中粮集团有限公司(COFCO)成立于1949年,中央企业,是世界500强企业。经过多年的努力,从最初的粮油食品贸易公司发展成为中国领先的农产品、食品领域多元化产品和服务供应商。中粮形成了诸多品牌组合,知名品牌有福临门大米、香雪面粉、五谷道场方便面、悦活果汁、蒙牛乳制品等。
中粮粮谷是中国最大的大米加工和贸易企业之一,为稻米行业全产业链企业,年稻谷加工能力达408万吨,居全国第一。旗下“福临门”品牌大米连续七年蝉联全国大米类市场综合占有率第一位。
中粮集团包装(市场小包装)大米销售金额不超过100亿,如果包含散装和大包装、贸易,估算中粮大米总销售200亿元左右。小包装大米主要有福临门和香满园两个品牌。

中粮集团:业务模式。中粮从粮油食品贸易、加工起步,产业链条不断延伸至种植养殖、物流储运、食品原料加工、生物质能源、品牌食品生产销售以及地产酒店、金融服务等领域。
中粮集团:业务板块。
中粮集团:中粮集团还对处于粮油糖棉肉乳核心主业的专业化公司在资源投入上予以倾斜,明确年度投资计划中核心主业投资占比不低于 50%。中粮集团的版块细分为粮油糖棉、食品饮料、金融、地产开发四大板块。
2021年中粮集团粮油糖棉业务占比88%,

2021年粮油糖棉占总业务收入比例超过87.6 %,2016-2021年粮油糖棉年复合增速达到11%,稳定增长。粮油业务加速整合,但农粮业务为中粮集团的核心。2022年,农粮业务净利润贡献率接近80%。
中粮集团业务遍及全球140多个国家和地区,连续25年入围《财富》世界500强。数据显示,2021年中粮集团整体营收6649亿元,利润总额238亿元,而中粮福临门营收4704亿,净利润47.95亿。以此计算,中粮福临门在集团营收中的占比高达71%。
另外,A股上市的粮油巨头金龙鱼,2021年营收2262亿元,中粮福临门的营收相当于“两个”金龙鱼。中粮集团不断完善农粮主业资产布局,持续提升大宗农产品经营能力,促进农产品采购、储存、加工、运输和贸易环节上下游协同一体,以市场化的方式高效保障粮油供应。
截至 2022 年底,中粮集团整体营业总收入7414亿元,利润总额229亿元,资产总额6956亿元。
福临门的核心营销模式为:线上刷存在感,线下抢渠道和流量口
说明:为进一步助推主业高质量发展、促进海内外农粮业务一体化整合,中粮集团将旗下农粮核心主业及资产注入组建中粮福临门股份有限公司,着力打造国内外一体、上下游贯通的农粮旗舰。
2023年2月,中粮福临门与全国社保基金理事会、中远海运、中国诚通等投资人签约,成功引入战略投资者,共募集资金210亿元,成为2022年度国内规模最大的私募股权融资项目。
中粮集团:福临门成功逻辑,周边食用油类目带动:
1993年10月,食用油在天津下线,2008年进入大米行业
抢占品牌化/包装化趋势:21世纪初品牌意识崛起、小包装化大米崛起,赶上时机
抢占商超渠道先行优势:
21世纪初经济快速复苏,连锁商超、百货超市快速发展
深度布局供应链:
上游抢占稀缺农户、农田资源;下游拓展新零售渠道、商超KA实行战略合作,抢占促销位
从贸易商转型为稻米行业全产业链企业


2)益海嘉里(金龙鱼品牌为主):
企业简介——粮油米面龙头,拥有诸多知名品牌
金龙鱼稻谷鲜生“六步鲜米精控技术”荣膺2022年中国粮油学会唯一“科学技术奖特等奖”有东北大米、苏北大米、丝苗米、油粘米等多个系列数10个产品。主要大米品牌金龙鱼,主要为中低端、中端品牌,定价一般在斤3-7元(东北长粒香6.8元/斤,大部分产品3-5元)。
益海嘉里金龙鱼粮油食品股份有限公司是中国重要的农产品和食品加工企业,创始人为著名爱国华侨郭鹤年先生和他的侄子郭孔丰先生。
截至目前,益海嘉里拥有员工超3万人,在全国拥有70多个已投产生产基地,100多家生产型企业,并新建多个生产基地,主要涉足油籽压榨、食用油精炼、专用油脂、油脂科技、水稻循环经济、玉米深加工、小麦深加工、大豆深加工、食品原辅料、中央厨房、粮油科技研发等产业。

益海嘉里:营收情况——营收稳健增长,规模突破 2000 亿元
2022年公司营业总收入为2576亿元,同比增长13.8%,厨房食品板块实现营业收入1571亿元,同比增长10.7%。在1570亿多营收中,大米和面的占比达到30%,即500亿,按照大米60%的比例计算,预估金龙鱼大米的销售额有150亿左右。

数据来源:华鑫证券2022年10月《金龙鱼公司深度报告:千亿粮油米面龙头,昂首迈向新征途》
益海嘉里:竞争战略——总成本领先
公司原材料采购成本较低,供应有保障。


益海嘉里:企业品牌架构(按品类划分)
益海嘉里是国内最大的农产品和食品加工企业之一,主营业务是厨房食品、饲料原料及油脂科技产品的研发、生产与销售。
公司旗下拥有 “金龙鱼”、“欧丽薇兰”、“胡姬花”等知名品牌,产品涵盖了小包装食用油、大米、面粉、挂面、调味品等诸多领域。

益海嘉里:多品牌矩阵运营,注重品牌形象
公司目前已经形成覆盖高端、中高端、大众的综合品牌矩阵,旗下包括金龙鱼、欧丽薇兰、胡姬花在内的主要品牌已经在消费者心目中建立起较高的品牌知名度和美誉度。通过成立大品牌项目部,负责综合品牌的整体战略定位、策划、运营、宣传和推广工作,并成立品牌运营部门对不同专业品牌和产品线进行营销推广。公司将继续坚持多层次品牌策略,利用品牌不同的侧重点精准覆盖各类消费者。积极利用现有成功品牌及销售网络推出包括调味品(如酱油)、酵母、米粉等相关产品,将公司的品牌价值延伸至不同的产品领域。
公司旗下拥有 “金龙鱼”、“欧丽薇兰”、“胡姬花”、“香满园”、“海皇”、“金味”、“丰苑”、“锐龙”、“洁 劲100”等知名品牌,产品涵盖了小包装食用油、大米、面粉、挂面、调味品、食品饮料、餐饮产品、食品原辅料、饲料原料、油脂科技等诸多领域。

数据来源:华鑫证券2022年10月12日《金龙鱼公司深度报告:千亿粮油米面龙头,昂首迈向新征途》
益海嘉里:渠道端——以直销为主,全渠道网络覆盖各个消费渠道
经过多年的市场耕耘,公司在国内构建了强大的销售网络,全面覆盖农贸市场、粮油批发商店、零售店、食杂店等传统零售渠道,福利团购、联合促销、加油站、药店等特殊渠道,以及中小餐饮、快餐连锁等餐饮渠道和小型或区域性食品工业企业渠道。
2022 年上半年公司经销商数量达6033 家,同比增加 14%。公司下游经销商较为分散,对单一经销商的依赖度较低, 2022 年上半年前五大经销商客户收入合计 15.8 亿元,占经销收入的 5.40%。

益海嘉里:渠道端——经销商数量快速增长,东部增速最快
虽然公司以直销为主,经销收入稳定增长,同时经销商数量快速增长,从 2017 年的 3190 家增至 2021 年的 6121 家,5 年 CAGR 为 13.92%。2022H1 经销商共6033 家,其中东部、西部、北部、中部、南部经销商数量分别1968/561/1380/1176/948家;2019-2021 年 CAGR 为 22.62%/14.66%/13.16%/17.39%/20.93%,其中东部和南部的经销商数量增长最快。

数据来源:华鑫证券2022年10月12日《金龙鱼公司深度报告:千亿粮油米面龙头,昂首迈向新征途》
益海嘉里:渠道端——直营角度,维护下游大客户与电商渠道开发并重
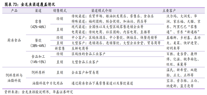
一方面,公司维护好与沃尔玛、大润发、华润、家乐福等大型商超,真臻鲜、乡村基、真功夫等大型连锁餐饮企业,好利来等大型烘焙连锁企业,百胜、麦当劳、康师傅、亿滋、桃李面包、旺旺、雀巢等大型食品工业企业的供应关系,销售厨房食品的同时借助这些渠道销售其他产品。
另一方面,公司重视电商渠道的开发,并在积极开拓发达城市的同时,重视县级城市、农村、乡镇市场,与阿里巴巴“零售通”、京东“新通路”等社区零售电商平台开展合作,提高终端客户的覆盖能力。

益海嘉里:渠道端——大米产品主要在零售和餐饮渠道销售;
公司零售产品主要包括小包装食用油、大米、面粉、挂面、调味品等,餐饮产品主要包括适合餐饮客户的食用油、大米、面粉、调味品、豆浆粉等,食品工业产品为向食品工业客户提供的原辅料,主要包括专用油脂、动物油脂、食品辅料、面粉等。

益海嘉里:渠道端——BC端渠道双向发力,小客经销大客直销,利润空间充足
零售渠道:大米毛利率18.35%
餐饮渠道:大米毛利率6.88%
食品工业:大米毛利率13.47%

数据来源:华鑫证券2022年10月12日《金龙鱼公司深度报告:千亿粮油米面龙头,昂首迈向新征途》
金龙鱼渠道覆盖面广:2019年经销商4406家,覆盖中国2800多个市、县及3万多个县镇,110+终端数,1.1万销售人员;2022H1 经销商共6033 家。具有强大的销售渠道能力。

益海嘉里:营销端——十分注重品牌宣传,宣传费用支出稳定
即使受疫情影响,广告宣传费用仍未减少,从 2017 年 19.49 亿元增至 2021 年 25.71 亿元,4 年 CAGR 为 7.17%,2021 年广告宣传费占销售费用比重 39%。针对渠道网络和消费者信息获取碎片化趋势,公司采取多样化的品牌运作方式,包括传统媒体投放及广告推广、体育营销、文化营销、新媒体营销等。公司品牌营销和产品推广相辅相成,通过成熟品牌推广创新产品,提升品牌的知名度和美誉度。

益海嘉里:米面业务优势——种植合作+存储/加工+物流成本低
为了及时更好满足消费者的不同需求,公司也推出了不同品种的优质大米产品,主要体现在以下四点竞争优势:
种植方面,公司不直接从事水稻种植,但会与水稻育种专家合作优选一些优良稻谷品种,推荐优质产区农户种植,通过订单农业等方式收购部分优质原料;
存储方面,由于中国南北方的温差和湿差,大米容易发霉变质,还需要防虫鼠害,因此公司大部分工厂采用低温储存,并搭配低温梯级烘干技术,保持稻米活性,防止水分流失;
加工方面,公司在加工时尽可能采用轻碾轻抛的适度加工工艺,保留大米的营养和口感;
产销方面,在工厂布局方面,公司采用产销区结合的工厂布局方式,将新鲜口感的大米及时的抵达各地消费者手中,可以节省物流成本。

数据来源:世纪证券2021年6月16日《金龙鱼深度研究报告:国内粮油龙头志存高远,成长可期》
益海嘉里:新型产业模式
与美、日等发达国家先进的稻米精深加工技术相比,中国稻米精深加工尚属起步阶段,效益远未体现出来,具有很大的发展潜力。目前中国很多水稻加工企业模式由粗放向精深加工转型。如益海嘉里新型循环经济产业模式,米糠利用率达60%~70%,实现了从传统粗放型加工模式向精深加工的“吃干榨净”式加工模式转变。

益海嘉里:水稻循环经济模式
1. 基于优质原料,公司加工生产优质品牌大米,从而提高产品溢价能力;
2. 将加工的主要副产品稻壳用来发电,并从稻壳灰中提取白炭黑、活性炭等高附加值产品;
3. 副产品米糠被用来榨取高营养价值的米糠油,米糠粕可进一步深加工为多种食品、保健品的原辅料。

数据来源:东方证券2022年8月25日《金龙鱼公司研究:粮油龙头再出发》
益海嘉里:米面加工产能将持续增长
2020 年,公司小麦、水稻加工产能分别为836 万吨,455.3 万吨,同比分别增长 25.1%、18.6%。2020 年底公司最新公告小麦、水稻加工在建产能分别为 562.7 万吨、87.7 万吨,达产后产能将分别增长 84.2%、22.8%,较募投项目计划有所调整。

数据来源:世纪证券2021年6月16日《金龙鱼深度研究报告:国内粮油龙头志存高远,成长可期》
金龙鱼:国内市场份额领先的粮油消费品牌
据凯度消费者指数,2021 年“金龙鱼”品牌的消费者触及数已达 2.59 亿,位列中国市场第 17 位,渗透率达 53.4%,年购买频次为 2.6 次。根据世界品牌实验室发布 2021 年《中国 500 最具价值品牌》,“金龙鱼”的品牌价值高达 539.81 亿元,位列粮油品牌第 1 位。

金龙鱼:市场地位——包装米市场市占率第一(销量统计)
2024年2月金龙鱼发布2023年度业绩快报。报告期内,公司预计实现营业收入2,515亿元,实现归母净利润28.5亿元。
金龙鱼包装米现代渠道销售份额从 2017 年的 16.4%增至 2019 年的 18.4%,领先于竞争对手。包装米行业 CR4 从2017 年的 40.4%增至 2019 年的 44.9%,行业集中度有所提升。2019-2021年按销售量统计,金龙鱼包装米现代商超渠道市场占有率第一;按照收入统计,市场份额第二。

益海嘉里:大米品牌架构
截止目前,米业事业部已成功推出 “金龙鱼”、“香纳兰”、“香满园”、“金元宝”、“海皇”、“鲤鱼”、“欣百味”等大米品牌,成品米年销量超过200万吨。
高中低端各使用不同品牌商标,利于形成品牌梯度

数据来源:益海嘉里官方网站
金龙鱼:产品矩阵

包装范式以系列划分

金龙鱼:品牌名象征富贵,知名度较高
公司的品牌寓意较好,公司通过长期的广告高投放,使得“金龙鱼”品牌在消费者中获得普遍认可。1996 年就“金龙鱼”首次在央视投放食用油广告;第二代 1:1:1 调和油广告也深入人心。根据世界品牌实验室 2020 年《中国 500 最具价值品牌》数据,“金龙鱼”的品牌价值高达人民币 452.73亿元,是家喻户晓的综合食品品牌。


数据来源:世纪证券2021年6月16日《金龙鱼深度研究报告:国内粮油龙头志存高远,成长可期》
金龙鱼:核心营销方式一
搭建自媒体直播矩阵,虚拟主播小鱼儿开启粮油试探元宇宙时代。在618大促期间合作达播场次累计共800余场,为整体直播销量构筑了半壁江山,与品牌自播产生直接销售额共计2400万+,为粮油品类直播市场的版图争夺再次夯实了边界。
科技感满满的虚拟主播技术也被运用到本季618直播中,虚拟主播“小鱼儿”上线天猫官方旗舰店,实现24小时不间断直播,为本次618的亮眼一笔,同时也意味着益海嘉里金龙鱼电商已步入直播2.0时代,率先开拓粮油行业“元宇宙”。
金龙鱼:核心营销方式二
牵手头部平台IP京东共推“南方好味稻”
618期间,益海嘉里金龙鱼与京东平台战略合作共推的“南方好味稻”活动收获喜人成绩,其中优质丝苗米销售同比增长505%,甄选渔歌香米销售同比增长392%,为粮油品类与平台战略共推的探索提供了新思路和新模式。
金龙鱼:核心营销方式三
运动冠军代言品牌
头部网红、明星直播带货
金龙鱼:成功逻辑
品牌力:
多品牌结构,能够支撑金龙鱼庞大的商业帝国,以高中低不同调性品牌,覆盖差异化消费者
主副品牌结构,主品牌赋能副品牌发展,金龙鱼集团的每一款新品都能借势公司强大品牌力,获得市场信任度。
渠道力:
BC端渠道十分强劲,实现中国高中低全线级城市覆盖。
大客直销掌握渠道主动权,大客户、大商超公司直销将大批量走货和有市场话语权的渠道把握在自己手中。
产品力:
刻在企业基因的创新,从小包装油到推出“鲜”米,金龙鱼一直走在时代的最前沿,敏锐的消费洞察,大胆的市场创新。
出品6大原则,保证产品力,每一款产品都能积累正向评价。
3)金健米业
企业简介
金健米业股份有限公司于1998年4月在上海证券交易所上市,是湖南农业发展投资集团控股的首批农业产业化国家重点龙头企业,“十五”第一批国家级科技创新型星火龙头企业、全国优秀食品工业企业、中国主食加工示范企业、中国粮油领军品牌。

企业营收:金健2022年营收64亿,2023年上半年实际收入24亿,全年预测50亿。
金健米业发布2022年年度报告显示,报告期内营业收入为64.12亿元,同比减少4.39%,实现净利润-5081.99万元,亏损同比扩大118.40%。
企业困境
金健米业上市24年,净利润累计亏损6.2亿元,连续20年从不分红。
2022年7月3日晚间,金健米业发布公告显示,公司于7月2日收到公司控股股东湖南粮食集团通知,获悉湖南粮食集团拟筹划战略重组事宜,重组方案尚未确定。
长江商报记者统计发现,金健米业上市至今24年间,净利润累计亏损6.2亿元。2022年业绩说明会上,公司称继续大力开展相关新渠道、新营销方式的探索,尤其是加大团购、特渠、餐饮渠道开发力度。然而在2022年一季度,金健米业营业收入达15.19亿元,同比下滑10.11%;净利润亏损547.17万元,同比下滑149.62%,出现双降。从一季度经营数据来看,金健米业销售模式中,特渠、电商渠道营收分别为下滑28.41%和54.06%。
大米产能利用率仅70.23%
金健米业大米的加工产能(含委托生产)为30.9万吨,2021年生产大米产量为21.7万吨,产能利用率为70.23%;公司现有的面制品加工业务生产量相对较小,主要拥有9条面条面粉的生产加工线,公司面制品的加工产能(含委托生产)为5.3万吨,2021年生产面制品产量为3.5万吨,产能利用率为66.03%;公司食用植物油的加工产能(含委托生产)为18.4万吨,公司2021年的食用植物油的年产量为17.3万吨,产能利用率为94.02%。由此来看,金健米业目前产能利用率不足,仍然有大量闲置,特别是大米和面制品产能。
企业文化
企业愿景:将金健打造成为中国卓越的粮油食品产业集团
企业使命:一诺千金健康为你
作为中国主食营养、健康理念的倡导者和实践者,金健一直致力于提供安全、健康、营养、绿色的主食产品。
企业精神:追求卓越永不停步
永不停步,就是要紧跟时代脉搏,引领行业潮流,自强不息,用开阔的眼界、开放的思路,创新求进,促进公司跨越式发展。
核心价值观:植根民生,诚实守信
金健产业关乎民生,为耕者谋利益,为食者谋健康,服务民众,这是金健担当的社会责任。 诚信是金健的立身之本,金健一直谨守“诚实守信”的价值观,树立了诚信企业的良好形象。
产品矩阵

包装范式

数据来源:金健天猫旗舰店
企业优势
金健品牌具有较高的知名度,目前处于由区域性粮油品牌向全国性粮油品牌成长的过渡阶段,正在采取集中优势资源,聚焦目标市场战略,以步步为营、逐步蚕食的方式谋求全国发展。

渠道突破:新零售+多元化策略
金健米业构筑了面向全国的复合式、多渠道的营销网络平台。2019年,公司积极推进渠道下沉,由倚重 KA 渠道向乡镇社区、流通、团购、特渠转型;实施了营销模式改革,将米面油集合营销予以分拆,实现了米面油产业的产供销一体化;持续推进渠道突破,特别是进一步丰富完善了线上销售渠道体系。
销售渠道的进一步丰富完善,有力提升了公司销量,2019年,金健米业米面油销量同比增长19.99%。
一是强力开拓了电子商务和新零售业务。
与兴盛优选、阿里零售通、苏宁易购等多个电子商务或新零售平台达成战略合作。特别是2019年4月,公司将旗下乐米乐公司确立为与兴盛优选新零售业务对接的平台,积极跟进兴盛优选新零售业务,乐米乐公司的销售业绩得到了大的突破,发展势头向好。
二是探索渠道多元化发展。
营销公司拓展了军供粮、中石油、中移动、中邮政等特渠销售客户;乳业公司推出了“金健鲜生活”社群营销平台,产品成功进入 “牛奶馆”销售,全年增加销量1320 吨;新中意公司上线拼多多、淘宝、粉象生活等多个平台。
营销方式:金健旗下乐米乐公司参加电台节目,破圈营销释放品牌张力
2023年3月21日上午,金健米业旗下乐米乐公司应湖南广播电台邀约参加湖南经广《901早上好》栏目的直播活动。乐米乐公司爆款产品“金健邦可泰泰国茉莉香米”作为直播互动福利奖品。通过直播互动方式,进一步加强了金健与消费者的沟通联系,提升了金健品牌影响力,取得良好效果,向栏目百万观众传递了“一诺千金、健康为你”的品牌理念。
战略合作:2023与洞庭春米业、雪天盐业达成战略合作
2023年2月18日讯
近日,金健米业股份有限公司与湖南洞庭春米业有限公司品牌及运营合作签约仪式在金健总部圆满达成,双方将依托各自资源优势,加快项目落地,深化渠道共享、市场互通、品牌互联等方面的合作,共同推进品牌影响力、市场竞争力和占有率快速提升,实现优势互补、互利共赢。
2023年1月17日讯
作为湖南省两大国企上市公司,金健米业与雪天盐业都是生产和销售厨房消费品的企业。未来将努力构建双方合作发展的新平台、新机制,全力推动金健米业与雪天盐业全面战略合作向纵深发展,实现强强联合、优势互补、互利共赢,共同推进双方品牌影响力、市场竞争力和占有率的快速提升。
4)十月稻田:
企业简介:中国领先且快速增长的厨房主食食品企业。
十月稻田集团是中国知名的粮食品牌企业,是集优质农产品生产加工、全渠道品牌化运营为一体的现代化集团公司。公司以东北大米为核心品类,从C端思维出发,长期聚焦于大米品质与口感的提升,并且产品组合已逐步拓宽至糙米等杂粮产品,以更好地适应中国消费者对于优质食粮的新消费需求。目前公司旗下拥有沈阳信昌粮食贸易有限公司等十余家分子公司,主要生产经营地涵盖东北、华北等区域,并经由线上线下全渠道销售网络布局辐射全国。
2020年到2022年三年收入分别达到23亿、36亿、45亿(其中大米分别为18、28、36亿),收入年复合增长率达到39%以上,呈现出高速增长的态势。而十月稻田主要定位是中高端品牌。主要包括大米、粗粮。大米种类主要为稻香米、长粒香大米、小町米。按照沙利文的调查资料,十月稻田位居市场份额第四。
2022年,十月稻田实现营业收入45.33亿元,比2021年增长26%,毛利7.80亿元, 3.64亿元。预计2024年达到60亿收入,大米预测达到50亿销售额。

商业策略:
①3年内,公司拟投入超10个亿,新增83.7万吨产能,公司自产产量占比从95.4%降至84.9%,其余为OEM代工。
②出身线下农批,转做线上买卖,十月稻田大干快上,陆续签约1号店、当当网、天猫超市、顺丰优选、中粮我买网等。渠道版图渐成规模,十月稻田的年收入从23.3亿元增长到45.3亿元,只用了两年。
十月稻田本质上并不是农业公司而是品牌战略主导的消费品牌公司。

资本加持:2023年3月向港交所递交招股说明书,拟主板挂牌上市
十月稻田在2021年完成了A轮和B轮融资,两轮合计17.5亿元的融资总额创造了国内近五年基础食材领域融资金额的最高纪录。并在2022年完成了C轮融资,投资方包括启承资本、云锋基金、红杉中国、CMC资本、策然投资以及穆巴达拉投资公司PJSC。
截至2022年12月31日,拥有沈阳新民生生产基地、五常生产基地、松原生产基地、通河生产基地及敖汉生产基地五大生产基地。
在2023年完成C轮融资后,十月稻田的投后估值已超130亿元
产品:产品结构

数据来源:十月稻田天猫旗舰店
产品:系列包装

渠道:多渠道发力,夯实品牌渠道力
高效物流全国战略布局:
十月稻田自2005年起先后建立天津、上海、广州、成都物流中心,逐步打造高效、智能的现代化物流基地,辐射全国的物流网络布局轮廓初步显现,仓储、物流、配送服务能力全面提升,打造一流的品牌物流。
十月稻田目前拥有专业物流团队,海运、汽运、铁运等多种运输方式并行,以确保多种商品顺利进入全国40多个电商平台的500多家仓库,线路由点及面逐渐覆盖全国,触达了海量C端客户的单包裹作业。经销商遍及全国各地,大客户业务,一件代发业务发展蒸蒸日上。
渠道:多渠道发力,夯实品牌渠道力
多模式全渠道布局
十月稻田采用互联网×农业的经营模式,营销网络遍布全国30余个省市,覆盖京东、天猫、拼多多、盒马鲜生、7fresh、永辉超市等多元化平台,形成了B2B、B2C、O2O、新零售多渠道、多元化共同发展的新局面,多渠道全面发展,完整构建线上线下农产品流通生态圈。
从2010年开始,十月稻田就陆续与淘宝、天猫、京东、拼多多、每日优鲜、顺丰优选、网易考拉等40余个大型电商平台合作,经历了十余年的孵化期,十月稻田依靠持之以恒的创新与突破,从名不见经传的粮食企业跻身为全网粮食类目前三名的“粮界黑马”。
2018年,十月稻田重点开辟线下市场,在短短两年时间里,成功入驻全国30多个省市自治区,不仅与盒马鲜生、7FRESH、全家超市、美团、百果园等新零售商超成为合作伙伴,还与物美、大润发、三江超市、北国、多点,ole等大型超市达成合作关系,拥有500余名经销商合作伙伴、5000家合作商户。从盒马等新零售商超,再到B端美菜、快驴,全渠道覆盖。并形成了B2B、B2C、O2O、新零售渠道的农产品流通生态圈,让产品形成复购,积累了建立品牌的基础。
电商渠道:综合性电商平台十月稻田一直是排名第一
2022年,十月稻田与来自电商平台的收入达到26.57亿元
渠道覆盖广度领先新品牌,比肩金龙鱼、福临门等传统品牌
线上布局从综合性电商平台向社交电商平台及社区团购平台转移

渠道突破:在一个巨头强高压市场中,找生意
2022年,十月稻田602家经销商数量还不到金龙鱼零头;从2020年到2022年,十月稻田的经销商从204名增加到602名。
经销商渠道的营业收入从1.04亿元增加到2.41亿元。2022年,经销网络的收入更是同比增长41.23%。

核心营销方式:抖音以合作中腰部网红为主,积极运营官方号,偶尔空降直播间
十月稻田与抖音、快手等知名平台建立合作伙伴关系。到2022年底,十月稻田已与超过3500名KOL及KOC合作,且其中超过450名拥有超过百万粉丝人数。
其中尾部93.1%,腰部6.9%头部达人郑建鹏&言真夫妇(5,315万粉丝)、涂磊(5,039万粉丝)、张庭(3,132万粉丝),通过高频直播提升品牌曝光,对销售额的贡献有限(近三个月GMV仅在百万级别)
抖音渠道:

核心营销方式特色:站内向头部达人借流量,积极推进店播培育官方号
站内
核心营销方式:自由式滑雪世界冠军徐梦桃出任品牌代言人代言

5)北大荒米业
北大荒农业股份2022年年实现营业收入42.6亿元, 同比增长17.4%;实现归属于上市公司股东净利润9.75亿元, 同比增长26.6%; 为我国目前规模较大、现代化水平较高的商品粮生产基地; 全年实现播种面积1042万亩,粮豆总产607万吨;综合机械化水平达99%。
集团大米品牌包装大米业务收入估计50亿左右(集团没有上市,数据无披露);北大荒粮食产量已连续12年稳定在400亿斤。主要大米为散装,批发为主;主要为低端和中端为主。小包装单价每斤约3-5元,如下图,京东。销售主要通过集团,上市公司为土地租赁收入。
四、中国市场上高端大米主要品牌分析
大米高端品牌,包括进口品牌:泰国孟乍隆、泰国KOKO、日本Akomeya及越光大米等;
国内高端大米有十月稻田,金龙鱼部分品类、福临门、华润五丰等部分品类。
小众高端品牌大米:品牌有辽宁盘锦粳冠、乔府大院、哈尔滨绥化龙稻、吉林普康、襄樊赛亚。
1)日本高端大米品牌:
“Akomeya”品牌:米店方式卖米的品牌;在东京银座LV旁开大米旗舰店。
特色:装修风格简洁且质朴,以温暖的米色调为主,与米的主题相得益彰。夹在两个繁华的奢侈品店之间,Akomeya显得十分出挑。贩卖大米之外的生活方式。AKOMEYA高端品牌推出互动式体验,举办很多“吃”讲座和沙龙,逐步满足你对大米食物的所有幻想。
市场定位:高端,定价2000日元/kg(约50-60元人民币一斤)
品牌诉求点——传播核心生活态度精致生活,大米获米其林餐厅推荐;
Akomeya追求极致品质,每一种米都有三种以上的标准供顾客选择,比如甜度、粘度、软硬程度等等。米店会用卡片标出每一种米的详细信息。AKOMEYA 还独创了一套坐标轴体系。口感、口味等,被逐一标注其中,贴在盛放大米的木箱里,确保你能选到合适自己的那一种大米。
包装风格:传统特色日式印花的生活图案;还有其他淡雅高端包装。

越光品牌:源自日本新泻县,出米率极低;
市场定位:高端,大米定价99元/公斤
包装设计:高端;
特色:包装传递独有的农业精细手工耕作工匠文化精神;越光的水稻耐高温,不易出现穗发芽,米粒颗粒均匀、饱满、胶质浓厚、色泽晶莹透亮。种植要求严格:弱酸性土壤,软水及较大的昼夜温差,产量低。
2) 中国台湾著名品牌大米:
品牌—掌生谷粒:
市场定位:高端,定价20斤298-996元
特色—以精致且细腻的手法,传递台湾在地生活的文化价值。
品牌广告语 — — 跟着影像文字去旅行
产品系列:四大 “米、茶、蜜、酒”,“有乡下味的米”、“喝采茶作”、“秘蜜花园”和“时光的滋味”。
诉求点:贩卖台湾美好生活风格;生活方式输出式营销
包装特色: 古朴的牛皮纸包装、揉制而成的纸藤圈、外贴棉纸外衣、用书法手写产地、产品与生产者的故事……掌生谷粒充满创意的包装,传递了品牌鲜明的个性和深厚的文化底蕴。
品牌——幸福契作
品牌广告语——用心耕耘的美味感动
市场定位:高端,定价15-20元/斤
品牌推广:台湾米圃公司旗下的“幸福八宝”白米产品的包装十分独特,以米圃八位工作人员为主要形象,把他们的 Q 版形象印到外包装上。传递员工层层把关、辛勤耕耘,才将白米中的幸福滋味传递到千家万户。
同时推出幸福契作、一亩田、幸福一周间等系列经典米产品。
3)中国高端大米品牌
华润五丰
品类:香软米,稻花香
卖点:每天爱回家 、大米口感
渠道:精品超市
促销:以超市减价优惠为主
人群:低高端大米两条产品线,针对人群也从大众家庭到新中产家庭不等
包装:板式统一,色彩鲜艳,包装无其他特殊亮点,字体突出华润五丰品牌与”每天爱回家”卖点。规格以5kg为主,包装透明部分为包装十分之一。
谷乡谷社
品牌精神:以生态谷物高山梯田大米与农家自种特色
谷乡谷社品牌, 生态大米应有的高品质姿态。
市场定位:高端
品牌诉求:传递古法耕作方式。从土壤水源到种植方式,从种子到稻穗,延续最优呈现。
乔府大院
品类:主打五常大米(稻花香一号,稻花香二号)
卖点:稻花香二号(产品背书,信任状)
渠道:精品超市为主,拥有独立货架和配套陈列品
促销:以超市减价优惠为主
人群: 针对对生活品质有一定追求的新中产阶级家庭(新家庭,知识型人才,高科人才等)
包装:各系列产品包装板式统一,包装色彩鲜艳,吸引眼球。字体强调乔府大院品牌,规格以中小包装为主
粳冠
品类:盘锦大米为主
卖点:蟹田种植,猫兵护粮
渠道:精品超市为主
促销:以超市减价优惠为主
人群:针对对生活品质有一定追求的新中产阶级家庭(新家庭,知识型人才,高科人才等)
包装:提桶式包装设计,色彩鲜艳,包装上有动物形象体现产品绿色生态环境。此款产品主攻礼品市场
赛亚
品类:粥用香米
卖点:煮粥臻品
渠道:精品超市
促销:以超市减价优惠为主
人群:中端产品线针对生活有品质追求的新中产家庭(知识型人才,高科人才等)
包装:色彩鲜艳,包装无其他特殊亮点,字体突出产品卖点。规格以2.5kg为主,包装透明部分多
龙稻
品类:五常大米
卖点:吃饭不用菜
渠道:精品超市
促销:以超市减价优惠为主
人群:针对对生活品质有追求的新中产家庭(知识型人才,高科人才等)
包装:包装以黑白金为基础,配有代言人马伊琍的照片,在终端一众鲜艳色彩包装中跳脱出来字体强调龙稻品牌,以及五常大米。背部写有产地介绍。
六、线上电商平台大米销售数据分析
1)电商热销的主要大米品牌
根据电商数据搜索工具——“弦镜”数据显示,天猫平台2022年2月米类热卖品牌榜单,第一名杨忠海,销售额为2189万元。第二名柴火大院,销售额为2091万元。第三名十月稻田,销售额为1765万元。从第四名到第十名分别为金龙鱼、绅迪佳、逸知鲜、福临门、圣上壹品、饭大师、茫耶谷。(统计区间:2022年2月1日-2月28日覆盖平台:天猫统计工具:弦镜)
2023年双十一和2022年预售榜情况,榜单中TOP3品牌均出现易主:饭大师和磨盘山均是新上榜的米类品牌,销售额占天猫粮油调味品类比分别为12.6%和11.46%,排名前2;金龙鱼也是新上榜的品牌,在榜单中排名第3。
米类品牌中,2022年预售榜单位列第3的柴火大院,在2023年预售榜的排名里下跌一位,但销售占比波动不大。其母公司的另一个品牌十月稻田在2022年并未入榜,而在2023年排名第5,销售占比7.94%。
2)东北大米具有全国性的影响力。
在全国各地的销量都排名前列。南方大米产自南方多个省份,如丝苗米和油粘米,具有影响力明显的区域特征,在南方受欢迎。如洞庭湖虾稻米。
从不同区域消费者的购买大米种类来看,五常大米、东北大米、长粒香在全国各地销量都排在前列,无论南方还是北方。南方米来自多个省份,比如广东、广西、江苏、上海、安徽、湖北等比如丝苗米,油粘米等,天猫消费者数据显示,南方米销量不如北方米,但在本省或附近省份,更加受到当地人的喜欢,低于消费特征明显。

3)目前天猫电商消费者核心关注点
根据数据,天猫大米头部搜索词,显示核心关注点是:新鲜、轻食、营养、品质、功能。
4)大米消费新趋势
A. 消费新趋势之一:新鲜米

数据来源:CBNData 消费大数据 新鲜米包括新米、鲜米、现碾米
说明:收割日期和碾轧日期更新鲜的大米逐渐受到消费者欢迎,市场规模逐年上升。
A. 消费新趋势之二:胚芽米市场
细分市场胚芽米消费增长迅速,对于宝妈育儿群体有着很强的吸引力;根据天猫HCR调查数据(2021/09-2022/08)期间胚芽米的销售金额增长了52.9%;不过目前全国总市场规模仅为近亿元。未来是新创立的中高端品牌介入的一个重要细分市场之一。


资料来源:2021/09-2022/08 天猫HCR
孕妇及养育期的精致妈妈更愿意购买胚芽米,新锐白领也是胚芽米重要消费人群。
七、行业发展趋势:
1)粮食产区集中化
行业发展趋势:粮食产区集中化。2012年13个主产区粮食产量占全国的比重达到78%, 2022年主产区累计收购秋粮 5.37亿吨。分品种看,其中,中晚籼稻2451万吨、粳稻2968万吨、玉米5326万吨、大豆195万吨。中国粮业遵循比较效益规律将进一步向主产区,包括向国家级主产区和各地区域级主产区集中,形成稻米、小麦、玉米、大豆等优质专用粮食产业带。粮食主产区将成为中国农业粮食结构调整的稳定器,成为中国粮食安全的基础。(数据来源: 央视网、国家粮食和物资储备局、欧赛斯整理)
2)稻谷种植数字化
近年来,我国政府频发农业相关政策。如下图。政府的各种举措将着力推进上游稻谷种植业朝数字化方向改变。2018-2020年中国出台了一系列相关政策,如下图:

3)大米加工智能化
行业发展趋势:大米加工智能化
自 2009 年 5 月《装备制造业调整和振兴规划》出台以来,国家对智能装备制造的政策支持力度不断加大。2020 年 12 月 22 日,工信部印发《工业互联网创新发展行动计划(2021-2023 年)》,提出发展智能化制造,鼓励大型企业加大5G、大数据、人工智能等数字化技术应用力度,全面提升研发设计、工艺仿真、生产制造、设备管理、产品检测等智能化水平。
以金健米业为例,根据华为云消息显示,2019 年 8 月,金健米业基于华为工业互联网平台 Fusionplant,对生产大米加工线进行了优化升级。升级后的系统不仅能实时采集生产线 40 多台加工设备运行数据、工艺数据、故障数据等,更实现从大米的砻谷、黏米、抛光、色选、包装的全流程可视,可控以及智能优化。随着大米加工企业智能制造水平的不断提升,我国大米行业将会迎来稳步发展。
4)销售渠道电商化、KA(大型商超)运管数字化
行业发展趋势之一:销售渠道电商化。2010年以后,随着电商的快速崛起,中高端大米销量快速增加,品牌大米不断涌现,加上国内物流业快速发展,大米包装不断小型化,为大米电子商务的发展带来新机遇。2022年天猫超市3-5元/斤的中档米销售额增速达到近70%,远高于<3元/斤的大米。而10元以上一斤的高端米销售额增速也达到近30%。其中,盛名在外的东北大米受到全国消费者的青睐。天猫超市数百种不同品牌和规格的大米中,东北大米销量占比达60%。
行业发展趋势之二:KA(大型商超)运管数字化
KA(大型商超)运管数字化发展过程:如下图

5)物流配送专业化
行业发展趋势:物流配送专业化。中国粮业在现代化大流通潮流中日益走向物流配送专业化。当今,物流配送已成为世界和中国经济发展中的战略性产业,成为把仓储业、交通运输业、配送业、批发和零售业等整合统一为相互链接的、完整的系统,成为提高效益、增加利润的重要来源。

数据来源:艾媒咨询《2019-2021年中国粮食产业市场现状及发展前景分析报告》
6)市场竞争高级化
行业发展趋势:市场竞争高级化。粮食及制品的市场竞争将走向高级化。市场竞争更加激烈,将由国内局部竞争转向国内、国际全方位竞争,将由单纯生产能力的竞争转向“生产能力+流通能力+品牌创新能力”的竞争;将由直接争夺市场份额的竞争转向同时创造新市场的竞争。品牌和质量、服务和创新等因素都成为无形资产,是扩大市场份额、征服竞争对手的有效手段。

7)消费需求细分化
行业发展趋势:消费需求细分化
大米产品的功能性趋势越发显著,不同功能的产品会覆盖不同的细分人群和不同的使用场景。

数据来源:《2020-2021年中国大米行业蓝皮书》
8)产品规格轻量化
小包装大米是适应现代的经济、政治、生活环境而生的,它满足了人们对高质量、易携带等的要求,同时也有助于大米企业宣传自己的品牌。因此,小包装大米市场将会在中国快速地发展起来。

数据来源:《2020-2021年中国大米行业蓝皮书》
